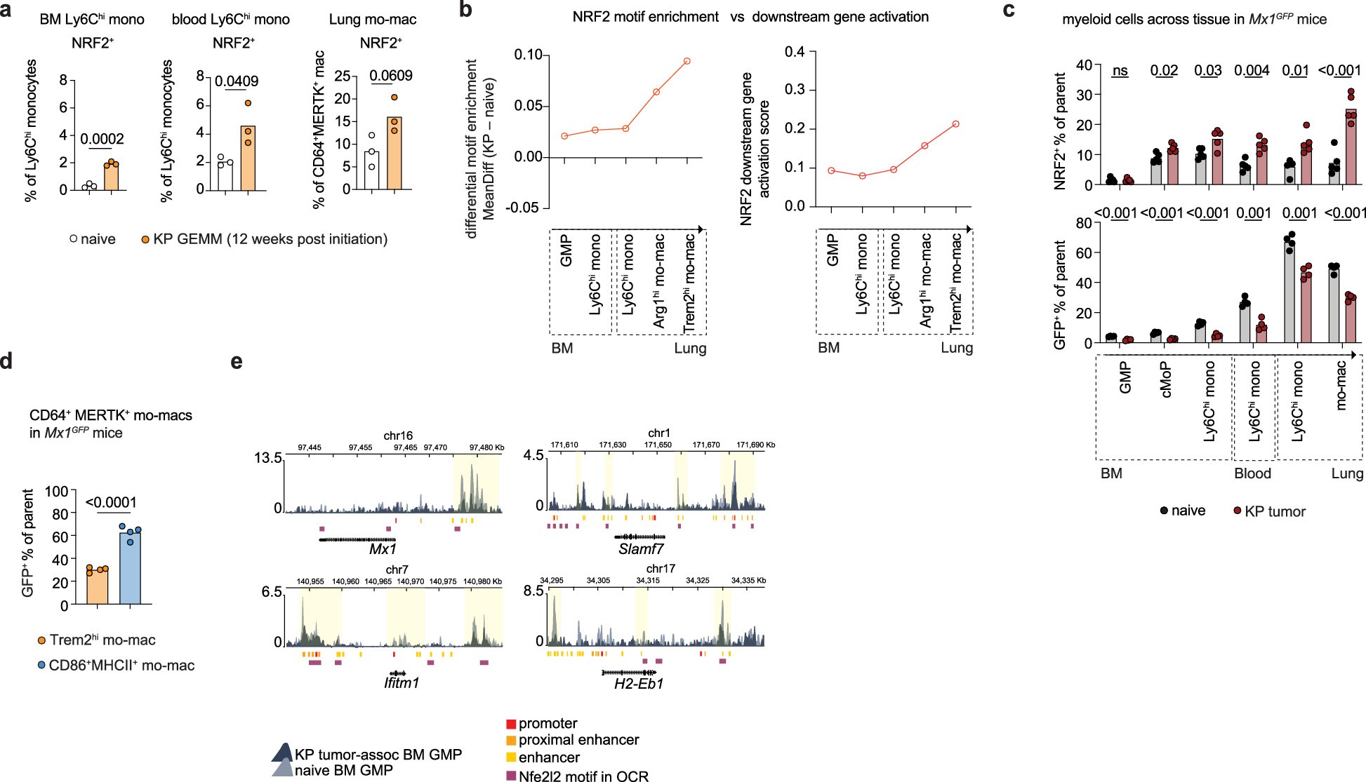
Extended Data Fig. 5: NRF2 signaling in tumor-infiltrating monocytic lineage dampens Type I IFN responsiveness.
From: Myeloid progenitor dysregulation fuels immunosuppressive macrophages in tumours

a, Frequency of NRF2+ Ly6Chi monocytes in BM (left), Ly6Chi monocytes in BM (mid), and frequency of NRF2+ mo-macs in lung (right) of KP GEMM at 12 weeks post tumor initiation, compared to tumor-free mice, n = 3 per group. b, ChromVAR-computed TF motif deviation for Nfe2l2 in tumor condition relative to naïve condition (left) and UCell-computed NRF2 downstream gene activation score (right) across indicated myeloid populations. c, Frequency of NRF2+ cells (top, n = 5 per group) and GFP+ cells (bottom, n = 4 per group) within indicated myeloid cell types from tumor-bearing and naïve (n = 4) Mx1GFP mice. d, Frequency of GFP+ cells within CD64+MERTK+ mo-macs of indicated phenotype in tumor-bearing Mx1GFP mice, n = 4 per group. e, Browser plots at indicated gene loci for H3K27ac signal in KP tumor-associated and naïve GMPs. Highlighted regions indicate differential signal near known cis-regulatory elements and open chromatin (OCR) containing Nfe2l2 motif. Unless noted, data shown as individual data points with bar denoting mean, representative of two independent experiments (a,c,d). Statistics computed by unpaired two-tailed Student’s t-test (a,d), and unpaired t-test with Holm-Sidak multiple comparison (c).