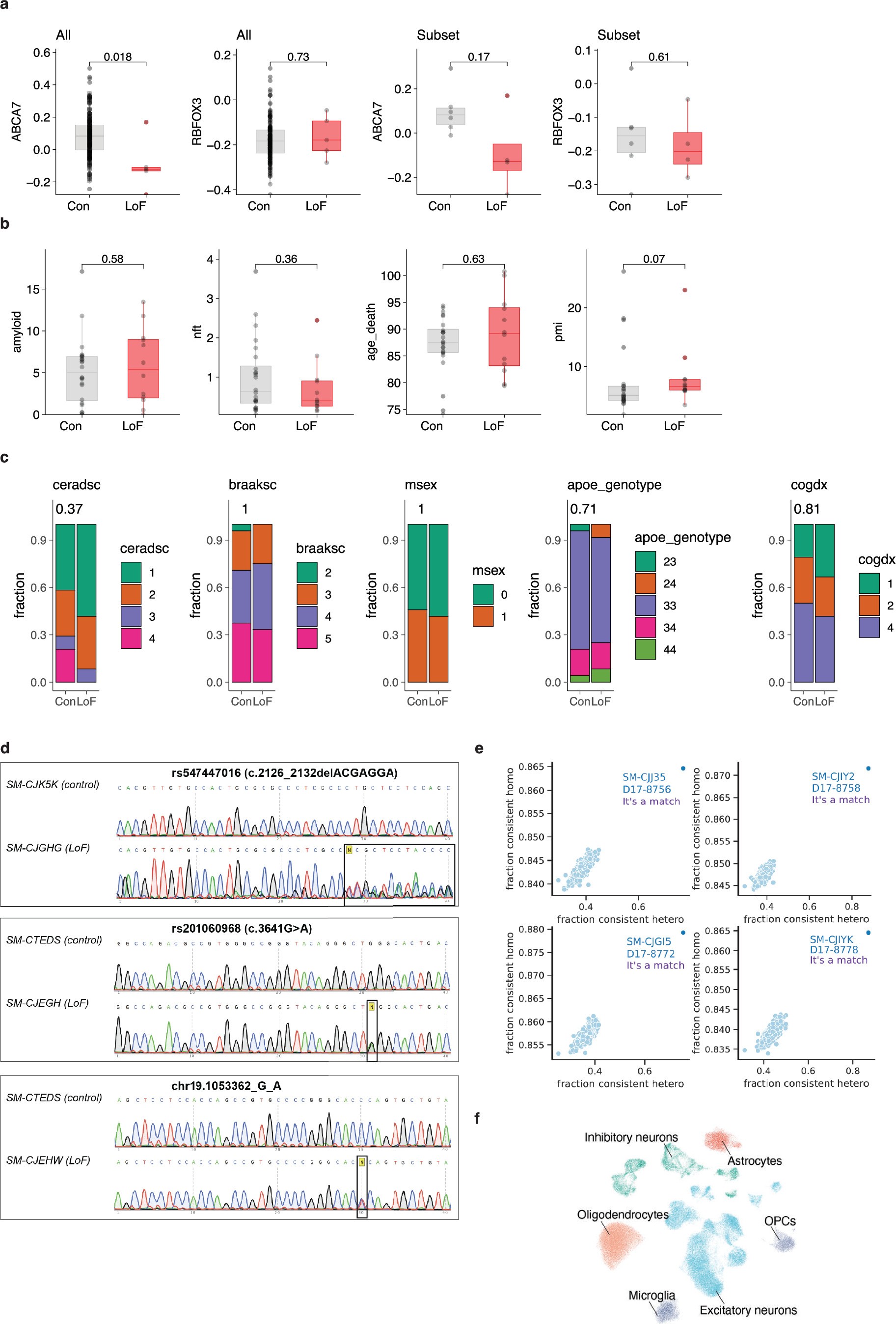
Extended Data Fig. 1: Overview of human snRNA-seq cohort.
From: ABCA7 variants impact phosphatidylcholine and mitochondria in neurons

a, ABCA7 and RBFOX3 (NeuN) protein levels from postmortem human PFC (Supplementary Table 3) comparing control (N = 180 individuals) vs. ABCA7 LoF carriers (N = 5, “All”) and subset overlapping with snRNA-seq cohort (N = 6 control, N = 4 ABCA7 LoF, “Subset”). b, Distribution of continuous clinical variables (Supplementary Note 1) comparing control (N = 24) vs. ABCA7 LoF carriers (N = 12). c, Distribution of discrete metadata variables comparing control (N = 24) vs. ABCA7 LoF carriers (N = 12); Fisher’s exact tests (R stats::fisher.test, extended to r × c tables). d, Sanger sequencing validating three ABCA7 LoF variants in genomic DNA from ABCA7 LoF carriers and controls. Variant location indicated by black box; WGS sample IDs shown. e, Validation plots demonstrating concordance between SNP calls from WGS and snRNA-seq libraries per individual. Extreme outlier points (dark blue) indicate correct matches. f, 2D UMAP projection of single-cell gene expression coloured by transcriptionally defined cell type. a,b: boxplots show median, IQR (box), whiskers=1.5×IQR; two-sided Mann–Whitney U tests. a–f: experiments performed once.