Extended Data Fig. 5: Annotation of excitatory neurons from postmortem snRNA-seq dataset by cortical layer.
From: ABCA7 variants impact phosphatidylcholine and mitochondria in neurons

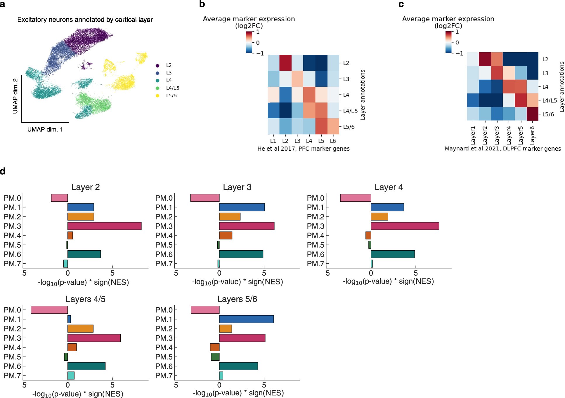
a, UMAP visualization of excitatory neurons annotated by cortical layers (Leiden clustering; N cells=42,014 from ABCA7 LoF snRNA-seq cohort). b, Heatmap showing enrichment of cortical layer-specific marker genes (from ref. 61) across annotated layers. Colours indicate average marker gene expression (log2(fold-change)) of each layer’s marker genes relative to all other clusters. c, Heatmap validating layer annotations using an independent set of cortical layer marker genes (from ref. 62). Colours represent average marker gene expression (log2(fold-change)) relative to all other clusters. d, Perturbation of ABCA7 LoF-associated gene clusters identified in all excitatory neurons (Fig. 2a), stratified by cortical layer (N subjects=24 control, 12 LoF; fGSEA analysis of clusters 0–7). Normalized enrichment scores (NES) and unadjusted p-values shown.