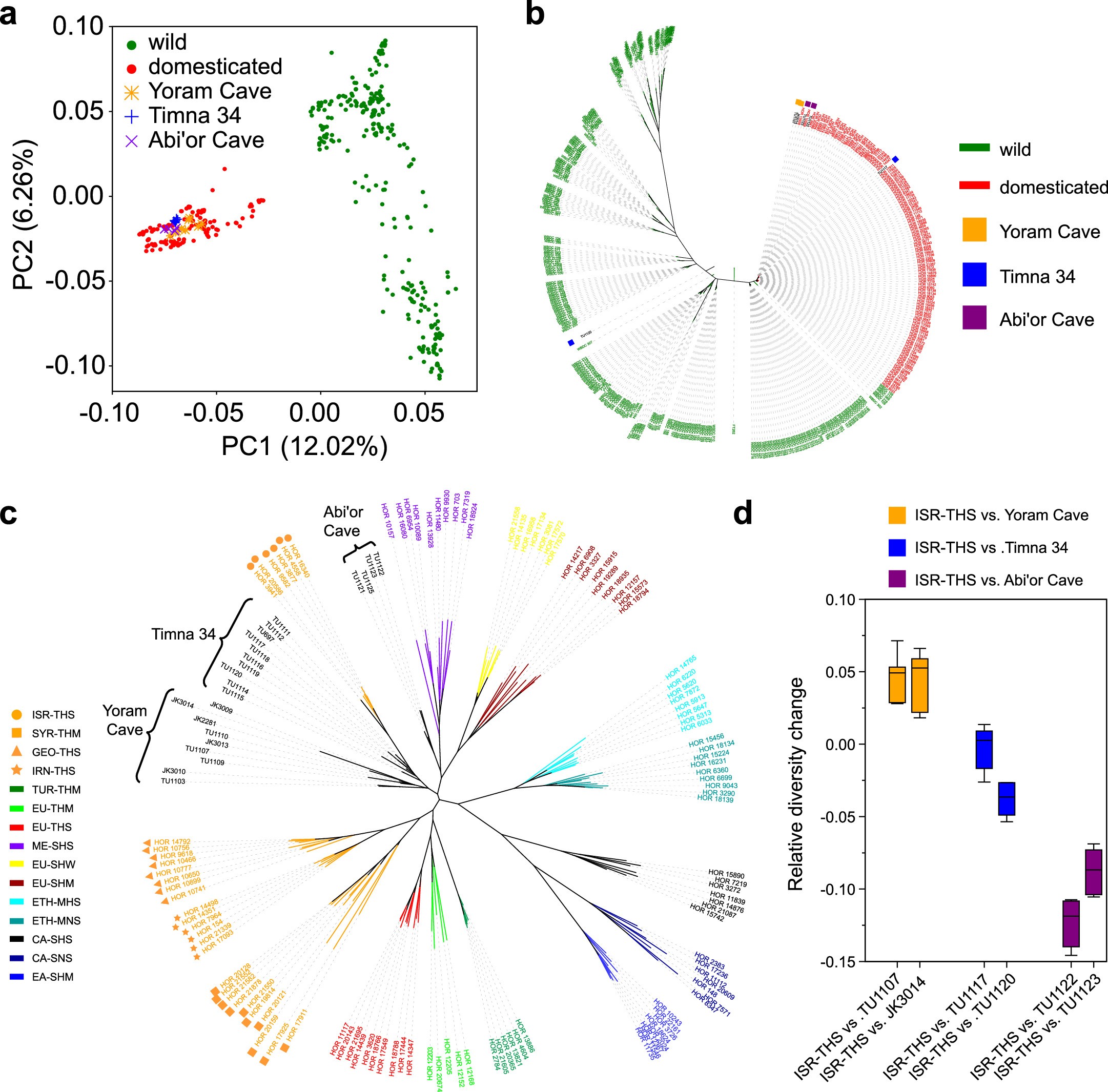
Extended Data Fig. 10: Ancient samples in the diversity space of extant barleys.
From: A haplotype-based evolutionary history of barley domestication

(a) PCA on high-coverage wild and domesticated samples onto which 23 ancient barleys were projected. (b) Phylogenetic tree illustrating haplotypes around the pericentromeric region on chr1H. High-coverage sequencing data were used from wild barley (n = 251), domesticated barley (n = 116), and ancient barley (n = 6). SNPs located within ±25 Mb of the centromere were used for tree construction. (c) Unrooted neighbor-joining showing the relationships between 23 ancient and 116 high coverage modern domesticated barley accessions. (d) Relative diversity change between modern Israel two-rowed barley (ISR-THS) and ancient barley accessions from three Israel sites. Each box plot is based on n = 6 biologically independent sample pairs, each consisting of one modern and one ancient barley accession. A positive value indicates an increase in diversity in modern barley relative to ancient barley, while a negative value indicates a decrease. Box plots show the median (center line), the 25th and 75th percentiles (box bounds), and whiskers extend to values within 1.5× the interquartile range (IQR); outliers beyond this range are shown as individual points.