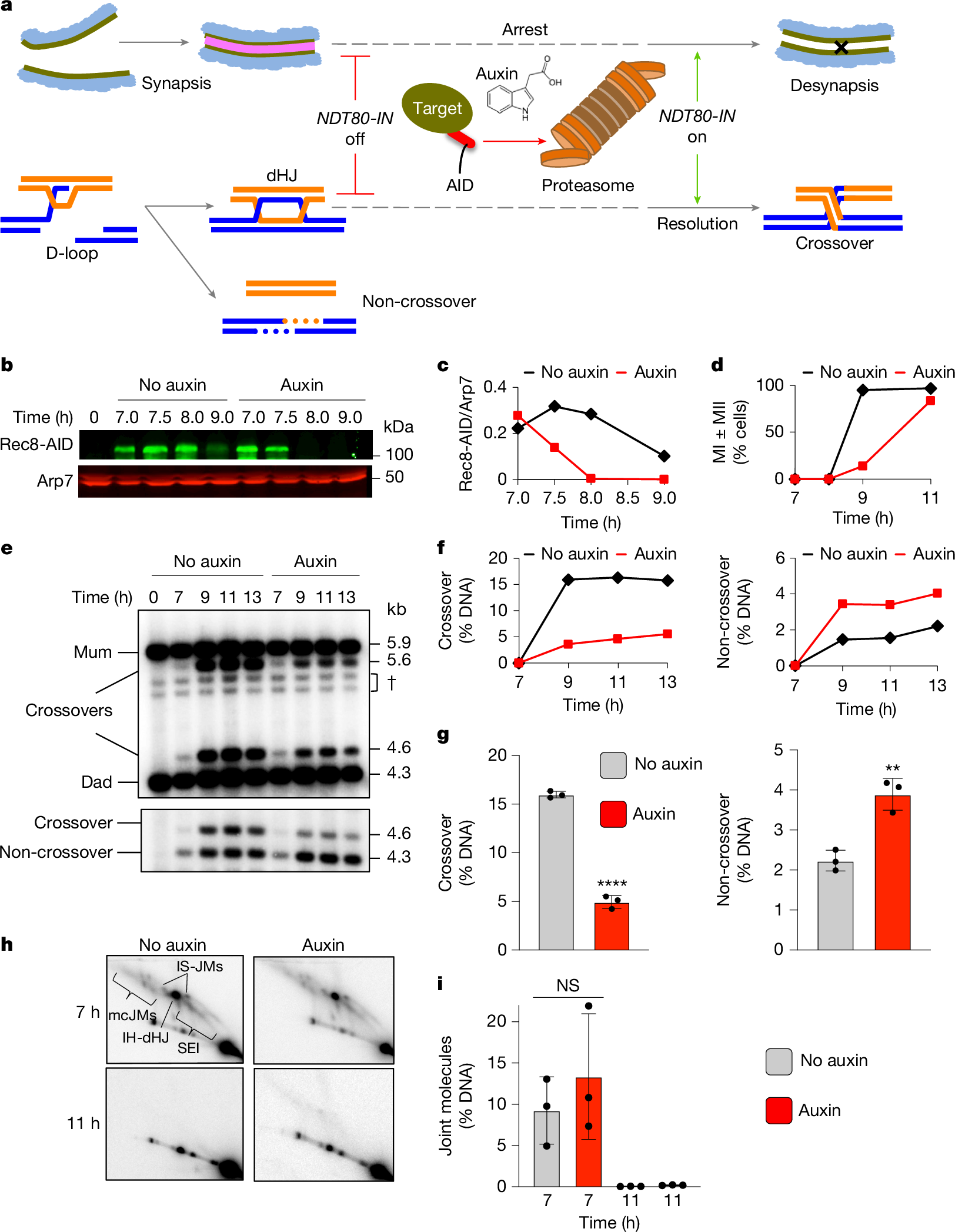
Fig. 1: Rec8–cohesin is required for crossover-specific dHJ resolution.
From: Protecting double Holliday junctions ensures crossing over during meiosis

a, Schematic of the experimental strategy. Top, homologue synapsis with chromatin (blue), homologue axes (green) and the SC central region (pink). The X on the far right of the cartoon indicates a crossover formed after Ndt80 is expressed. Middle, cell synchronization at dHJ resolution transition using the inducible NDT80-IN allele and conditional degradation of target proteins using the AID system. Bottom, DNA events of meiotic recombination. Only the two chromosomes engaged in recombination are shown. b, Western blot analysis of Rec8-AID from subcultures (released from arrest) with or without the addition of auxin at 7 h. Arp7 was used as the loading control. c, Quantification of Rec8-AID levels from the experiment in b. d, Quantification of nuclear divisions (MI ± MII, cells with two and four nuclei) from REC8-AID subcultures with or without auxin. e, Representative 1D gel Southern blot analysis of crossover (top) and non-crossover (bottom) formation at the HIS4::LEU2 recombination hotspot from REC8-AID subcultures with or without auxin. The dagger symbol indicates cross-hybridizing background bands. f, Quantification of crossover and non-crossover levels from the experiments in e. g, Quantification of the final levels of crossovers and non-crossovers at 11 h from REC8-AID subcultures with or without auxin. Mean ± s.d. of three independent experiments; ****P < 0.0001, **P = 0.0038, two-tailed unpaired t-test. h, Representative 2D gel Southern blot analysis of joint molecules from REC8-AID subcultures with or without auxin and before and after release from arrest at 7 and 11 h, respectively. The top-left panel highlights joint molecule species: IH-dHJ, inter-homologue double Holliday junction; IS-JMs, inter-sister joint molecules; mc-JMs, 3-chromatid and 4-chromatid joint molecules; SEI, single-end invasion. i, Quantification of total joint molecule levels from experiments in h. Mean ± s.d. of three independent experiments; NS, not significant, P = 0.4561, two-tailed unpaired t-test.