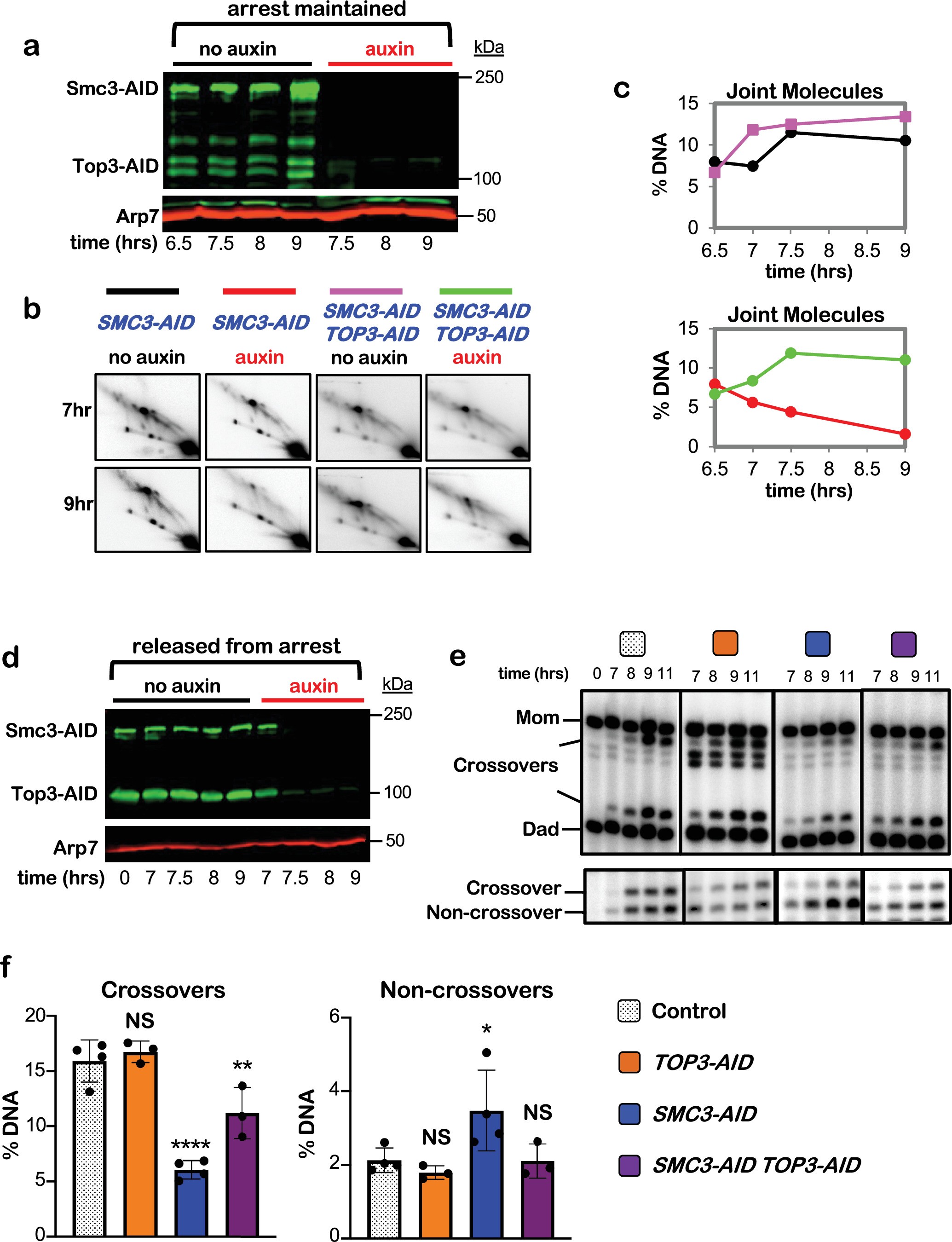
Extended Data Fig. 6: Cohesin protects dHJs from dissolution by the STR/BLM complex.
From: Protecting double Holliday junctions ensures crossing over during meiosis

a, Western blot analysis of Smc3-AID and Top3-AID co-degradation in pachytene-arrested cells following the addition of auxin at 7 h. Arp7 is a loading control. b, Representative 2D gel Southern analysis of joint molecules from subcultures of pachytene arrested SMC3-AID and SMC3-AID TOP3-AID strains, with or without the addition of auxin. c, Quantification of total joint molecules from experiments shown in b. d, Western blot analysis of Smc3-AID and Top3-AID co-degradation in cells released from pachytene-arrest and addition of auxin at 7 h. Arp7 is used as loading control. e, Representative 1D-gel Southern analysis of crossover (upper panel) and non-crossover (lower panel) formation in control, TOP3-AID (with auxin), SMC3-AID (with auxin) and SMC3-AID TOP3-AID (with auxin) following release from pachytene arrest. f, Final levels of crossovers and non-crossovers at 11 h from experiments represented in e (mean ± SD, n = 3 independent experiments for TOP3-AID and SMC3-AID TOP3-AID; n = 4 for control and SMC3-AID). Statistical comparisons with control: ****P < 0.0001, ** P = 0.0038, NS, not significant P = 0.9876 (TOP3-AID vs. control crossovers), *P = 0.0423. NS, not significant P = 0.8549 (TOP3-AID vs. control non-crossovers), NS, not significant P > 0.9999 (TOP3-AID SMC3-AID vs. control non-crossovers), Dunnett’s multiple comparisons test.