Extended Data Fig. 2: Early functions of Rec8 and roles of Smc3, Kleisin Mdc1Rad21, and Separase Esp1 in crossover-specific dHJ resolution.
From: Protecting double Holliday junctions ensures crossing over during meiosis

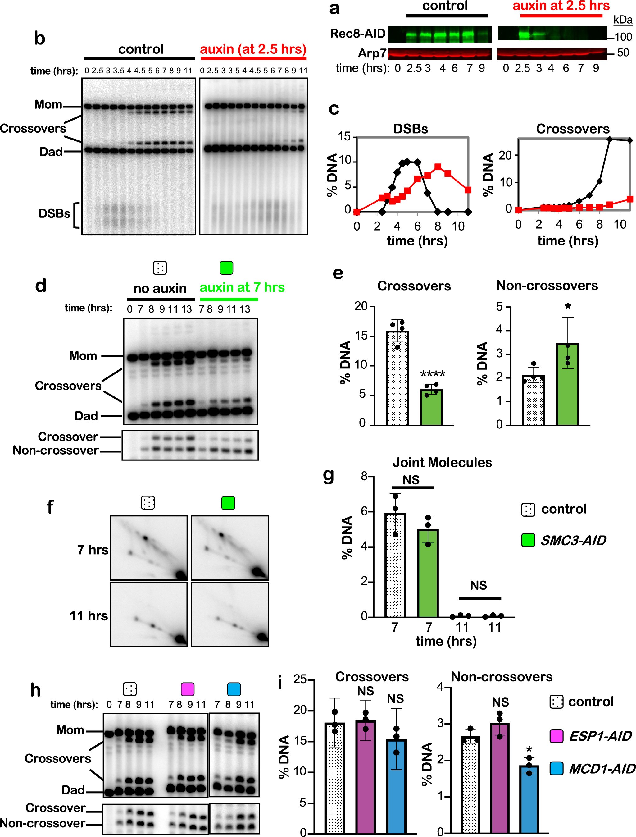
a, Western analysis of early Rec8-AID degradation following addition of auxin at 2.5 h. b, 1D-gel Southern analysis of DSBs and crossovers following early degradation of Rec8-AID. c, Quantification of the DSB and crossover level from the Southern blot shown in C. d, Representative 1D-gel Southern analysis of crossover (upper panel) and non-crossover (lower panel) formation from SMC3-AID subcultures with or without auxin. e, Quantification of final levels of crossovers and non-crossovers at 13 h from SMC3-AID subcultures with or without auxin (mean ± SD, n = 4 independent experiments, ****P < 0.0001, NS, not significant P = 0.0561, two-tailed unpaired t-test). f, Representative 2D gel Southern analysis of joint molecules from SMC3-AID subcultures with or without auxin, before and after release from arrest at 7 and 11 h, respectively. g, Quantification of total joint molecule levels from experiments represented in panel f (mean ± SD, n = 3 independent experiments). NS, not significant, P = 0.3167 for levels at 7hrs; NS, not significant, P > 0.9999 for levels at 11hrs; two-tailed unpaired t-test. h, Representative 1D-gel Southern analysis of crossover (upper panel) and non-crossover (lower panel) formation in control, ESP1-AID (with auxin) or MCD1-AID (with auxin) strains. i, Final levels of crossovers and non-crossovers at 11 h from the indicated strains (mean ± SD, n = 3 independent experiments). *P = 0.0146; NS, not significant, P = 0.9610 (control vs. ESP1-AID, crossovers), P = 0.1793 (control vs. MCD1-AID crossovers), P = 0.2073 (control vs. ESP1-AID, non-crossovers), Dunnett’s multiple comparisons test, control.