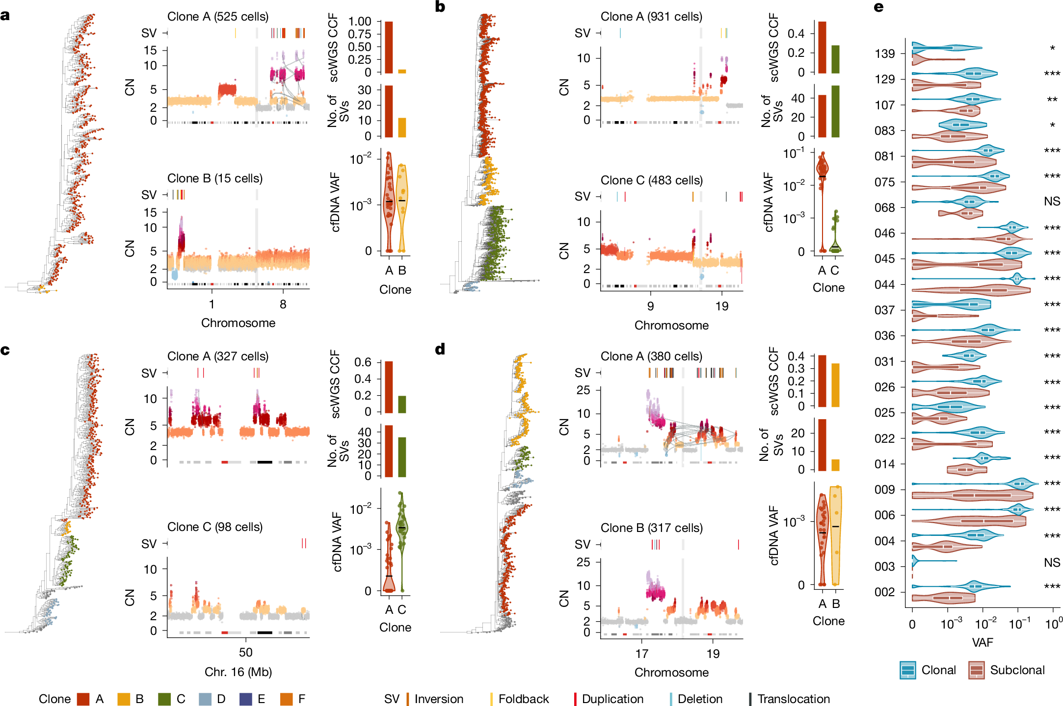
Fig. 3: Detecting clone-specific SVs in cfDNA.
From: Tracking clonal evolution during treatment in ovarian cancer using cell-free DNA

a–d, Single-cell phylogeny with tips coloured by clone membership (left), copy-number (CN) profiles of chromosomes of interest with clone-specific SVs driven by a mutational process: chromothripsis in OV-083, breakage-fusion bridge in OV-045, tandem duplication towers in OV-081 and a complex intra-chromosomal event in OV-022. The location of SVs are indicated above the copy-number profiles (middle), CCF of the two clones of interest in DLP, the number of clone-specific SVs and the VAF of those clone-specific SVs in cfDNA at baseline (right). Patient numbers: 083 (a), 045 (b), 081 (c) and 002 (d). e, VAF of all SVs at baseline in cfDNA stratified by clonality. Stars indicate P values from a two-sided t-test: ***P < 0.001, **P < 0.01, *P < 0.05, NS > 0.05. Box plots indicate the median, first and third quartiles (hinges) and the most extreme data points no farther than 1.5× IQR from the hinge (whiskers).