Abstract
Emergence of drug resistance is the main cause of therapeutic failure in patients with high-grade serous ovarian cancer (HGSOC)1. To study drug resistance in patients, we developed CloneSeq-SV, which combines single-cell whole-genome sequencing2 with targeted deep sequencing of clone-specific genomic structural variants in time-series cell-free DNA. CloneSeq-SV exploits tumour clone-specific structural variants as highly sensitive endogenous cell-free DNA markers, enabling the relative abundance measurements and evolutionary analysis of co-existing clonal populations over the therapeutic time course. Here, using this approach, we studied 18 patients with HGSOC over a multi-year period from diagnosis to recurrence and showed that drug resistance typically arose from selective expansion of a single or small subset of clones present at diagnosis. Drug-resistant clones frequently showed interpretable and distinctive genomic features, including chromothripsis, whole-genome doubling, and high-level amplifications of oncogenes such as CCNE1, RAB25, MYC and NOTCH3. Phenotypic analysis of matched single-cell RNA sequencing data3 indicated pre-existing and clone-specific transcriptional states such as upregulation of epithelial-to-mesenchymal transition and VEGF pathways, linked to drug resistance. In one notable case, clone-specific ERBB2 amplification affected the efficacy of a secondary targeted therapy with a positive patient outcome. Together, our findings indicate that drug-resistant states in HGSOC pre-exist at diagnosis, leading to positive selection and reduced clonal complexity at relapse. We suggest these findings motivate investigation of evolution-informed adaptive treatment regimens to ablate drug resistance in future HGSOC studies.
Similar content being viewed by others
Main
For women diagnosed with advanced high-grade serous ovarian cancer (HGSOC), prognosis is poor1,4; most patients experience recurrence and ultimately succumb to disease despite initial response to platinum-based chemotherapy. As treatment failure is driven by cancer evolution, whereby subsets of cells acquire drug-resistant phenotypes and expand through the process of natural selection5, we posit that real-time evolutionary tracking in patients offers opportunities to (1) inform clinical decisions, (2) optimize therapeutic approaches6 and (3) identify drivers of drug resistance. However, methods to monitor evolutionary dynamics in patients are lacking, as serial tumour sampling is often impractical or contra-indicated in HGSOC. To overcome these barriers, we developed CloneSeq-SV by combining two key advances. First, we use single-cell whole-genome sequencing (scWGS) on pretreatment tumour tissues to robustly determine clonal composition2,7,8,9,10, overcoming uncertainties inherent with bulk deconvolution methods11. Second, we leverage recent advances in circulating tumour DNA from non-invasive routine blood samples12,13,14,15,16,17, focusing on structural variants (SVs) as highly specific endogenous genomic markers to track the abundance of individual clones over time. Applying CloneSeq-SV to follow 18 patients with HGSOC over many years, we demonstrate that tracking evolutionary dynamics in cell-free DNA (cfDNA) from diagnosis to recurrence can be implemented in patients. With evolutionary modelling of the resulting measurements, we reveal positive selection and reduced clonal complexity as dominant modes of drug resistance in HGSOC, motivating future adaptive trial designs.
Cohort and tissue specimens
We carried out a multi-modal prospective study as part of the MSK SPECTRUM cohort3,18, involving 24 treatment-naive patients with stage III to IV HGSOC, with diagnosis verified through clinicopathological review. Patients were followed for more than 5 years with plasma cfDNA collected at baseline (first debulking surgery or laparoscopic biopsy; n = 24), longitudinally during treatment and postradiographically confirmed disease recurrence (n = 18 patients) (Extended Data Fig. 1). Fresh tissue samples were collected from many sites during primary debulking surgeries (patients receiving adjuvant chemotherapy) or diagnostic laparoscopic biopsies (patients receiving neoadjuvant chemotherapy) for molecular and single-cell whole-genome profiling.
Clone-specific mutations and SVs in scWGS
From the 24 patients included in this study we generated scWGS data from 21,916 tumour cells (range 232–2,094 cells per patient; Extended Data Fig. 2) with mean coverage of 0.088 times (range 0.003–0.349 times per cell; Extended Data Fig. 2). scWGS data were generated using DLP+, a previously described high-throughput, tagmentation based shallow scWGS approach that enables identification of copy-number alterations, SVs and complex rearrangements at 0.5-Mb (megabase) resolution2,7,8,9,18. Using these data, we inferred clonal composition at the time of diagnosis on the basis of allele-specific copy number (Methods), with the aim of following these clones over time in cfDNA as patients received chemotherapy, maintenance therapies and experienced disease recurrences (Extended Data Fig. 3).
To enable clonal tracking over time in cfDNA and subsequent evolutionary analysis, we developed a workflow combining pseudobulk mutation calling with single-cell phylogenetics to identify markers specific to each clone. We first constructed single-cell phylogenetic trees using MEDICC2 (ref. 19) with allele-specific copy-number alterations at 0.5-Mb resolution (Fig. 1a). Clones were defined on the basis of divergent clades from these phylogenetic trees (Methods). We then merged cells from each clone, and recomputed copy-number profiles at 10-kb (kilobase) resolution using a new hidden Markov model (HMM) based copy-number caller, HMMclone (Methods). HMMclone improves the resolution of pseudobulk clone-specific copy-number profiles and enables more precise matching between copy number and SVs (Extended Data Fig. 4).
a, scWGS-based copy-number heatmap for patient OV-004. Each row is the copy number of a cell, cells are ordered according to a MEDICC2-computed single-cell phylogeny (shown on the left). b, Clone pseudobulk copy number at 10-kb resolution on chr. 17 for clones A and B. Truncal variants (TP53 missense and deletion) are annotated in purple, clone-specific duplications and SNVs are annotated in red and yellow, respectively. c, Phylogenetic trees annotated with cells that have support for variants shown in b. d, Clone pseudobulk copy number at 10-kb resolution on chr. 8 for clones A and B showing divergent chromothripsis on chr. 8. In b and d, notable regions that are different between clones A and B are highlighted in grey, and the absolute difference (Δ) between copy-number states is shown in the top track.
To identify clone-specific endogenous genomic markers, SVs and single-nucleotide variants (SNVs) were called from patient-level pseudobulk data, then genotyped in individual cells (Methods). We focused mainly on SVs, a hallmark of HGSOC genomes, as their unique breakpoint sequences—where distal chromosomal loci are juxtaposed—are highly specific and resistant to sequencing errors that could cause false positives in cfDNA. Although supporting reads are typically detected in only a small fraction of cells (less than 5%), we found that the distribution of mutation-positive cells across the phylogenetic tree could distinguish truncal from clone-specific events. For example, in patient 004, a truncal TP53 mutation and 1.03-Mb deletion distributed uniformly across all clones (Fig. 1b,c), whereas two clone-specific SNVs and duplications showed non-random, clone-restricted distributions (Fig. 1b,c). This parsimony principle extended to complex events such as the chromothriptic chromosome (chr.) 8 rearrangement in this patient's tumour, in which high-resolution copy-number profiles revealed divergent patterns between clones A and B despite shared features, providing many clone-specific SVs as endogenous, clone-specific genomic markers for evolutionary tracking (Fig. 1d).
Detecting somatic tumour SVs in cfDNA
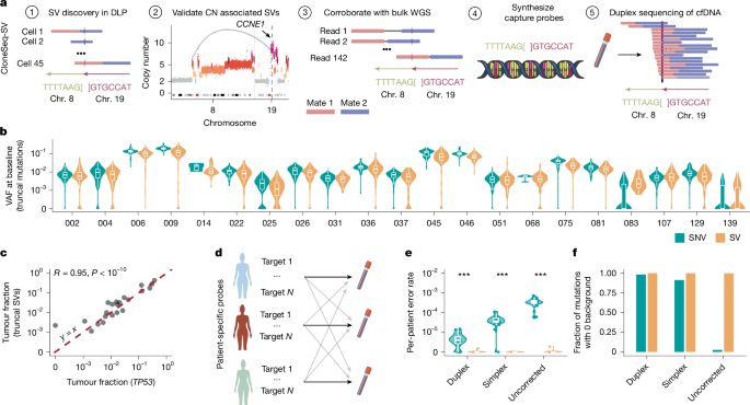
With clone-specific SVs identified, we then evaluated the performance of SVs as markers of tumour DNA in plasma cfDNA using a bespoke assay we called CloneSeq-SV. We first compared the quality and robustness of SV detection in cfDNA relative to SNVs, which have been the focus of most cfDNA assays, including commercial ones. For each patient, we constructed a panel of mutations comprising a mix of high confidence truncal and clone-specific somatic SNVs and SVs. We designed patient-bespoke hybrid capture probes with 60-base-pair (bp) flanking sequence on either side of the breakpoint or point mutation, and incorporated these probes into a cfDNA duplex error-corrected sequencing assay13 (mean raw coverage 14,137 times; mean consensus duplex coverage 919 times, Fig. 2a). To estimate baseline accuracy, we first applied the assay to cfDNA plasma samples taken at, or close to, the time of tissue collection, assuming tumour burden and thus tumour-derived cfDNA yield would be highest in these samples. We benchmarked sensitivity and error profiles of truncal mutations. As illustrative examples, reads supporting a truncal translocation between chr. 8 and chr. 19 in patient 107 were easily identified as they aligned across the breakpoint in cfDNA, single cells and bulk tumour WGS (Fig. 2a). All 21 pre-operative plasma samples with sufficient SNVs for comparison were positive for tumour DNA by both SVs and SNVs and variant allele frequency (VAF) distributions were concordant between the two mutation types (Fig. 2b). In addition, tumour-fraction estimates derived from truncal SVs were highly correlated with estimates from truncal TP53 mutations (R = 0.95, P < 10−10, Pearson correlation; Fig. 2c).
a, Schematic of CloneSeq-SV workflow illustrated with a translocation between chr. 8 and chr. 19 identified in OV-107. Read pileups were generated from BAM files using svviz. b, Distribution of VAFs for truncal SVs and SNVs in baseline samples (n = 21). c, Tumour fraction computed from truncal SVs versus tumour fraction computed from TP53 VAF. Plot annotated with the Pearson correlation coefficient and associated two-sided P value (P < 10−10). d, Schematic showing how patient-specific error rates are calculated by applying probe sets to off-target patients. e, Average background error rates in duplex, simplex and uncorrected sequences. Each violin or boxplot is a distribution over SVs and SNVs where each data point is the error rate for an individual patient (n = 21). Stars indicate P values from a two-sided t-test: ***P < 0.001. P values per group: duplex, 1.5 × 10−5; simplex, P < 10−10; uncorrected, P < 10−10. f, Fraction of SNV and SVs that have 0 background, that is, no read support in an incorrect patient. Box plots indicate the median, first and third quartiles (hinges) and the most extreme data points no farther than 1.5× interquartile range (IQR) from the hinge (whiskers).
By applying patient-specific probes to ‘off-target’ patients in which no detection was expected (Fig. 2d), we next compared error rates (variant-supporting reads/total reads) for duplex sequences (collapsing reads from both strands of the initial molecule), simplex sequences (one strand) and the raw uncorrected sequences. SVs were found to be highly specific: we only observed erroneous read support for a single event from one patient; SVs from all other patients showed no errors (Fig. 2e). SVs error rates were orders of magnitude lower than SNVs and were negligible even in uncorrected sequencing (Fig. 2e,f, P < 10−10, t-test). By contrast, SNV error rates were measurable in duplex sequences and increased in simplex and uncorrected sequences (Fig. 2e). Detection sensitivity in cfDNA assays depends on genome coverage and number of variants in the panel14. With typical parameters (1,000 times coverage, 100 mutations), the theoretical detection limit is 1 × 10−5 (Methods). SV error rates fell well below this threshold for both duplex and uncorrected sequencing (1 × 10−7). However, SNV error rates (6.7 × 10−6) were of similar magnitude for duplex sequencing and substantially higher for uncorrected sequencing (4 × 10−4) (Extended Data Fig. 5). The improved signal-to-noise ratio of SVs enables confident detection of tumour DNA even from single events without requiring error correction, although advanced SNV assays with lower error rates are now emerging12,20. Furthermore, SVs are frequently associated with high-level amplifications resulting in high per-cell copy numbers, which can further enhance sensitivity despite being less numerous than SNVs. Together, these data demonstrate that tumour specific somatic SVs can be readily detected in plasma cfDNA and constitute a valuable addition to circulating tumour DNA (ctDNA) detection with advantageous signal-to-noise characteristics.
Detecting clone-specific SVs in cfDNA
We next tested whether clone-specific SVs can be detected in plasma cfDNA. High confidence clone-specific SVs inferred by scWGS analysis were present in 22 out of 24 patients (average n = 54, range 9–233; Extended Data Fig. 2). Many mutational processes contributed to clone-specific SVs, including chromothripsis21 (Fig. 3a), breakage-fusion bridge cycles22 (Fig. 3b), pyrgo-like tandem duplication ‘towers’23 (CDK12 mutant; Fig. 3c) and complex intra-chromosomal24 events (Fig. 3d). Clone-specific SVs were colocated with copy-number changes as expected (Fig. 3a–d). Clone-specific SVs were detected in all baseline cfDNA samples, including those with less than 1% tumour fraction (Fig. 3a–e), Notably, VAFs of subclonal variants were lower relative to truncal variants (P < 0.05 in 20 out of 22 patients, t-test; Fig. 3e), supporting the clonal structure found in the tissues, even in low tumour-fraction plasma.
a–d, Single-cell phylogeny with tips coloured by clone membership (left), copy-number (CN) profiles of chromosomes of interest with clone-specific SVs driven by a mutational process: chromothripsis in OV-083, breakage-fusion bridge in OV-045, tandem duplication towers in OV-081 and a complex intra-chromosomal event in OV-022. The location of SVs are indicated above the copy-number profiles (middle), CCF of the two clones of interest in DLP, the number of clone-specific SVs and the VAF of those clone-specific SVs in cfDNA at baseline (right). Patient numbers: 083 (a), 045 (b), 081 (c) and 002 (d). e, VAF of all SVs at baseline in cfDNA stratified by clonality. Stars indicate P values from a two-sided t-test: ***P < 0.001, **P < 0.01, *P < 0.05, NS > 0.05. Box plots indicate the median, first and third quartiles (hinges) and the most extreme data points no farther than 1.5× IQR from the hinge (whiskers).
Evolution of drug resistance in patients
We next studied 18 patients (Extended Data Fig. 6) with radiographically confirmed disease recurrence and postbaseline and postrecurrence cfDNA plasma samples (mean 7.9 time points per patient, range 3–13). For all patients, ctDNA VAF of truncal SVs decreased during initial chemotherapy, as patients responded to therapy resulting in decreased tumour burden and decreased serum CA-125 biomarker concentrations (Fig. 4 and Extended Data Fig. 7). All patients were positive for ctDNA at the time point closest to first recurrence using truncal SVs (Fig. 4 and Extended Data Fig. 7). Detection using truncal SVs demonstrated greater sensitivity than tracking single gene mutations such as TP53 or other somatic truncal tumour suppressors (for example, BRCA1/2 and CDK12). Specifically, we observed several time points across patients at which tumour ctDNA was detectable through truncal SVs but remained negative when assessed through single driver gene mutations (Fig. 4 and Extended Data Fig. 8). In 11 patients with sufficient plasma samples, ctDNA was detected before clinically confirmed disease recurrence but subsequent to completion of initial chemotherapy (average 243 days before, range 76–509; Fig. 4 and Extended Data Fig. 7). We note that not all of these patients achieved ctDNA clearance (045, 046, 051, 075 and 081), which may be due to insufficient cfDNA sampling at completion of first-line chemotherapy or persistently elevated disease burden.
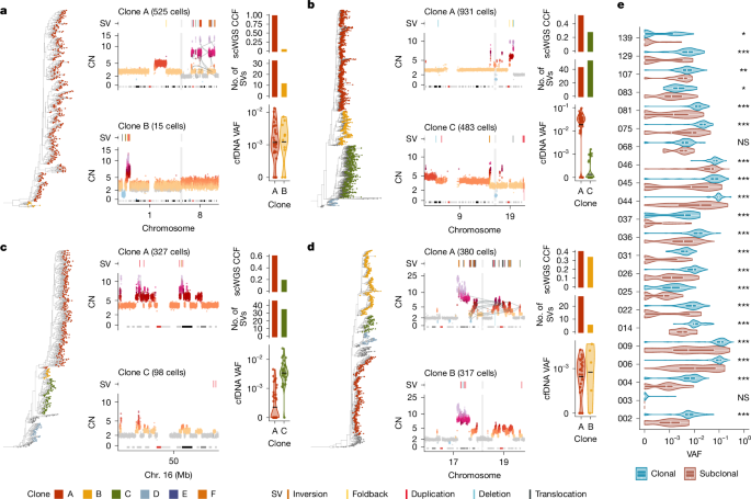
Clonal evolution tracking in four patients. a, Anatomical sites sequenced with DLP, a phylogenetic tree of the clones, then clonal fractions, mean truncal SV VAF and TP53 VAF in cfDNA, CA-125 and treatment history over time for patient 044. Disease recurrences are annotated by grey boxes on the CA-125 track. b, Distribution of ERBB2 copy number across cells in clone B (n = 205) and E (n = 146) showing a two-sided t-test, P < 10−10. c, Pseudobulk copy number of clones B and E at 10 kb resolution in chr. 2 and chr. 17. A translocation specific to clone E and implicated in the ERBB2 amplification is highlighted. Bottom panel shows the read counts of this translocation across time points in cfDNA. d, CT scan images from day 0 and day 84 at indicated sites. e,g,i, Orange and white arrows indicate site of disease clonal tracking in patients 009 (e), 107 (g) and 045 (i). f, Diagram of mutations affecting the BRCA1 gene: location of frameshift deletion (FS del.) shown with a red dashed line; large 1.37 kb deletion shown in grey. h, NOTCH3 and CCNE1 single-cell copy-number distribution across clones (P < 10−10 for both comparisons, numbers of cells A = 294, B = 61, C = 24, D = 39) and CCNE1 DNA FISH image from patient 107. j, RAB25 and CCNE1 single-cell copy-number distribution across clones (P < 10−10 for both comparisons, numbers of cells A = 931, B = 308, C = 483, D = 59) and CCNE1 DNA FISH image from patient 045. Stars indicate P values from a two-sided t-test: ***P < 0.001. Box plots indicate the median, first and third quartiles (hinges) and the most extreme data points no farther than 1.5× IQR from the hinge (whiskers). In the FISH image keys (h,j), Cent. 19 refers to the centromere of chromosome 19. rev., reversion; del., deletion; tra., translocation; CN, copy number; R1, recurrence 1; R2, recurrence 2. Illustrations in a,e,g,i were created using BioRender (https://biorender.com).
We then tracked clone abundance changes over time, averaging VAF across clone-specific SVs and adjusting by cancer cell fraction (CCF) estimates derived from scWGS (Methods). Clone abundance estimates were validated using WGS of plasma cfDNA at roughly 70 times coverage on 6 patients (2 samples each; baseline and recurrence). For 11 out of 12 samples, the clone with the highest correlation to read-depth ratio, and B-allele frequency measured in the cfDNA WGS matched the clone predicted as dominant by CloneSeq-SV (Extended Data Fig. 9a). Clone-specific amplifications, which provide robust signals even in low tumour-fraction samples, were consistent with our inferred dominant clones, including chr. 8q in patient 022, chr. 1q and 19q in patient 045 and ERBB2-Amp on chr. 17 in patient 044 (Extended Data Fig. 9b). Notably, for patients with sufficient clone-specific SNVs (five or more per clone), temporal patterns derived from SNVs were highly concordant with SV-based estimates (Extended Data Fig. 9c–e, R = 0.88, P < 10−10, Pearson correlation).
Having confirmed the accuracy of inferred clonal trajectories, we then aligned clone frequencies to treatment histories and other clinical biomarkers such as serum CA-125 concentrations, enabling inference of clonal evolution in the context of therapy and disease recurrence. In patient 044, two main clones were present at the time of diagnosis (clone B and clone E; Fig. 4a). From the scWGS data, clone B had an ERBB2 high-level amplification (mean 30.1 copies) that was absent in clone E (Fig. 4b,c). The patient responded to upfront chemotherapy and achieved ctDNA clearance at day 156 along with a notable drop in CA-125 concentrations with radiology confirming reduced disease burden at day 84 versus baseline (Fig. 4d). The patient then experienced disease recurrence at day 449 and received second line chemotherapy. Postrecurrence cfDNA samples during the second line of chemotherapy only detected clone B (ERBB2 amplified), and the patient had minimal response to this second line as evidenced by persistently elevated ctDNA and CA-125 (Fig. 4a). These dynamics could be captured by tracking a single chr. 2–17 translocation linked to the ERBB2 amplification (Fig. 4c). Subsequently, following a second radiographically determined recurrence at day 730, the patient was enrolled onto a clinical trial on the basis of Her2 IHC2+ (DESTINY-PanTumor02 (ref. 25)) and was treated with trastuzumab deruxtecan (T-DXd), an antibody–drug conjugate that targets Her2 (ERBB2). She achieved a complete radiologic response with no detectable ctDNA and remains disease free nearly 3 years later. The clonal tracking data indicates that front-line therapy eradicated the ERBB2-WT clone, leaving the dominant T-DXd susceptible ERBB2-Amp clone present at recurrence, thus resulting in an exceptional and durable response.
In patient 009, all five clones identified in scWGS were detected in cfDNA at diagnosis. The patient responded to chemotherapy and achieved ctDNA clearance accompanied by a drop in CA-125 concentrations by day 125 (Fig. 4e). This patient had a germline BRCA1 mutation and received standard of care PARP inhibitor maintenance after completion of chemotherapy, and remained disease free for almost 3 years. ctDNA was detected 184 days before clinical recurrence by CT at day 1,146. Postrecurrence, only clone F was detectable. We identified a putative BRCA1 reversion mutation in postrecurrence cfDNA samples; a 1.37-kb deletion excising the beginning of exon 10 (including the germline pathogenic mutation) and the intronic region between exons 9 and 10 of BRCA1, which restores the reading frame (Fig. 4f). This event was only observed in postrecurrence cfDNA samples (Fig. 4f) and therefore may have been acquired later in a cell from clone F, or alternatively was beyond the limit of detection (LOD) of our assay at early time points. Of note, patients who experience disease progression following PARP inhibitor therapy demonstrate a poor response to subsequent platinum-based chemotherapy26,27. Whether this is related to BRCA1/2 reversion mutations, and how this may affect subsequent clinical care remains an area of active study.
Two patients harboured clone-specific CCNE1 amplifications (Fig. 4g–j): an alteration linked with disease recurrence and chemoresistance in HGSOC28,29. Amplification status was confirmed by fluorescence in situ hybridization (FISH) in both cases (Fig. 4h,j and Methods). In patient 107, clone D had an average CCNE1 copy number of 13 compared with 8 in clone A (Fig. 4h), whereas in patient 045, CCNE1 amplification to 6 copies was specific to clone A (Fig. 4j). In patient 107, clone D was the dominant clone at recurrence. At diagnosis, clone D had a 14.6-Mb high-level amplification on chr. 19p including NOTCH3 in addition to increased CCNE1 copy number on chr. 19q (Fig. 4g,h). In patient 045, although the CCNE1 amplified clone was dominant at diagnosis, postrecurrence and during a second line of chemotherapy, clone D (lacking CCNE1 amplification) expanded and was the dominant clone at the final time point close to the time of a second disease recurrence (Fig. 4i). Although lacking CCNE1 amplification, clone D harboured an amplification of RAB25, a GTPase previously implicated in chemotherapy drug resistance30 and disease relapse31 (Fig. 4j). Notably, these results indicate that CCNE1 amplification at baseline is not deterministically linked to chemotherapeutic resistance. CCNE1 amplification has paradoxically been shown to be enriched in long term HGSOC survivors32. Other notable genomic features of clones present postrecurrence included a clone-specific chromothripsis on chr. 8 in clone A in patient 083 (Extended Data Fig. 7j), increased MYC copy number in clone A in patient 022 (Extended Data Fig. 7e) and increased FGFR3 copy number in clone A in patient 046 (Extended Data Fig. 10a).
For a subset of patients (026, 046 and 139) with longitudinal surgical tissue collections (Extended Data Fig. 10a–c), we generated scWGS data from a second time point to determine the relationship between baseline and recurrence disease samples, and to provide tissue-based context for interpreting cfDNA measurements that are limited to tracking clones identified at baseline. This analysis supported cfDNA trajectory measurements: cells from patient 026's recurrence sample (obtained 4.7 years after initial debulking) most closely resembled clone B, the only clone detected in cfDNA (Extended Data Fig. 10b,d). However, all cells were whole-genome doubled. A small subset of clone B cells (n = 4) at baseline had already undergone whole-genome doubling (Extended Data Fig. 10e), suggesting the recurrence may have originated from a pre-existing minor whole-genome doubled population that expanded over time, highlighting the potential for rare whole-genome doubled cells to expand in disease progression18. In patient 139, recurrence cells from a sample acquired 2.6 years after debulking surgery most closely resembled clone B, confirmed as present in cfDNA measurements (Extended Data Fig. 10c,f). For patient 046, we generated scWGS from an interval debulking sample 90 days after the laparoscopic biopsy. Cells matched clones B and E, whereas only clone B was detectable in contemporaneous cfDNA, clone E was detected in subsequent samples following completion of adjuvant chemotherapy (Extended Data Fig. 10a,g). In addition, cfDNA WGS analysis from two patients with high tumour fraction (greater than or equal to 5%) enabled the detection of potential new alterations in recurrence samples (Extended Data Fig. 9b). Patient 045 showed no extra alterations beyond those identified at baseline, whereas patient 022 showed losses on chr. 3p, chr. 5q and chr. 9p, which existed within a minor subpopulation of clone A cells at diagnosis (Extended Data Fig. 6): a further example of expansion of pre-existing rare subclones present at baseline.
Clone-specific transcriptional programmes
We next investigated phenotypic associations with drug-resistant states, leveraging previously published patient-matched single-cell RNA sequencing (scRNAseq) data3. We used TreeAlign33 to map scRNAseq cells to genomically defined clones from our scWGS data18. For 20 patients with 2 or more clones with more than 100 cells each, we scored hallmark pathway expression to explore transcriptional variation between clones. Overall, we found that transcriptional programmes could be highly variable between clones from the same patient, suggesting that HGSOC harbours a large degree of pre-existing, genomically associated transcriptional heterogeneity (Fig. 5a).
a, Hallmark pathway variability across genomically defined clones in scRNA-seq data from 20 patients. Each data point represents the maximal pathway score difference between clones in each patient. b, Clone frequencies inferred from cfDNA at baseline (B) and recurrence (R) for OV-107. c, UMAPs labelled by clone mapping (inferred using TreeAlign) and sites. d, Distribution of NOTCH3 expression, VEGF pathway, hypoxia and HIF1A across clones. Plots are annotated with the result of a two-sided t-test comparing distributions between the dominant clone at baseline (n = 2,735 cells) versus the dominant clone at recurrence (n = 132 cells), ***P < 0.001, P < 10−10 for all comparisons except for hypoxia (P = 3.2 × 10−6). e, Clone frequencies inferred from cfDNA at baseline (B) and recurrence (R) for OV-009. f, UMAPs labelled by clone mapping (inferred using TreeAlign) and sites. g, Distribution of EMT pathway, VIM expression, JAK-STAT pathway and fraction of cells in each cell cycle phase. Plots are annotated with the result of a two-sided t-test comparing distributions between dominant clone at baseline (n = 823 cells) versus dominant clone at recurrence (n = 3,738 cells), ***P < 0.001, P < 10−10 for all comparisons. Box plots indicate the median, first and third quartiles (hinges) and the most extreme data points no farther than 1.5× IQR from the hinge (whiskers). UPR, unfolded protein response; DN, down; V1, version 1; V2, version 2; UV, ultraviolet; RUQ, right upper quadrant; LUQ, left upper quadrant.
Two patients (107 and 009) had sufficient numbers of cells assigned to each clone to enable phenotypic contrasts of this transcriptional heterogeneity in drug-resistant versus drug susceptible clones. In patient 107, all four clones were represented in the scRNAseq data with clone D being the dominant clone at relapse (Fig. 5b,c). We found clones C and D had higher NOTCH3 expression relative to A and B, attributable to the gene dosage effect of the clone-specific amplification in C and D (Figs. 4h and 5d). In addition, clones C and D had a higher VEGF (vascular endothelial growth factor) pathway score, lower hypoxia score and higher HIF1A expression, a transcriptional regulator of hypoxia response (Fig. 5d). Despite receiving anti-angiogenic maintenance therapy with bevacizumab, this patient still experienced disease recurrence within roughly 1 year of chemotherapy completion. We speculate that this genomically encoded pre-existing phenotypic state may have played a role in disease relapse due to the enhanced angiogenic potential of clone D.
In patient 009, all clones were represented in the scRNAseq and clone F was the only clone present at the final time point postrelapse (Fig. 5e,f). This clone had lower expression of JAK–STAT pathway genes, increased epithelial-to-mesenchymal transition (EMT) programme (including the canonical EMT marker VIM) and a lower fraction of cycling cells (Fig. 5g). As EMT and immunosuppressive states have been associated with chemotherapy resistance34 and phenotypic plasticity35, this clone may have already acquired drug tolerant persister states before treatment.
Modelling evolutionary dynamics
Last, we used a mathematical fitness model to quantify the evolutionary properties of clonal trajectories in the context of treatment and disease recurrence. In 6 out of 18 patients (002, 006, 014, 045, 046 and 139; Fig. 4i and Extended Data Figs. 7a,c,d and 10a,c), multiple clones were detected in postrecurrence plasma samples, highlighting that chemoresistance may be polyclonal in many patients36 (although limitations in comprehensively identifying all clones present at diagnosis may influence these observations). In six cases (026, 009, 045, 046, 081 and 107), clones that were at minor frequencies or were not detected in baseline cfDNA samples became dominant at recurrence, suggesting that although several clones may become chemo-resistant, only a minority of clones had relative fitness advantages in the context of treatment (Fig. 4e,g,i and Extended Data Figs. 7i and 10a,b). Supporting this hypothesis, the overall diversity, as quantified by Shannon entropy, decreased in the final time point relative to baseline in 16 out of 17 cases (P = 0.018, t-test, Extended Data Fig. 7m). This potentially reflects clone eradication during front-line treatment (surgery and chemotherapy), and that only a fraction of clones present at diagnosis comprised relapsed disease. The number of clones detected also decreased at the final time point relative to baseline and in many cases only a single clone was detected (P = 0.0066, t-test, Extended Data Fig. 7n).
We then analysed clonal evolutionary dynamics by implementing a Wright–Fisher-based37 population genetics simulation that incorporated patient-specific measurements into a statistical hypothesis testing framework. The simulation includes a varying population size empirically informed by CA-125 concentrations to model population bottlenecks due to treatment, and uses the inferred clone frequencies at baseline as starting conditions (Fig. 6a). Clonal trajectories were then simulated assuming neutrality (no fitness difference between clones). The simulation timescale was matched to the time between diagnosis and final cfDNA time point and the distribution of frequencies over 1,000 simulations was compared with observed frequencies at this final time point. This comparison yielded a P value indicating whether the observed data are consistent with neutral drift (Fig. 6a). Example patient clone trajectories consistent with a neutral model included patient 006, patients 045 and 009 on the other hand were inconsistent with this neutral model (P < 0.05 for at least one clone, Fig. 6b). Overall, 11 out of 16 patients had at least 1 clone whose frequency changes were inconsistent with neutral drift, suggesting selection was operating during treatment in most patients (Fig. 6c).
a, Summary of the approach used to accept or reject neutrality. Frequency of clones at baseline and changes in cancer cell population informed by CA-125 concentrations are used as input to a neutral Wright–Fisher (WF) model with varying population sizes. For each sample, 1,000 simulations temporally matched to clinical time course and cfDNA measurements are generated and then the distribution of frequencies at the final time point are compared with observed values. b, Example simulated trajectories and observed frequencies for three patients: 006, 009 and 045. Patients 009 and 045 have clones that deviate from the expectations in a neutral model, whereas clones in patient 006 are consistent with a neutral model. c, Summary of the results of the Wright–Fisher simulation-based test in 16 patients. From bottom to top, a change in clone frequencies between baseline and the final time point that had evidence of ctDNA (in most cases the final time-point samples), whether clones were observed in any time point postsurgery, adjusted P values (Holm–Bonferroni correction) from Wright–Fisher neutrality test (Methods) per clone, neutral or non-neutral classification based on a cut-off of P(adjusted) < 0.05.
Discussion
Here we demonstrate that tracking clonal evolution of drug resistance is feasible in patients with cancer by leveraging SVs as endogenous clone-specific genomic markers in time-series cfDNA. This approach suggests that drug resistance in HGSOC often emerges through differential clonal fitness, in which clones showing limited competitive advantage in treatment-naive settings gain fitness benefits under therapeutic pressure38. This pattern of context-dependent fitness, previously validated in patient-derived xenograft models8, now shows consistent properties in patients, providing a foundation for predictive evolutionary models.
Our findings revealed that whereas drug resistance mechanisms are heterogeneous and patient specific, recurrent features across patients included clone-specific high-level amplifications of potentially targetable oncogenes. Although our findings point to these events as plausible determinants of functional and pre-existing drug-resistant states, larger cohorts will be needed to definitively establish the clinical relevance of specific genomic alterations associated with drug resistance. Nevertheless, the ability to track these genomic features longitudinally raises the possibility of adaptive treatment modification based on evolving clonal composition. Notably, one patient with an ERBB2-amplified clone coincident with ERBB2-wild-type clones at diagnosis achieved a durable complete response to Her2-targeted therapy after the amplified clone became dominant postrecurrence, illustrating the potential clinical use of evolutionary tracking over the clinical course.
Several limitations merit consideration. Our approach cannot comprehensively identify all clones present at diagnosis, and new clones may emerge postsampling due to continuing mutational processes, including chromosomal instability and genome doubling18. However, analysis of postrecurrence tissue and plasma samples showed only modest genomic divergence from baseline clones, suggesting limited evolution during the relatively brief diagnosis-to-recurrence interval compared with decades of tumour development. In addition, the temporal resolution of our sampling limits precise timing of resistance emergence. Future studies with more granular sampling intervals would better resolve these dynamics. Other critical factors, such as tumour microenvironment heterogeneity, differential drug penetration across tumour sites and metastatic dissemination patterns not considered in this study, will probably influence clonal dynamics.
We expect this framework will generalize to other cancers characterized by polyclonal disease and genomic instability that generates SVs in clonal populations. This includes triple-negative breast, high-grade endometrial and EGFR-mutant lung cancers39, among others. Whereas drug resistance probably involves several mechanisms, including epigenetic plasticity operating alongside genomically encoded states5, our approach enables quantification of the contribution of therapeutic selection pressure in patients and provides a foundation for evolution-informed adaptive clinical trials38,40,41.
Methods
Sample collection
All enrolled patients were consented to an institutional biospecimen banking protocol and MSK-IMPACT testing42, and all analyses were performed per a biospecimen research protocol. Eligible patients had International Federation of Gynecology and Obstetrics stage III to IV HGSOC with diagnosis verified through clinicopathological review. All protocols were approved by the Institutional Review Board of the Memorial Sloan Kettering (MSK) Cancer Center. Patients were consented following the Institutional Review Board-approved standard operating procedures for informed consent. Written informed consent was obtained from all patients before conducting any study-related procedures. The study was conducted in accordance with the Declaration of Helsinki and the Good Clinical Practice guidelines. We collected fresh tumour tissues at the time of upfront diagnostic laparoscopy or debulking surgery, as described in ref. 18. Blood collection was carried out longitudinally over a 5-year period (2019–2024). Two Streck tubes for cfDNA were collected in each visit. If possible, blood was collected in the Outpatient Clinic at the MSK Cancer Center. Alternatively, blood samples were collected in the operating room when patients were undergoing debulking surgery or laparoscopy.
Sample processing
Streck tubes were submitted to the MSK laboratory medicine facility after collection and processed for plasma and buffy coat separation, as well as DNA extraction13 (MagMAX cfDNA isolation kit).
Clinical data
In this cohort study, we extracted clinical annotations from electronic health records of 24 patients treated at the MSK Cancer Center for HGSOC. For these patients, we collected contemporaneous longitudinal data from their initial HGSOC diagnosis, as well as historical data, if available. Clinical data included laboratory measurements, surgical procedures and medications. CA-125 measurements were obtained as part of patients’ routine clinical care from blood samples collected at baseline, during therapy and subsequent follow-up visits. All dates are relative to the time of first surgery for each patient: that is, day 0 is the date of primary debulking or laparoscopic biopsy.
Recurrence data
Recurrence dates are defined by ‘progression of disease’, a patient without improvement after treatment or while on maintenance therapy based on CT scan. Improvement or lack thereof is determined on the basis of CT scan impressions (for example, an increase in a lymph node or unchanged tumour implants). We define patients as ‘alive with disease’ if they have not achieved remission but have also opted out of new treatment lines and/or are on observation.
DLP scWGS processing
The Mondrian scWGS suite of tools and pipeline was used for processing of the scWGS. This scWGS dataset is a subset of the dataset used in ref. 18, see this publication for full details of the data generation and processing. Here we describe the processing in brief. Sequencing reads were aligned to hg19 using BWA-MEM. Read counts were calculated in 500-kb bins across the genome and corrected for GC bias, then these values were input into HMMcopy to infer integer copy number (ranging from 0 to 11). We then applied the cell quality classifier described in ref. 2 and removed any cells with quality less than 0.75. In addition, we removed replicating cells, multiplet cells and cells suspected to be the result of multipolar divisions, see ref. 18 for a detailed description of the filtering criteria. We then applied SIGNALS v.0.7.6 to infer haplotype specific copy number using default parameters.
SNV calling in DLP
To detect SNVs in each dataset, reads from all cells from a patient analysed using DLP+ were merged to form ‘pseudobulk’ bam files. SNV calling was performed on these libraries individually using Mutect2. A panel of normals was constructed by identifying normal cells from every patient, merging them and then running the mutect2 panel of normal option. Mutect2 filter was used to filter variants. We then ran Articull to remove artefacts that are specific to DLP+ due to the shorter than average insert size43. This filtered set of variants were then genotyped in individual cells using cellSNP v.1.2.2 (ref. 44).
SV calling in DLP
To detect SVs in each dataset, we also used the merged pseudobulk bam files. LUMPY45 and deStruct46 were run on these pseudobulk libraries. Events were retained if they were detected in deStruct and could be matched in the LUMPY calls. Breakpoint predictions were considered matched if the positions involved were each no more than 200 nucleotides apart on the genome and the orientation was consistent.
SVs called in the pseudobulk library were then genotyped in single cells. To do this we used a modified version of SVtyper47. One key modification was rounding the read count up rather down, the read count computation internally in SVtyper are MAPQ scores rather than counts so are non-integers before rounding and outputting to a vcf file. This change is necessary in single cells as typically we observe only a single read supporting a SV. SVtyper computes the number of reads that support the reference (these are reads that directly span the genome reference at the breakpoint locations) and the number of reads that support the alternate allele. Alternate allele counts are either split reads that directly sequence the breakpoint or discordant reads that have larger than expected insert sizes or align to different chromosomes in the case of translocations. Clipped reads that support the breakpoint are also computed, to be more conservative we did not include these reads in the total of SV supporting reads. We made an extra modification requiring split reads to match both sides of the breakpoint to contribute to read counts, in the default version, a split read aligning to one side of the breakpoint would contribute 0.5 counts. This option is available through the –both-sides command line option.
Phylogenetic inference and clone assignments
MEDICC2 was used to infer phylogenetic trees using haplotype specific copy number as input, see ref. 18 for further details. We then manually identified clades in the tree that were the ancestor of clade specific genomic features of interest. These included whole-genome doubling, whole chromosome and chromosome arm gains or losses and focal amplifications. Clones were then defined as the set of cells that were descendants of each clade of interest. Clones with their genomic features of interest can be found in Supplementary Table 5.
Clone-level 10-kb resolution copy-number calling
Once cells were assigned to clones, we also called integer copy number at 10-kb resolution at the clone level. Read counts were computed in 10-kb bins across the genome in every cell and then summed across cells assigned to each clone. Aggregated read counts were then normalized against the read counts from any normal diploid cells sequenced in the same library and then GC corrected using the same modal GC correction described in ref. 2. These normalized GC corrected read counts were then adjusted for ploidy of the clone (inferred from the 500-kb data) and then we applied a HMM to compute integer read counts. The HMM model (code available at https://github.com/shahcompbio/HMMclone) uses a state space of 0–25 with each state assumed to be a normal distribution with standard deviation 0.2 and mean equal to the integer copy number. The standard deviation was determined empirically from the data. The viterbi algorithm was used to compute the most likely copy-number profile.
Identifying complex rearrangement processes
To identify complex structural events, we manually reviewed 10-kb clone-specific copy-number profiles overlayed with SVs for all patients and clones. We then assigned events as follows:
-
(1)
chromothripsis: high density of rearrangement breakpoints and oscillating copy-number profiles (for example, 004 and 083)
-
(2)
breakage-fusion bridge cycles: foldback inversion breakpoints coincident with copy-number changepoints and staircase such as copy-number profiles (for example, 045 and 051)
-
(3)
Pyrgo: stacked tandem duplications resulting in tower-like copy-number profiles (for example, 081)
-
(4)
complex inter-chromosomal rearrangements: high diversity of copy-number states with translocations between two or more chromosomes (for example, 002)
-
(5)
ecDNA: focal high-level amplification with large copy-number diversity between cells (none detected).
In addition, oncogenic amplifications (whether they were part of an identifiable complex rearrangement process or not) were defined as high-level amplification (more than ten copies), amplifications (more than two times Ploidy). Homozygous deletions were identified by searching for bins with copy-number state = 0 in the 10-kb clone-level copy-number profiles. We therefore may miss homozygous deletion smaller than 10 kb, unless they were identified in MSK-IMPACT targeted sequencing, in which case they were probably truncal alterations.
Assigning SVs to clones
Assigning SVs to clones was done using the matrix of read counts per SV per cell, the cell to clone label mapping and the clone-level 10-kb copy-number profiles. First, we summed the SV supporting reads across clones giving an SV by clone matrix. Any SVs with non-zero read counts were assumed to be present in the clone. In addition, when SVs could be mapped to copy-number changepoints identified at 10-kb resolution, we checked whether there existed other clones that had the same copy-number changepoint but lacked read level support for the SV. In these cases, the SV was also assumed to present in that clone. This was to circumvent cases in which the total number of cells was too low to confidently assume the absence of a particular SV. In addition, we manually reviewed all SVs and copy-number profiles to produce a high confidence set of clone-specific SVs. Manual review involved inspecting the location of all SVs relative to copy-number profiles and ensuring absence of SV read support did not coincide with a proximal copy-number change. In some cases, no SVs could be found that were specific to a clone; this was largely due to clones being too small and consequently lacking the cumulative sequencing coverage to detect SVs in pseudobulks. In such cases, we used coarser clone definitions by merging sister clones resulting in clones with enough cells to call clone-specific alterations, typically at least 50 cells was needed.
Bulk WGS and MSK-IMPACT
The bulk WGS and MSK-IMPACT targeted sequencing was originally published in ref. 3. See this publication for data generation, processing and data access.
Probe design and synthesis
For most patients we aimed to include 1,000 genomic features encompassing SVs, SNVs and germline single-nucleotide polymorphisms (SNPs). For samples that constituted our pilot (patients 068, 065, 044 and 003) the number of features was lower, between 250 and 400 and included only a limited number of SNVs. Within the SV and SNV groups, these could be classed into truncal (present in every tumour cell) or subclonal (present in a fraction of tumour cells). The number of probes from each class was variable between patients due to differences in the number of SVs and SNVs called in each patient, as well as the clonal structure in each patient. We first required 200 truncal SVs and 200 truncal SNVs. The remaining 600 probes were split between subclonal SVs and SNVs. We ensured we had 200 subclonal SNVs and then the remaining slots were given to subclonal SVs; if there were still slots remaining then we included extra subclonal SNVs. Within the SNV class we included any SNV annotated as ‘High Impact’ in the MSK-IMPACT targeted sequencing. Probes were synthesized by Integrated DNA Technologies using the xGen MRD hybrid probes, from 120-bp sequences provided as FASTA files. We also included a small panel of germline SNPs to verify sample identity throughout the preparation process. No discrepancies were found.
cfDNA duplex sequencing analysis
We used the MSK-ACCESS protocol to generate the cfDNA sequencing data; this protocol is described in detail in ref. 13. The gene panel used in ref. 3 was replaced with the patient-specific probe sets. Patient probes from at least two patients were pooled together so that for each patient probe set we could estimate background error rates from the counts supporting SVs and SNVs in off-target patients.
To process the cfDNA sequencing we used a suite of tools developed by the Centre for Molecular Oncology informatics team at MSK for use with the MSK-ACCESS assay (https://github.com/msk-access). The nucleo pipeline was used to generate bam files from fastq files. The output of this pipeline is double strand error-corrected bam files (duplex), single strand (simplex) and uncorrected bam files that can then be used for downstream applications. Read counts of supporting and reference reads for SNVs and Indels were extracted using https://github.com/msk-access/GetBaseCountsMultiSample. This takes a MAF file as input and outputs a MAF file with extra columns for the read counts in duplex, simplex or uncorrected bam files. To extract read counts for SVs we used the same version of SVtyper modified for use with DLP+ described above. Discordant reads were only included in read count calculations if the SV size (end − start) was greater than 104 or if it was a translocation. For a split read to be designated as supporting an SV, we required that alignments had evidence of both sides of the breakpoint to be included (option –both_sides). SVs in cfDNA sequencing were also visually inspected using IGV and svviz v.1.5.2 (ref. 48).
Computing error rates in cfDNA
To compute error rates across sequencing types (duplex, simplex, raw uncorrected) and mutation types (SVs and SNVs) we applied the patient-specific probe set to many samples from off-target patients. We then summed the counts of reference supporting reads and variant-supporting reads for off-target variants across all patients, and defined the error rate as variants supporting reads divided by total number of reads.
We could then compare estimated error rates with the theoretical LOD on the basis of the number of mutations and coverage of the assay. We will define the LOD as the smallest tumour fraction that can be reliably detected; this can be defined as when the theoretical LOD (TLOD) is greater than the error rate of the assay. The TLOD is the LOD in the absence of any sequence error and depends on the number of genomic targets and the sequencing coverage. A framework for estimating this value is outlined in ref. 14 and given by:
where M is the number of detected mutations, N is the total number of mutations in the panel, TF is the tumour fraction and cov is the depth of coverage. As in ref. 14, when M < 1, we interpret it as a detection probability. We show this detection probability as a function of tumour fraction, coverage and the number of mutations in Extended Data Fig. 5a (this reproduces Fig. 1e from ref. 14).
We can then define the TLOD as the lowest TF with 99% probability of detection. So TLOD is given by (setting M = 0.99 and rearranging for TF):
Estimating clone frequencies
To estimate clone frequencies, we calculated variant allele frequencies (VAFs) for each clone by summing the total number of variant-supporting reads and dividing them by the total number of reads for all variants assigned to a clone. To mitigate against biases from variant copy number we developed an approach that leverages our ability to calculate accurate cancer cell fractions (CCFs) from our scWGS data. Using our single-cell copy-number phylogenies, we first identify the most-recent common ancestor (MRCA) of cells containing a SV and then calculate the tree-derived CCF, CCFtree, by dividing the number of descendants of the MRCA (nMRCA) by the total number of cells (ntotal).
We then calculate the VAF of each SV from the pseudobulk BAM file. These two values give us a way to infer a correction factor, C, that we use to convert a given VAF measurement to a CCF value.
This is then applied to VAFs measured from cfDNA. To plot the changes in frequency over time we normalized corrected VAFs so that they summed to 1 at each time point, then applied a spline function to smooth values between time points. When no tumour DNA was detected, we allowed all clones to have VAF = 0. Smoothing was performed using the splinefun function in R with method = ‘monoH.FC’. This resulted in values that were greater than 1 or less than 0 in some cases, we therefore renormalized the data so that frequencies were positive and summed to 1 at each time point. In addition, when there were large periods of time preclinical recurrence without cfDNA samples we assumed tumour DNA was 0 (for example, in patient 107). We did not include clone frequency estimates when plasma tumour fractions were less than 10−4 (estimates based on truncal SVs), reasoning that clone frequency estimates at such low tumour fractions would be unreliable and suffer from dropout issues. Given the low error rates, we used the uncorrected raw sequencing for estimating clone frequencies using SVs. For estimating clone frequencies using SNVs we used the same approach but used duplex consensus sequences for read counting due to the higher error rates for SNVs. In patient 139, no SVs were identified in clone B, therefore we used the SNV based clone frequencies for this clone.
Identifying BRCA reversion mutations
For BRCA1/2 mutant cases, we also included probes that captured exonic regions within 200 bp of the mutation, enabling detection of proximal BRCA1/2 reversion mutations49,50. We used revmut (https://github.com/inodb/revmut) to identify putative BRCA reversion mutations in the first instance. In addition, we inspected alignments in IGV around the BRCA mutations to look for any extra putative reversion mutations not identified by revmut. This is how we found the reversion mutation present in patient 009. This mutation was a large 1.37 kb deletion that excised the germline mutation, alignments with the same breakpoint sequence, aligning to the same locations were found in 3 postrecurrence samples. This mutation was probably not identified using revmut due to it being unusually large compared with previously reported BRCA reversion mutations.
Wright–Fisher modelling and hypothesis testing
To test for non-neutrality in clone frequencies over time we implemented a modelling and hypothesis testing framework based on a multi-species Wright–Fisher model with varying population size. Population size was assumed to be 109 at the time of surgery (t = 0) and then varied according to CA-125 concentrations. We set the population size at the time point with the lowest CA-125 level Nlow = 104, assuming this was the period with the smallest tumour cell population. We then set the population size (N) to vary exponentially according to the following equation:
where \(A={N(0)\times {\rm{e}}}^{-b\times {\rm{CA}}125(0)}\) and \(b=\frac{\log ({N}_{{\rm{low}}})-N(0)}{{{\rm{CA}}125}_{{\rm{low}}}-{\rm{CA}}125(0)}\). We then used the multinomial distribution to simulate clone frequencies over time:
where X1...k(i + 1) is the population size of each clone k in generation i + 1, N(i) is the total population size in generation i and p1...k(i) are the clone frequencies in generation i for the k clones. For generation i = 1, N(i = 1) = 109 and p1...k(i = 1) are given by the clone frequencies estimated from cfDNA at t = 0. We then forward simulate this process for the clinical time course of each individual patient 1,000 times giving a distribution of clone frequencies at tend. We assumed a generation time of 4 days51, and tend was set to be the final cfDNA time point in each patient. We then calculated a z-score, comparing the observed clone frequency from data to the mean and standard deviation of the simulated frequencies to calculate a P value for each clone under the hypothesis of neutral evolution.
cfDNA WGS
Whole-genome libraries constructed during the duplex sequencing assay library prep were sequenced to 70× on an illumina NovaSeq using 100 bp reads. Reads were mapped to hg19 using BWA-MEM52. Read counts in 0.5-Mb bins across the genome were calculated and GC corrected using QDNAseq53. To compare this to data from the duplex sequencing targeted assay, we used information from the DLP copy-number profiles and the clone fractions inferred from CloneSeq-SV to predict copy-number profiles measured with cfDNA WGS. Copy-number ratios (R) in bin i are given by:
where n is the normal fraction, ci is the copy number in bin i and p is the ploidy of the tumour. We know n from the TP53 VAF in cfDNA, for ci and p we took the weighted average across clones, with weights given by the estimated clone fractions at each time point.
Heterozygous SNPs identified in the scWGS pipeline were genotyped in the cfDNA WGS. Phasing information from SIGNALS9 was used to calculate phased B-allele frequencies (BAFs) in 0.5-Mb bins, resulting in BAF measurements with identical phasing between scWGS and cfDNA WGS. To assess similarity between cfDNA WGS and clone copy-number profiles, we calculated Pearson correlation coefficients between cfDNA WGS and all clones for both read-depth ratios and BAF values, the summed values of these two values were used to identify the most similar clone for each time point.
scRNAseq data generation and processing
The scRNAseq data were originally published in ref. 3; full details of the processing can be found in that study. Pathway scoring was performed with PROGENY54 or the Seurat module scoring function using hallmark pathways.
TreeAlign
To match scRNAseq cells to clones identified in DLP we used TreeAlign33. To do this, we genotyped the same set of heterozygous SNPs used to call allele-specific copy number in DLP+ in scRNAseq using cellSNP44. The per-cell SNP count matrix was then input into TreeAlign along with clone assignments and 10-kb clone copy-number profiles derived from DLP. We used the CloneAlignClone method and used default parameter values apart from min_clone_assign_prob = 0.5. To compare transcriptional heterogeneity for each clone, we took the mean value of the per-cell Seurat-derived module score for all hallmark pathways, then for each patient calculated the maximum value minus the minimum value. These per-patient difference values were then plotted as violin plots ordered by the average difference across the cohort of patients. For patients with longitudinal cfDNA measurements, scRNAseq data were available for patients 107, 014, 045, 009, 002, 026, 083 and 037, however, following application of TreeAlign, in some patients, clones were represented minimally due to differences in data collection from different sites. In patients 107 and 009, all clones were represented with at least 100 cells present from each clone, we therefore focused on these cases when comparing drug-resistant to drug sensitive clones.
DNA FISH
DNA FISH was performed using locus-specific probes for CCNE1 (green) and a centromeric probe for chr. 19 (Cen19; orange) as an internal control (Empire Genomics). Representative regions for FISH imaging were selected on the basis of pan-cytokeratin immunofluorescence staining and on haematoxylin and eosin staining performed on adjacent serial sections, to enrich for epithelial tumour areas. Tumour histology annotations of immunofluorescence and haematoxylin and eosin images are described in refs. 3 and 18. For quality control, only cells with at least one signal from each probe were retained, ensuring the centromeric signal served as an internal control for ploidy and hybridization efficiency.
Statistical analysis
For between-group comparisons, we used two-sided t-tests. To assess correlations, we used Pearson correlation. All statistical analysis was done using R.
Data organization
To facilitate integration of data across several modalities we used the isabl platform55. Isabl is a databasing and data access platform that allows users to straightforwardly link many datasets from the same patient and chain together pipelines across modalities.
Reporting summary
Further information on research design is available in the Nature Portfolio Reporting Summary linked to this article.
Data availability
Summary tables that accompany the paper include sequencing coverage, cfDNA tumour fractions, clone frequencies from SVs and SNVs, genomic features of defined clones and error rates per patient. Raw sequencing data are available through dbGAP under accession phs002857.v3.p1. Processed data are available in Synapse (accession number syn66399325).
Code availability
The pipeline to process DLP+ scWGS is available through GitHub at https://github.com/mondrian-scwgs. The pipeline to process duplex sequencing for cfDNA is available through GitHub at https://github.com/msk-access/nucleo. SIGNALS was used for most plotting and scWGS analysis9,56. Clone copy-number profiles at 10 kb were computed using HMMClone available through GitHub at https://github.com/shahcompbio/HMMclone. The modified version of SVtyper for use with single cells and hybrid capture duplex sequencing is available through GitHub at https://github.com/marcjwilliams1/svtyper (ref. 57). Code to reproduce Figs. 1–6 and Extended Data Figs. 1–10 is available through GitHub at https://github.com/shahcompbio/spectrum_cfdna_figures (ref. 58).
References
Kurta, M. L. et al. Prognosis and conditional disease-free survival among patients with ovarian cancer. J. Clin. Oncol. 32, 4102–4112 (2014).
Laks, E. et al. Clonal decomposition and DNA replication states defined by scaled single-cell genome sequencing. Cell 179, 1207–1221 (2019).
Vázquez-García, I. et al. Ovarian cancer mutational processes drive site-specific immune evasion. Nature 612, 778–786 (2022).
Siegel, R. L., Giaquinto, A. N. & Jemal, A. Cancer statistics, 2024. CA Cancer J. Clin. 74, 12–49 (2024).
Black, J. R. M. & McGranahan, N. Genetic and non-genetic clonal diversity in cancer evolution. Nat. Rev. Cancer 21, 379–392 (2021).
Strobl, M. A. R. et al. To modulate or to skip: de-escalating PARP inhibitor maintenance therapy in ovarian cancer using adaptive therapy. Cell Syst. 15, 510–525 (2024).
Williams, M. J. et al. Luminal breast epithelial cells of BRCA1 or BRCA2 mutation carriers and noncarriers harbor common breast cancer copy number alterations. Nat. Genet. 56, 2753–2762 (2024).
Salehi, S. et al. Clonal fitness inferred from time-series modelling of single-cell cancer genomes. Nature 595, 585–590 (2021).
Funnell, T. et al. Single-cell genomic variation induced by mutational processes in cancer. Nature 612, 106–115 (2022).
Minussi, D. C. et al. Breast tumours maintain a reservoir of subclonal diversity during expansion. Nature 592, 302–308 (2021).
Caravagna, G. et al. Subclonal reconstruction of tumors by using machine learning and population genetics. Nat. Genet. 52, 898–907 (2020).
Bae, J. H. et al. Single duplex DNA sequencing with CODEC detects mutations with high sensitivity. Nat. Genet. 55, 871–879 (2023).
Rose Brannon, A. et al. Enhanced specificity of clinical high-sensitivity tumor mutation profiling in cell-free DNA via paired normal sequencing using MSK-ACCESS. Nat. Commun. 12, 3770 (2021).
Zviran, A. et al. Genome-wide cell-free DNA mutational integration enables ultra-sensitive cancer monitoring. Nat. Med. 26, 1114–1124 (2020).
Abbosh, C. et al. Tracking early lung cancer metastatic dissemination in TRACERx using ctDNA. Nature 616, 553–562 (2023).
Abbosh, C. et al. Phylogenetic ctDNA analysis depicts early-stage lung cancer evolution. Nature 545, 446–451 (2017).
Cescon, D. W., Bratman, S. V., Chan, S. M. & Siu, L. L. Circulating tumor DNA and liquid biopsy in oncology. Nat. Cancer 1, 276–290 (2020).
McPherson, A. et al. Ongoing genome doubling shapes evolvability and immunity in ovarian cancer. Nature 644, 1078–1087 (2025).
Kaufmann, T. L. et al. MEDICC2: whole-genome doubling aware copy-number phylogenies for cancer evolution. Genome Biol. 23, 241 (2022).
Abascal, F. et al. Somatic mutation landscapes at single-molecule resolution. Nature 593, 405–410 (2021).
Cortés-Ciriano, I. et al. Comprehensive analysis of chromothripsis in 2,658 human cancers using whole-genome sequencing. Nat. Genet. 52, 331–341 (2020).
Umbreit, N. T. et al. Mechanisms generating cancer genome complexity from a single cell division error. Science 368, eaba0712 (2020).
Hadi, K. et al. Distinct classes of complex structural variation uncovered across thousands of cancer genome graphs. Cell 183, 197–210 (2020).
Shen, M. M. Chromoplexy: a new category of complex rearrangements in the cancer genome. Cancer Cell 23, 567–569 (2013).
Meric-Bernstam, F. et al. Efficacy and safety of trastuzumab deruxtecan in patients with HER2-expressing solid tumors: primary results from the DESTINY-PanTumor02 phase II trial. J. Clin. Oncol. 42, 47–58 (2024).
MacAulay Vacheresse, G., Sabri, E., Domingo, S. & Le, T. Response to subsequent platinum-based chemotherapy post PARP inhibitor in recurrent epithelial ovarian cancer. J. Clin. Orthod. 41, 5578–5578 (2023).
Kristeleit, R. S. & Moore, K. N. Life after SOLO-2: is olaparib really inducing platinum resistance in BRCA-mutated (BRCAm), PARP inhibitor (PARPi)-resistant, recurrent ovarian cancer? Ann. Oncol. 33, 989–991 (2022).
Patch, A.-M. et al. Whole-genome characterization of chemoresistant ovarian cancer. Nature 521, 489–494 (2015).
Stronach, E. A. et al. Biomarker assessment of HR deficiency, tumor BRCA1/2 mutations, and CCNE1 copy number in ovarian cancer: associations with clinical outcome following platinum monotherapy. Mol. Cancer Res. 16, 1103–1111 (2018).
Cheng, K. W. et al. The RAB25 small GTPase determines aggressiveness of ovarian and breast cancers. Nat. Med. 10, 1251–1256 (2004).
Bak, S. E. et al. Shallow whole-genome sequencing of cell-free DNA (cfDNA) detects epithelial ovarian cancer and predicts patient prognosis. Cancers 15, 530 (2023).
Garsed, D. W. et al. The genomic and immune landscape of long-term survivors of high-grade serous ovarian cancer. Nat. Genet. 54, 1853–1864 (2022).
Shi, H. et al. Allele-specific transcriptional effects of subclonal copy number alterations enable genotype-phenotype mapping in cancer cells. Nat. Commun. 15, 2482 (2024).
Brabletz, T., Kalluri, R., Nieto, M. A. & Weinberg, R. A. EMT in cancer. Nat. Rev. Cancer 18, 128–134 (2018).
França, G. S. et al. Cellular adaptation to cancer therapy along a resistance continuum. Nature 631, 876–883 (2024).
Burdett, N. L. et al. Multiomic analysis of homologous recombination-deficient end-stage high-grade serous ovarian cancer. Nat. Genet. 55, 437–450 (2023).
Wright, S. The distribution of gene frequencies in populations. Proc. Natl Acad. Sci. USA 23, 307–320 (1937).
Hockings, H. et al. Adaptive therapy exploits fitness deficits in chemotherapy-resistant ovarian cancer to achieve long-term tumor control. Cancer Res. https://doi.org/10.1158/0008-5472.CAN-25-0351 (2025).
Li, Y. et al. Patterns of somatic structural variation in human cancer genomes. Nature 578, 112–121 (2020).
Fischer, A., Vázquez-García, I. & Mustonen, V. The value of monitoring to control evolving populations. Proc. Natl Acad. Sci. USA 112, 1007–1012 (2015).
Gatenby, R. A. & Brown, J. S. Integrating evolutionary dynamics into cancer therapy. Nat. Rev. Clin. Oncol. 17, 675–686 (2020).
Zehir, A., Benayed, R., Shah, R. H., Syed, A. & Middha, S. Mutational landscape of metastatic cancer revealed from prospective clinical sequencing of 10,000 patients. Nat. Med. 23, 703–713 (2017).
Satas, G., Myers, M. A., McPherson, A. & Shah, S. P. Inferring active mutational processes in cancer using single cell sequencing and evolutionary constraints. Preprint at bioRxiv https://doi.org/10.1101/2025.02.24.639589 (2025).
Huang, X. & Huang, Y. Cellsnp-lite: an efficient tool for genotyping single cells. Bioinformatics https://doi.org/10.1093/bioinformatics/btab358 (2021).
Layer, R. M., Chiang, C., Quinlan, A. R. & Hall, I. M. LUMPY: a probabilistic framework for structural variant discovery. Genome Biol. 15, R84 (2014).
McPherson, A., Shah, S. & Sahinalp, S. C. deStruct: accurate rearrangement detection using breakpoint specific realignment. Preprint at bioRxiv https://doi.org/10.1101/117523 (2017).
Chiang, C. et al. SpeedSeq: ultra-fast personal genome analysis and interpretation. Nat. Methods 12, 966–968 (2015).
Spies, N., Zook, J. M., Salit, M. & Sidow, A. Svviz: a read viewer for validating structural variants. Bioinformatics 31, 3994–3996 (2015).
Weigelt, B. et al. Diverse BRCA1 and BRCA2 reversion mutations in circulating cell-free DNA of therapy-resistant breast or ovarian cancer. Clin. Cancer Res. 23, 6708–6720 (2017).
Lin, K. K. et al. BRCA reversion mutations in circulating tumor DNA predict primary and acquired resistance to the PARP inhibitor rucaparib in high-grade ovarian carcinoma. Cancer Discov. 9, 210–219 (2019).
Dang, C., Gilewski, T. A., Surbone, A. & Norton, L. in Holland-Frei Cancer Medicine 6th edn (eds Kufe, D. W. et al.) Ch. 43 (BC Decker, 2003).
Li, H. Aligning sequence reads, clone sequences and assembly contigs with BWA-MEM. Preprint at https://arxiv.org/abs/1303.3997 (2013).
Scheinin, I. et al. DNA copy number analysis of fresh and formalin-fixed specimens by shallow whole-genome sequencing with identification and exclusion of problematic regions in the genome assembly. Genome Res. 24, 2022–2032 (2014).
Schubert, M. et al. Perturbation-response genes reveal signaling footprints in cancer gene expression. Nat. Commun. 9, 20 (2018).
Medina-Martínez, J. S. et al. Isabl Platform, a digital biobank for processing multimodal patient data. BMC Bioinf. 21, 549 (2020).
Williams, M. & Funnell, T. Shahcompbio/signals: v0.12.0. Zenodo https://doi.org/10.5281/ZENODO.14608775 (2025).
Chiang, C. et al. marcjwilliams1/svtyper: v0.7.7. Zenodo https://doi.org/10.5281/ZENODO.15799320 (2025).
Williams, M. shahcompbio/spectrum_cfdna_figures: v0.1.1. Zenodo https://doi.org/10.5281/ZENODO.15798215 (2025).
Acknowledgements
This project was funded in part by the Halvorsen Center for Computational Oncology and Cycle for Survival supporting Memorial Sloan Kettering Cancer Center. S.P.S. holds the Nicholls Biondi Chair in Computational Oncology and is a Susan G. Komen Scholar. This work was funded in part by Break Through Cancer and by awards from the Ovarian Cancer Research Alliance (OCRA) Collaborative Research Development grant (no. 648007) and NIH grant no. R01 CA281928-01 to S.P.S., OCRA Ann Schreiber Mentored Investigator Award to I.V.-G. (grant no. 650687), NCI pathway to independence award M.J.W. (grant no. K99CA256508), OCRA Liz Tilberis Award to D.Z., the Department of Defense Congressionally Directed Medical Research Programs to S.P.S., D.Z. and B.W. (grant no. W81XWH-20-1-0565), the Seidenberg Family Foundation, the Cancer Research UK Cancer Grand Challenges Program to S.P.S. (grant no. C42358/A27460), NIH U24 (grant no. CA264028) to S.P.S., the Marie-Josée and Henry R. Kravis Center for Molecular Oncology and the National Cancer Institute (NCI) Cancer Center Core grant (no. P30-CA008748). B.W. is funded in part by the Breast Cancer Research Foundation and NIH/NCI grant no. P50 CA247749 01. D.Z. is funded by NIH grant no. R01 CA269382. This work used the resources of the High-Performance Computing Group at Memorial Sloan Kettering Cancer Center. We thank P. Kokate, M. Tipping and G. Nanjangud from the Molecular Cytology Core Facility at the MSK Cancer Center for technical support in performing FISH experiments and the Integrated Genomics Operation at the MSK Cancer Center for performing the sequencing.
Author information
Authors and Affiliations
Contributions
S.P.S. was responsible for the project conception, study design and overseeing. M.J.W. was responsible for data analysis, computational method development, study design and figure generation. M.J.W., S.P.S., C.F.F., B.W. and N.R. were responsible for writing and editing. G.T. and B.L. were responsible for cfDNA sequencing experiments. D.H.A.-R., C.F.F., D.Z. and, C.A. were responsible for clinical data review. B.W., C.A., M.W., D.S.C. and N.R.A.-R. were responsible for clinical research coordination. B.W., E.A., M.W. and N.V. were responsible for cfDNA sample procurement. Y.L. was responsible for radiology review. A.M., E.H., G.S., H.S., I.V.-G., M.A.M., M.J.W., M.Z., R.H.S., M.F.B., J.J.-K.L. and H.J.L. were responsible for data processing. N.M. was responsible for genome sequencing.
Corresponding authors
Ethics declarations
Competing interests
B.W. reports grant funding by Repare Therapeutics paid to the institution, outside the submitted work, and employment of a direct family member at AstraZeneca. C.A. reports grants from Clovis, Genentech, AbbVie and AstraZeneca and personal fees from Tesaro, Eisai/Merck, Mersana Therapeutics, Roche/Genentech, AbbVie, AstraZeneca/Merck and Repare Therapeutics, outside the scope of the submitted work. C.A. reports clinical trial funding to the institution from AbbVie, AstraZeneca and Genentech/Roche; participation on a data safety monitoring board or advisory board in AstraZeneca and Merck; unpaid membership of the GOG Foundation Board of Directors and the NRG Oncology Board of Directors. M.F.B. reports consulting fees (Eli Lilly, AstraZeneca, Paige.AI), Research Support (Boundless Bio) and Intellectual Property Rights (SOPHiA Genetics). B.L. reports intellectual property rights (SOPHiA Genetics) and licensing royalties (BioLegend/Revvity). C.F. reports research funding to the institution from Merck, AstraZeneca, Genentech/Roche, Bristol Myers Squibb and Daiichi; uncompensated membership of a scientific advisory board for Merck and Genentech; and is a consultant for OncLive, Aptitude Health, Bristol Myers Squibb and Seagen, all outside the scope of this paper. D.S.C. reports membership of the medical advisory board of Verthermia Acquio and Biom’up, is a paid speaker for AstraZeneca, and holds stock of Doximity, Moderna and BioNTech. D.Z. reports institutional grants from Merck, Genentech, AstraZeneca, Plexxikon and Synthekine, and personal fees from AstraZeneca, Xencor, Memgen, Takeda, Astellas, Immunos, Tessa Therapeutics, Miltenyi and Calidi Biotherapeutics. D.Z. own a patent on use of oncolytic Newcastle Disease Virus for cancer therapy. N.R.A.-R. reports grants to the institution from Stryker/Novadaq and GRAIL, outside the submitted work. S.P.S. reports research funding from AstraZeneca and Bristol Myers Squibb, outside the scope of this work. The other authors declare no competing interests.
Peer review
Peer review information
Nature thanks the anonymous reviewers for their contribution to the peer review of this work. Peer reviewer reports are available.
Additional information
Publisher’s note Springer Nature remains neutral with regard to jurisdictional claims in published maps and institutional affiliations.
Extended data figures and tables
Extended Data Fig. 1 Study cohort.
Swimmer plot showing clinical history of all 24 patients included in the study. Shown are survival status, therapies, surgeries time of first clinical recurrence and data generation timepoints. Days are relative to day of first surgery, ie Day 0 is the date of primary debulking or laparoscopic biopsy.
Extended Data Fig. 2 Data metrics.
a) Number of clonal and subclonal SVs per patient b) Total number of SVs called per patient by SV type c) Distribution of coverage per cell per patient d) Pseudobulk coverage per cell (summed coverage across all cells) e) Number of high quality cells per patient.
Extended Data Fig. 3 Study summary.
a) Study summary, showing clinical history of a typical HGSOC patient and specimen sample collection protocol. b) Workflow showing clonal evolution tracking using structural variants identified in single-cell whole genome sequencing and assigned to clones using single-cell phylogenetics. These clone specific SVs are then followed in cfDNA using deep duplex error corrected sequencing. Illustrations were created using BioRender (https://biorender.com).
Extended Data Fig. 4 High resolution copy number profiles.
Copy number plots of chromosome 8 and 19 from OV-004 using 500 kb bins a) and 10 kb bins b). c) proportion of SVs that could be matched to copy number transitions using 10 kb and 500 kb bins.
Extended Data Fig. 5 Theoretical limit of detection in cfDNA.
a) Detection probability as a function of cfDNA tumour fraction, number of mutations assayed and coverage using formula provided by Zviran et al.14 b) Theoretical limit of detection (probability of detection > 0.99) as a function of the number of mutations (x-axis) and Coverage (colors). Error rates of SNVs and SVs estimated in duplex and uncorrected sequencing from our data are shown on the left and right respectively. Star indicates relevant parameters for this study (100 mutations and 1000X coverage).
Extended Data Fig. 6 Single cell copy number heatmaps and phylogenetics.
scWGS copy number heatmaps and phylogenetic trees for the 18 patients with longitudinal tracking data. Patient ID and the total number of cells are indicated at the top of each plot. Each row shows the copy number profile of a cells, rows are ordered by the MEDICC2 derived phylogenetic tree shown on the left of each plot. Trees are coloured by clone assignments. Only cells assigned to clones are shown.
Extended Data Fig. 7 Clonal evolution in patients.
a–k) Clonal evolution tracking in 11 patients. For each patient we show the anatomical sites sequenced with DLP, a phylogenetic tree of the clones, clonal fractions, mean truncal SV VAF and TP53 VAF from cfDNA, CA-125 and treatment history over time. l) Summary of the clonal composition at baseline and recurrence (final time point if more than one post-recurrence time point) for 18 patients. m) Distribution of shannon entropy at baseline and recurrence n) Number of clones detected at baseline and recurrence. Plots are annotated with p-values from a paired two-sided t-test. Box plots indicate the median, first and third quartiles (hinges) and the most extreme data points no farther than 1.5× IQR from the hinge (whiskers). IQR, interquartile range. Illustrations in a–k were created using BioRender (https://biorender.com).
Extended Data Fig. 8 Tumour suppressor mutations.
a) Oncoplot showing presence/absence of tumour suppressor mutations across patients and clones. Filled squares indicate instances where at least one sequencing read in a clone shows evidence for the mutation. Absence of reads supporting a mutation is inconclusive in some clones when the number of cells is low, these are annotated with black squares. Patients are ordered by mutational signature (HRD-Dup, HRD-Del, FBI, TD). b) VAF of somatic tumour suppressor mutations across time, shown are non-TP53 mutations from patients with time series.
Extended Data Fig. 9 Whole genome sequencing of cfDNA.
a) Top: clone frequencies at baseline and recurrence. Bottom: summed pearson correlation coefficient of normalised read counts and B-allele frequency values between cfDNA WGS and clone level consensus copy number profiles per clone. b) Normalized read counts at baseline and recurrence from whole-genome sequencing of cfDNA from 6 patients. Black dots are the data, red dots are predictions based on copy number profiles from DLP and inferred tumour and clone fractions from CloneSeq-SV. Patient ID and the tumour fraction (TF) based on TP53 mutation are indicated above each plot. cfDNA WGS data from baseline (left) and recurrence (right) are shown. c,d) Clone frequencies over time calculated from SVs (c) and SNVs (d) for patient OV-045. e) Scatter plot of all clone frequencies calculated using SNVs and SVs, dashed line indicates y = x line. Included in this plot are clone frequency estimates from samples with purity > 0.5% and clones with at least 5 SVs and SNVs. R and p show the Pearson correlation coefficient and associated p-value.
Extended Data Fig. 10 Single cell whole genome sequencing of second time points.
a) Clonal tracking in patient 046 b) patient 026 and c) patient 139. For each patient we show the anatomical sites sequenced with DLP, a phylogenetic tree of the clones, clonal fractions, mean truncal SV VAF and TP53 VAF from cfDNA, CA-125 and treatment history over time. For these patients, scWGS was generated from a second timepoint, anatomical site and time of second time point are annotated on the anotamical diagram and at the top of the clone fraction plot (S1 vs S2). Comparison of pre-and post treatment scWGS data for these 3 patients: d) 026 f) 139 and g) 046. For each panel we show the phylogenetic tree of all cells annotated by clone, timepoint (pre or post treatment) and whole genome doubled (WGD) state. Then the consensus total copy number heatmap for each clone based on pre-treatment cells and the total copy number heatmap for all post-treatment cells. e) Shows a pre-treatment WGD cell from clone C in 026 and the consensus copy number profile of all post-treatment cells. Illustrations in a-c were created using BioRender (https://biorender.com).
Supplementary information
Supplementary Tables (download ZIP )
Supplementary Tables 1–14.
Rights and permissions
Open Access This article is licensed under a Creative Commons Attribution-NonCommercial-NoDerivatives 4.0 International License, which permits any non-commercial use, sharing, distribution and reproduction in any medium or format, as long as you give appropriate credit to the original author(s) and the source, provide a link to the Creative Commons licence, and indicate if you modified the licensed material. You do not have permission under this licence to share adapted material derived from this article or parts of it. The images or other third party material in this article are included in the article’s Creative Commons licence, unless indicated otherwise in a credit line to the material. If material is not included in the article’s Creative Commons licence and your intended use is not permitted by statutory regulation or exceeds the permitted use, you will need to obtain permission directly from the copyright holder. To view a copy of this licence, visit http://creativecommons.org/licenses/by-nc-nd/4.0/.
About this article
Cite this article
Williams, M.J., Vázquez-García, I., Tam, G. et al. Tracking clonal evolution during treatment in ovarian cancer using cell-free DNA. Nature 647, 757–765 (2025). https://doi.org/10.1038/s41586-025-09580-0
Received:
Accepted:
Published:
Version of record:
Issue date:
DOI: https://doi.org/10.1038/s41586-025-09580-0








