Extended Data Fig. 1: Integrated clustering of inhibitory neurons across placental mammal telencephalon development.
From: Conservation and alteration of mammalian striatal interneurons

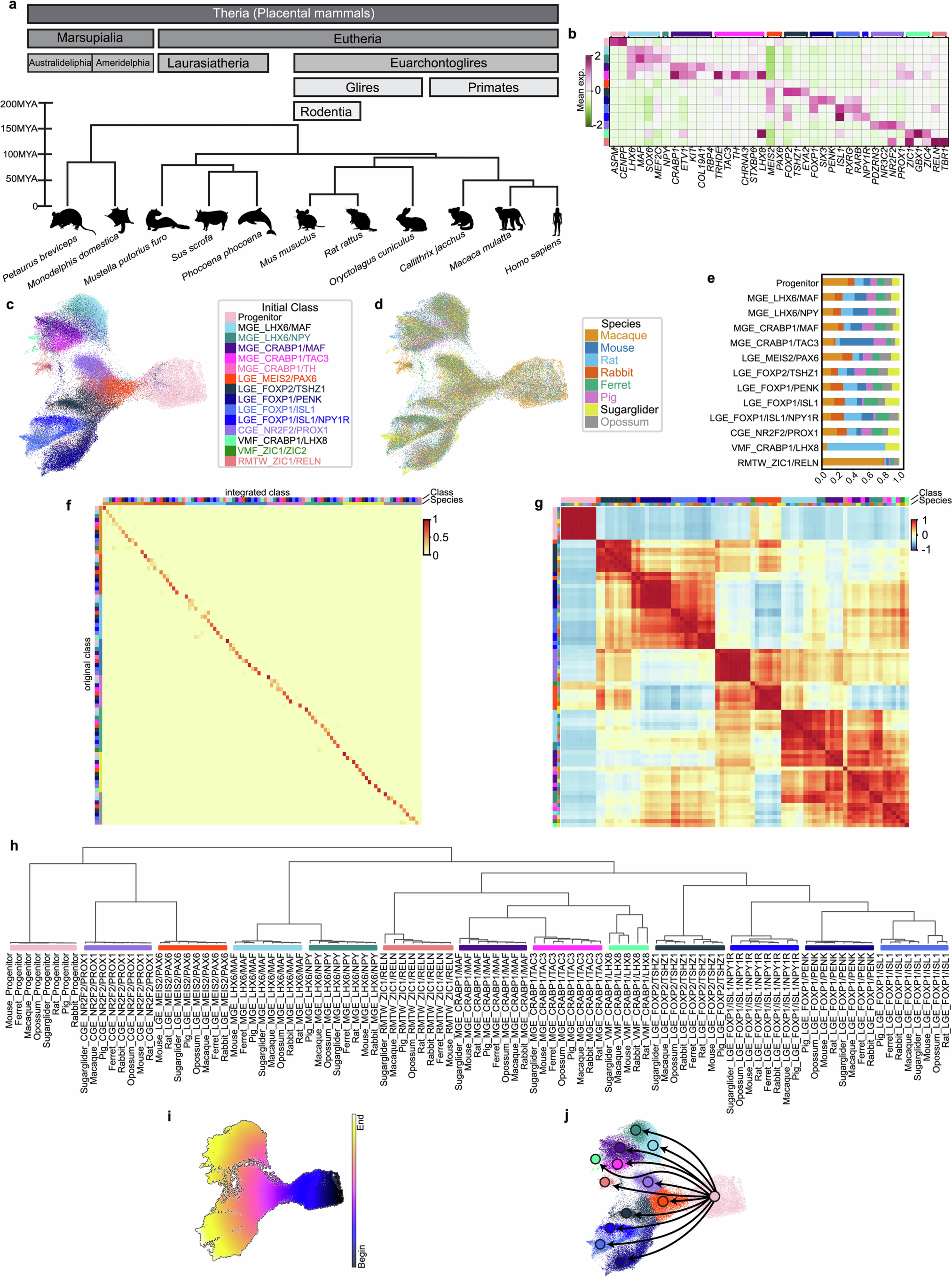
a. Taxonomy of surveyed species. b. Heat map of selected marker expression of integrated inhibitory initial class classes, scaled and normalized. c. UMAP coloured by the original classification of cells for each species from Extended Data Figs. 2−7 and key for f,g, highlighting general correspondence of individual species class labels. d. UMAP coloured by species (macaque: n = 14,971 inhibitory neurons, rabbit: n = 8,396 inhibitory neurons, rat: n = 10,052 inhibitory neurons, mouse: n = 8,492 inhibitory neurons, pig: n = 7,912 inhibitory neurons, ferret: n = 9,530 inhibitory neurons, opossum: n = 7,757 inhibitory neurons, sugar glider: n = 7,890 inhibitory neurons) and key for e-g. e. Bar plot of proportion of downsampled cells contributing to integrated initial class cluster. f. Jaccard index of original class label and integrated class label by species. Most distinctions between subclasses are clear from original single species clustering, while the integrated clustering is required to partition some subclasses in select species. g. Pearson correlation of initial classes calculated using original class labels. h. Hierarchical clustering of initial classes and species. i. Slingshot pseudotime calculation. j. Reconstruction of lineage trajectories with circles visualizing cell-type connections calculated using Slingshot.