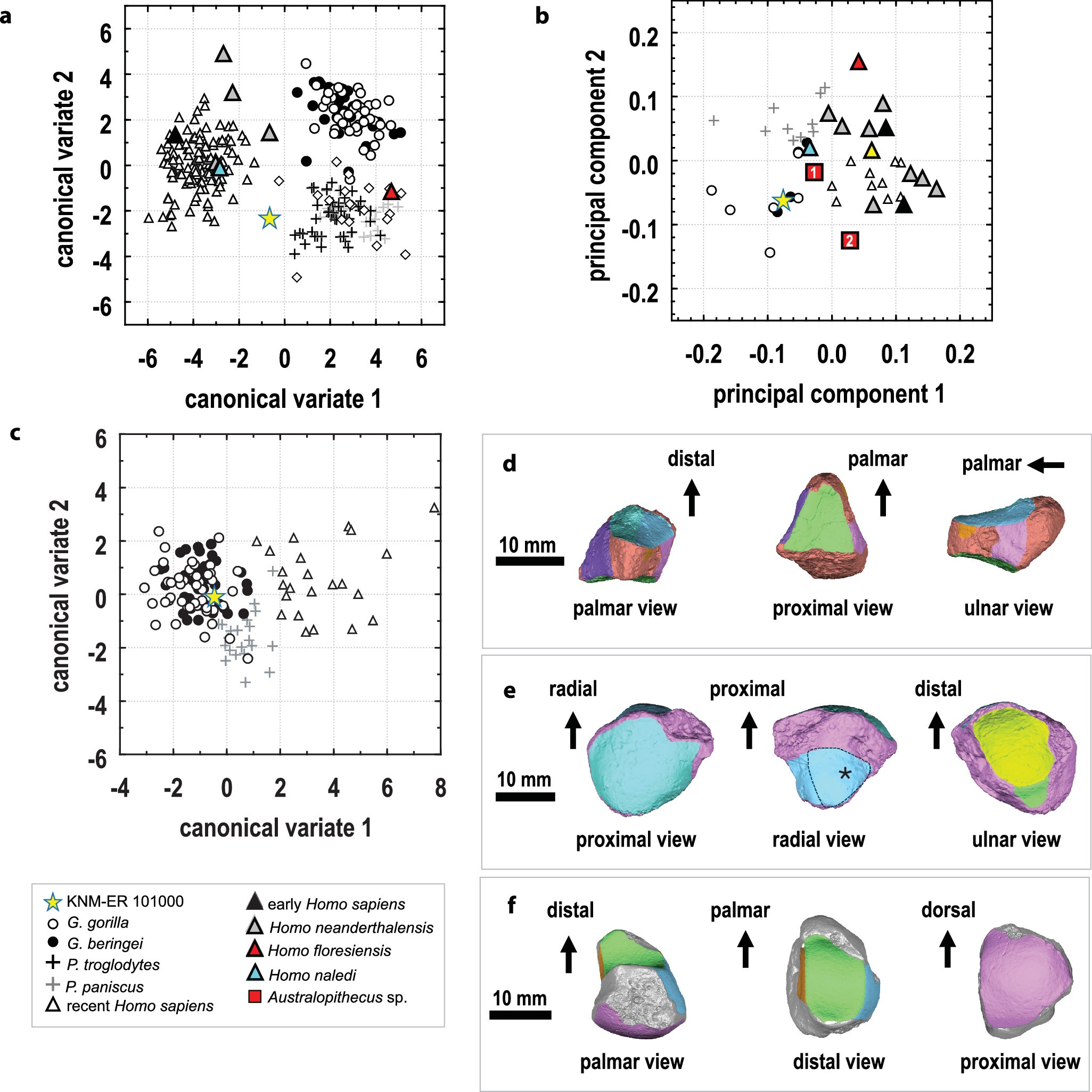
Extended Data Fig. 5: Morphology of the trapezoid, scaphoid, and lunate in KNM-ER 101000.

a) canonical variates plot including joint angles and surface areas of the trapezoid; b) principal components plot showing results of a 3D geometric morphometrics analysis of scaphoid shape; c) canonical variates plot including joint angles and surface areas for the scaphoid and lunate combined; d) rendering of the KNM-ER 101000 trapezoid; e) renderings of the of the KNM-ER 101000 scaphoid (dotted outline indicates the articular area for the trapezoid and the asterisk indicates the portion that is typically reduced in H. sapiens in response to the shape changes of the trapezoid and capitate, resulting in a scaphocapitate joint that is open distally); f) renderings of the KNM-ER 101000 lunate. Australopithecus sample: 1 = Australopithecus sp. StW 618; 2 = A. sediba MH2.