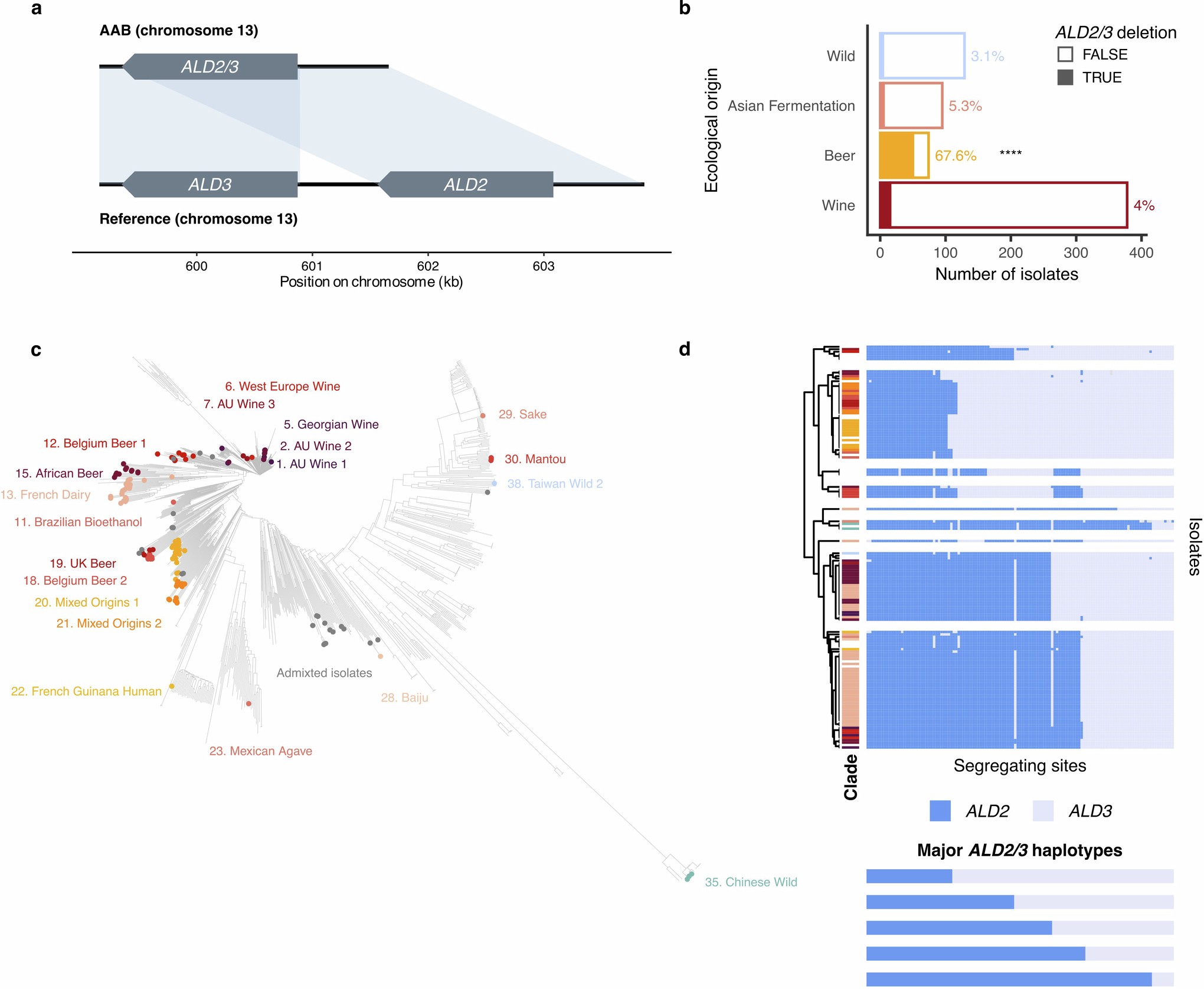
Extended Data Fig. 8: Deletion at the ALD2/ALD3 locus.
From: From genotype to phenotype with 1,086 near telomere-to-telomere yeast genomes

a. Schematic representation of the deletion carried by strain AAB, compared to the reference strain. Shaded regions indicate sequence identity higher than 95%. b. Frequency of the deletion detected in isolates from wine, beer, Asian fermentation, and wild ecological origins. P values were computed using two-sided Fisher’s exact tests with FDR correction between groups. **** indicates significance of the tests between Beer and any other group with P < 10−17 c. Projection of the isolates in which the deletion was detected on the neighbor joining tree of the 1,086 isolates constructed based on SNP markers. Colors represent the clades previously defined45. d. Schematic of the reconstruction of the ALD2/3 haplotype for isolates in which the deletion was detected. Each line corresponds to an isolate, and its clade is color coded according to c. Each column represents one discriminating site between ALD2 and ALD3 gene sequences (n = 125). Color indicates the correspondence with ALD2 or ALD3 gene sequence. The schematic representations below show the five reconstructed ALD2/3 haplotypes from the above heatmap.