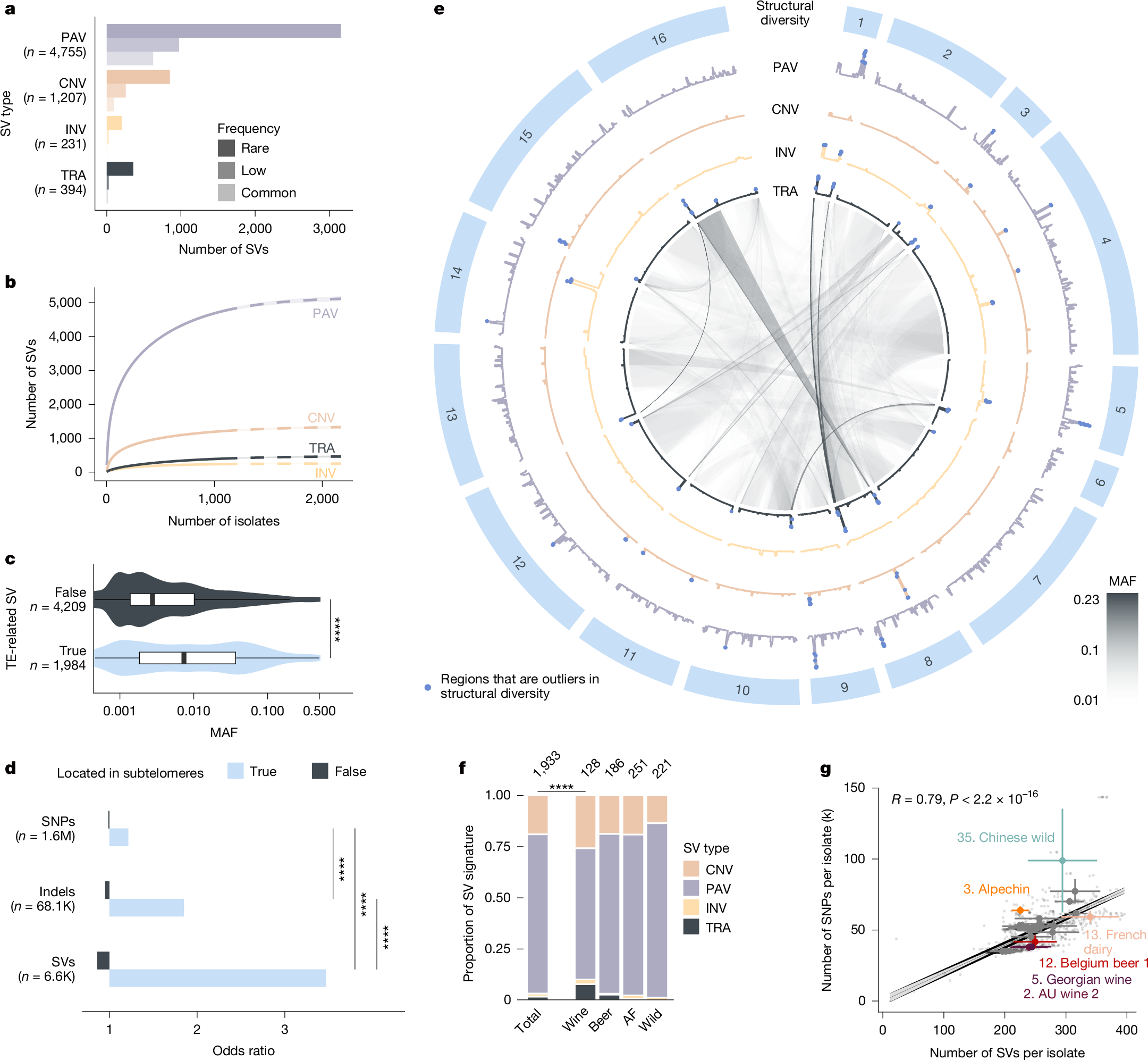
Fig. 2: SV landscape.
From: From genotype to phenotype with 1,086 near telomere-to-telomere yeast genomes

a, Number of non-redundant SV events per type and frequency in the population. Frequency categories are rare (MAF < 1%), low-frequency (1% ≥ MAF > 5%) and common (MAF ≥ 5%). INV, inversions; TRA, translocations. b, Rarefaction curves and extrapolation for each type of SV. c, MAF of TE-related and non-TE-related SVs. P value was calculated using a two-sided Mann–Whitney–Wilcoxon test (****P = 5.2 × 10−39). The middle bar of the box plots corresponds to the median; the upper and lower bounds correspond to the third and first quartiles, respectively. The whiskers correspond to the upper and lower bounds 1.5 times the IQR. d, Enrichment of SNPs, indels and SVs in subtelomeric regions. P values were computed using two-sided Fisher’s exact tests with FDR correction (****P = 0 for SNPs-indels, ****P = 3.5 × 10−234 for SNPs-SVs and ****P = 2.9 × 10−92 for indels-SVs,). e, Structural diversity along chromosomes, represented by outer blue rectangles, for each type of SV. Blue points correspond to regions that are outliers in structural diversity. The inner plot represents a map of translocations, coloured according to their MAF. f, Proportion of the SV types in the SV signature of wine, beer, Asian fermentation (AF) and wild isolates. Total represents all the SVs involved in any clade signature. P values were computed using Pearson’s chi-squared test with FDR correction (****P = 7.2 × 10−5). g, Correlation between the number of SNPs and SVs across 970 non-polyploid isolates using a Spearman correlation test (P = 4.4 × 10−211). Larger points correspond to the average value per clade. Coloured points indicate deviation from the correlation using Pearson’s chi-squared test with Bonferroni correction (P = 9.4 × 10−4 (AU wine 2), P = 9.8 × 10−5 (Alpechín), P = 3.2 × 10−4 (Georgian wine), P = 0.024 (Belgium beer 1), P = 0.049 (French dairy), P = 3.8 × 10−16 (Chinese wild)).