Extended Data Fig. 5: Diversity and evolution of NLR IDs in Petota.
From: Plug-in strategy for resistance engineering inspired by potato NLRome

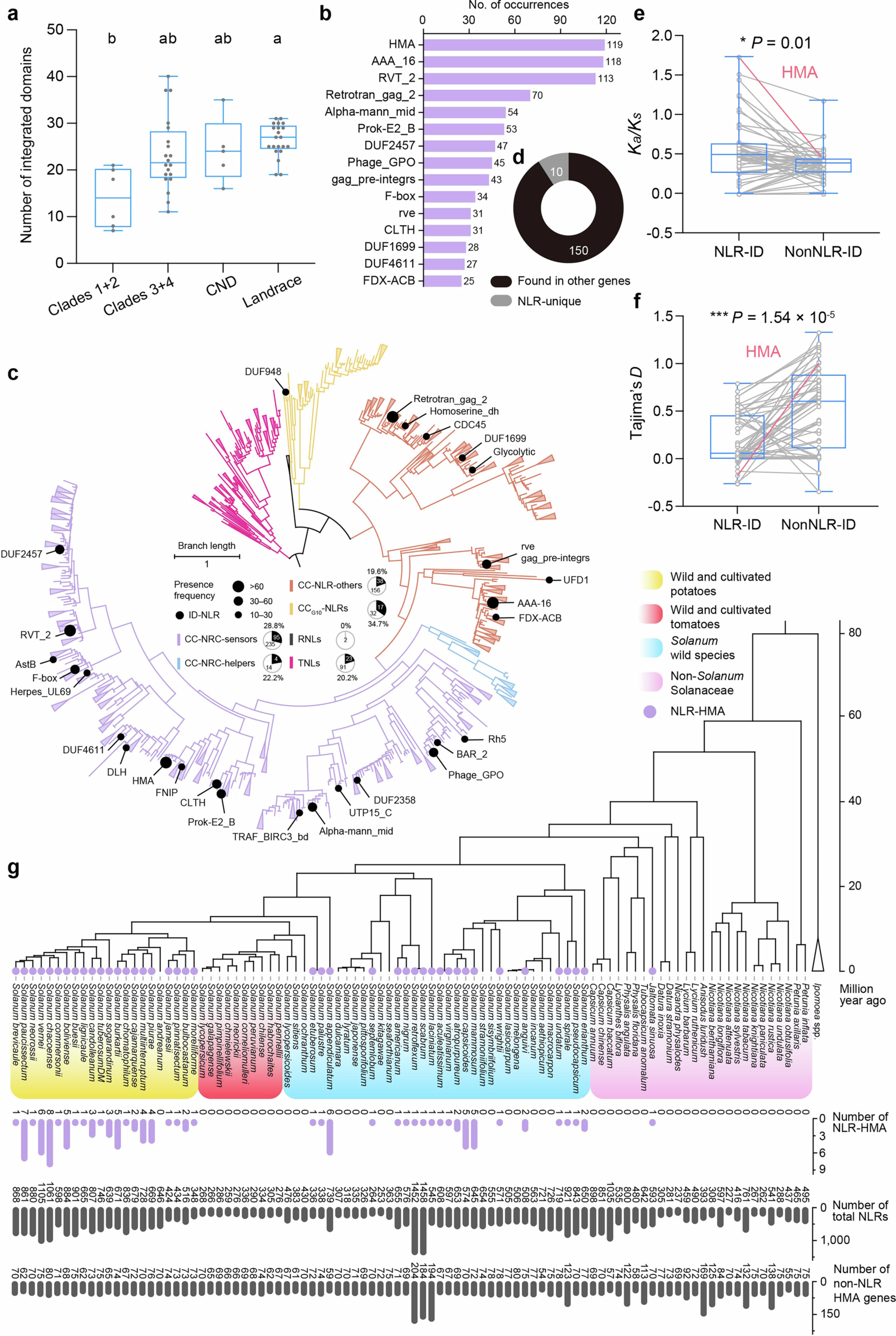
a, Number of distinct IDs in the four phylogenetic groups of Petota. The sample sizes are 6, 20, 5, and 21, respectively. P value = 0.002291 in Kruskal–Wallis non-parametric (two-tailed) test. Fisher’s least significant difference was used for multiple comparisons. CND, S. candolleanum. b, The top 15 most prevalent IDs in the NLRome. c, Phylogenetic relationships among representative IDs and NLRs in the S. cardiophyllum genome. The phylogeny was constructed based on the alignment of NB-ARC domain amino acid sequences. Branches that do not contain NLRs with IDs are collapsed. IDs with a presence frequency ≥ 10 are indicated by text. d, Proportions of IDs present exclusively in NLRs and those also found in other non-NLR genes. e, Ka/Ks values of pairs of IDs present in NLR and non-NLR genes. f, Distribution of Tajima’s D values. NLR-ID refers to IDs present in NLRs. Non-NLR-ID refers to IDs present in non-NLR genes. For e,f, the number of samples in each category is 52. Grey lines connect values of the same ID in NLRs and non-NLR genes. Red lines highlight the HMA domain. In a,e,f, the upper and lower edges of boxes represent the 75th and 25th percentiles, respectively, and the central line indicates the median. The whiskers extend to the minimum and maximum data points. * P < 0.05 and *** P < 0.001 in the two-tailed Wilcoxon rank sum test. g, Distribution of NLR-HMA, total NLRs and non-NLR HMA genes across 94 Solanaceae species. Branch length indicates divergence time (million years ago) between species. NLR-HMA refers to NLRs with HMA domains.