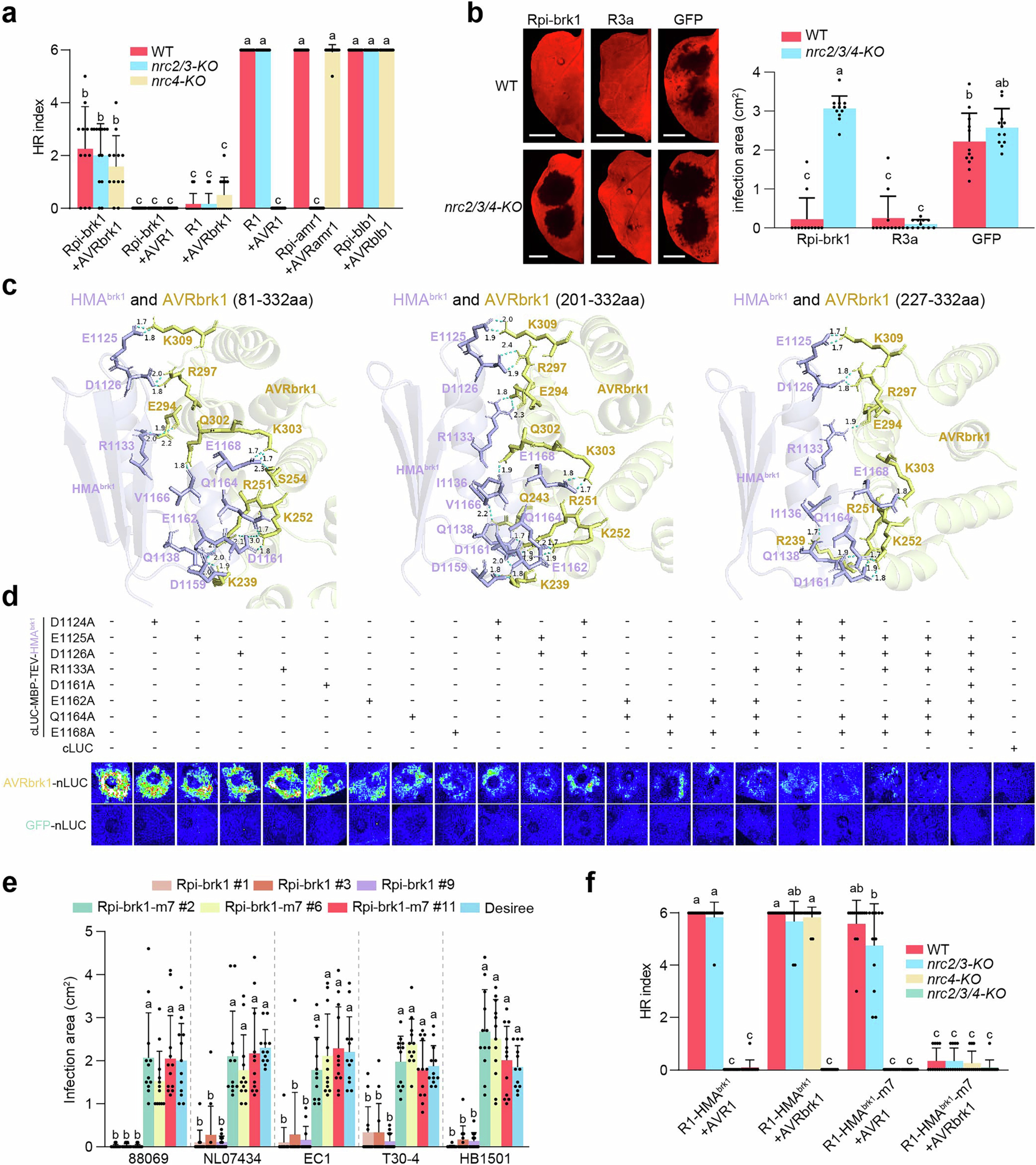
Extended Data Fig. 10: Protein complex of HMAbrk1 and AVRbrk1.
From: Plug-in strategy for resistance engineering inspired by potato NLRome

a, NRC dependency analysis of Rpi-brk1. HR index data was recorded 5 days post-agro-infiltration. b, NRC dependency analysis of Rpi-brk1. Images were taken 5 days post-zoospore inoculation of P. infestans isolate JH19. Scale bar =1 cm. c, Prediction of protein complex of HMAbrk1 and AVRbrk1. The protein complex structures were generated using ClusPro and visualized with PyMOL. d, Screening of key amino acid residues that regulate the interaction of the HMAbrk1-AVRbrk1 protein complex using split-luciferase assay. D1124 was used as a control. e, Three independent transgenic potato lines expressing Rpi-brk1 (#1, #3 and #9), but not Rpi-brk1-m7 mutant (#2, #6 and #11), conferred resistance against five P. infestans isolates. Images were taken 5 days post-zoospore inoculation. f, NRC dependency analysis of R1-HMAbrk1 and R1-HMAbrk1-m7. Resistant gene R1 fused with HMAbrk1 or derivate mutant HMAbrk1-m7 were co-expressed with AVRbrk1 or AVR1 in wild-type N. benthamiana or nrc2/3, nrc4, nrc2/3/4 knockout mutants. HR index data was recorded 5 days post-agro-infiltration. Data in a,b,e,f are presented as mean + s.d. Different lower-case letters indicate significant differences among treatments (P ≤ 0.01, one-way ANOVA–Tukey’s HSD test, n = 12 independent experiments in a,b,e,f, detailed P values between each two comparisons are provided in the Source Data file).