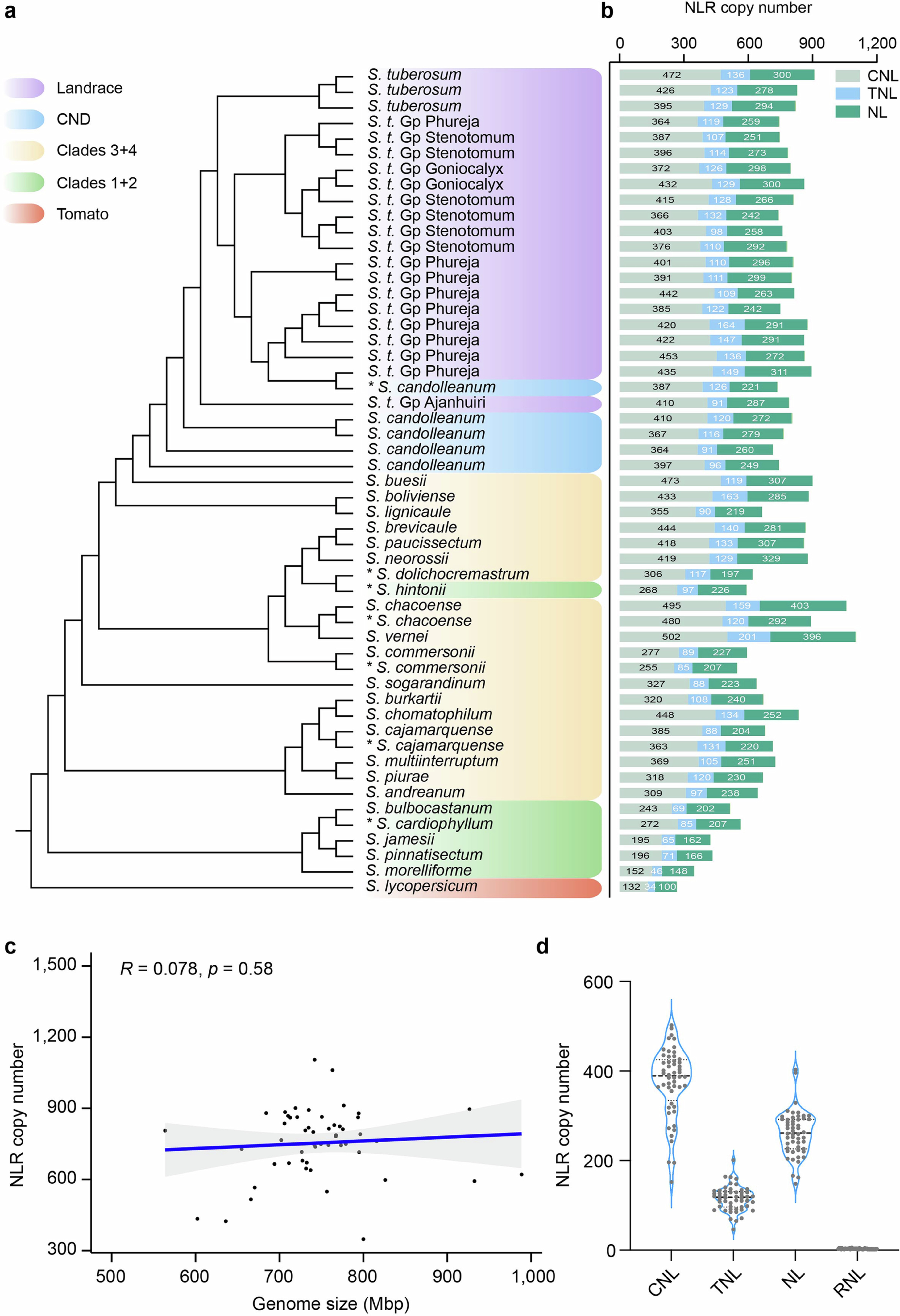
Extended Data Fig. 1: Overview of NLRs in Petota.
From: Plug-in strategy for resistance engineering inspired by potato NLRome

a, Phylogenetic relationship among the 52 wild and cultivated potato accessions and one tomato. Species names marked using asterisks denote the seven wild potatoes whose genomes are sequenced and assembled in this study. S. stenotomum, S. tuberosum Group Stenotomum; S. phrueja, S. tuberosum Group Phrueja. b, NLR copy number in potato. CNL: CC-NB-LRR, TNL (TIR-NLR): TIR-NB-LRR, NL: NB-LRR, RNL: RPW8-NB-LRR. c, Correlation between assembled monoploid genome size and number of predicted NLRs. The linear regression line is represented in blue. The 95% confidence interval is illustrated using grey-shaded regions. A two-tailed Pearson’s correlation test was used to calculate the correlation coefficient and P value. d, Violin plot shows the number of CNL, TNL, NL, and RNL in the 52 potato accessions. There are 52 samples in each category. The upper and lower dotted lines denote 75% and 25% quartiles, and the central dotted line indicates the median. The density curves show the data distribution.