Extended Data Fig. 9: LRP1 and VLDLR interact with YFV virions.
From: Multiple LDLR family members act as entry receptors for yellow fever virus

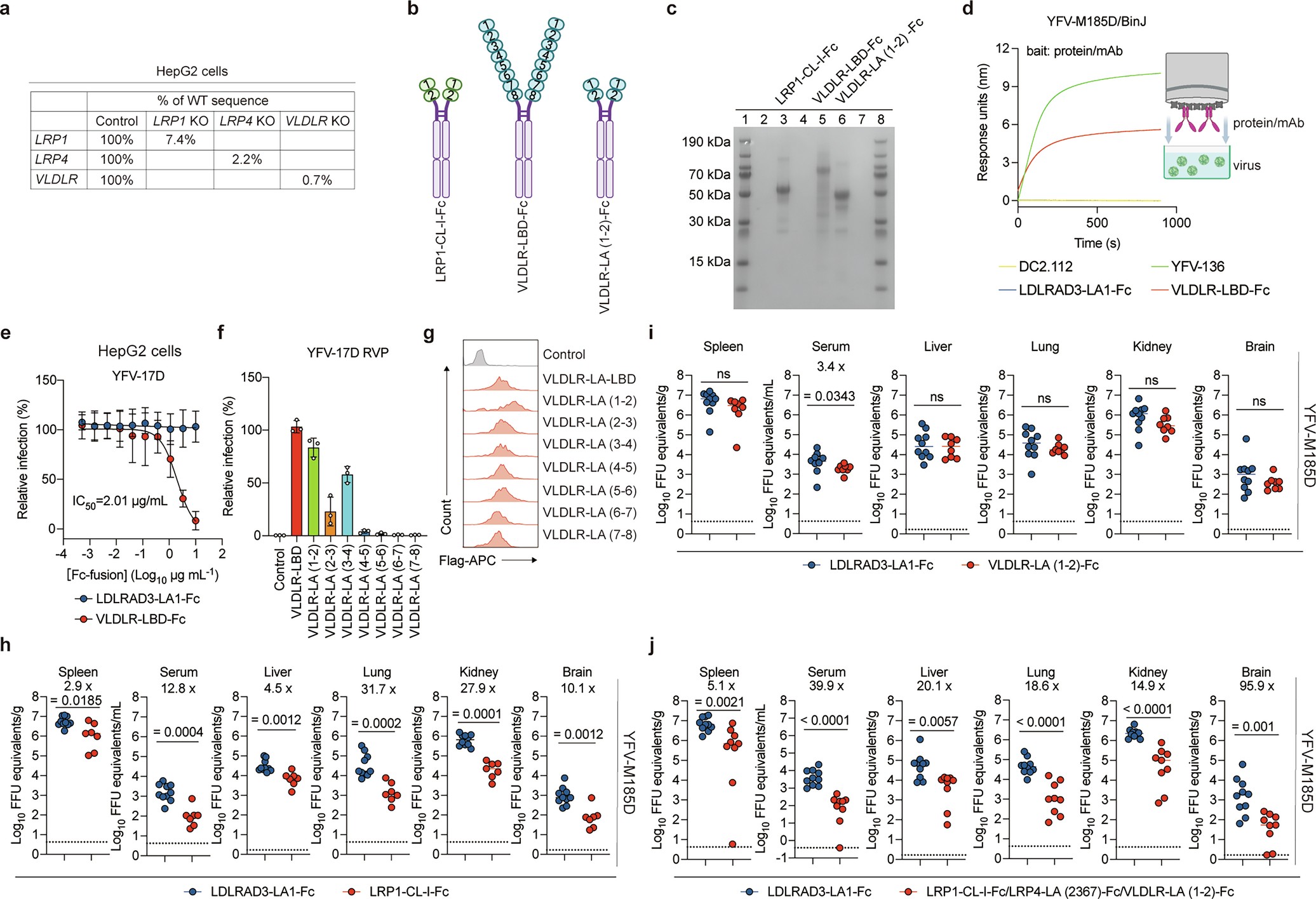
a, LRP1, LRP4 and VLDLR KO efficiency (as indicated by sequences of wild-type allele) in HepG2 cells was analysed by next-generation deep sequencing. b, Diagram of LRP1-CL-I-Fc, VLDLR-LBD-Fc and VLDLR-LA (1-2)-Fc proteins. c, SDS-PAGE gel with Coomassie staining of purified human LRP1-CL-I-Fc and VLDLR-Fc proteins. d, Binding of YFV virions to VLDLR-LBD-Fc fusion protein by BLI. Biosensors were coated with VLDLR-LBD-Fc fusion protein and incubated with YFV-M185D/BinJ virions in solution. e, Inhibition of YFV-17D infection with indicated concentrations of VLDLR-LBD-Fc fusion protein in HepG2 cells was measured by flow cytometry (anti-E mAbs). f, Infection of control K562 cells or those expressing indicated VLDLR variants with YFV-17D RVPs was measured by flow cytometry at 24 h. g, Expression of indicated VLDLR tandem LA domain repeats in (f) was measured by flow cytometry (anti-Flag mAb). h, 500 μg of LRP1-CL-I-Fc or LDLRAD3-LA1-Fc protein was incubated with 105 PFU of YFV-17D at 37 °C for 1 h and then inoculated into anti-IFNAR1 antibody treated C57BL/6J mice via intraperitoneal injection. Mice were also given 500 μg doses of LRP1-CL-I-Fc or LDLRAD3-LA1-Fc protein at 1 and 2 dpi (n = 10 and 7, respectively). At 3 d.p.i., viral RNA levels in indicated tissues were measured. i, 500 μg of LDLRAD3-LA1-Fc or VLDLR-LA (1-2)-Fc proteins were incubated with 105 PFU of YFV-M185D at 37 °C for 1 h and then inoculated into anti-IFNAR1 antibody treated C57BL/6J mice via intraperitoneal injection. Mice were also given 500 μg of the same Fc proteins at 1 and 2 dpi (n = 10 and 8, respectively). At 3 d.p.i., viral RNA levels in indicated tissues were measured. j, 500 μg of LDLRAD3-LA1-Fc or 1:1:1 mixture (167 μg of each) of LRP1-CL-I-Fc, LRP4-LA (2367)-Fc and VLDLR-LA (1-2)-Fc proteins were incubated with 105 PFU of YFV-M185D at 37 °C for 1 h and then inoculated into anti-IFNAR1 antibody treated C57BL/6J mice via intraperitoneal injection. Animals also were given 500 μg of the same Fc proteins at 1 and 2 dpi (n = 10 and 9, respectively). At 3 d.p.i., viral RNA levels in indicated tissues were measured. Data (c, d) are representative of 2 experiments. Data (e-f) are from 3 experiments, each performed in triplicate. Data (h-j) are pooled from 2 experiments, and bars indicate median values. Statistical analysis: two-tailed Mann-Whitney test (h-j), ns, not significant. Source gel data image (c) is in Supplementary Fig. 1. The diagrams in b,d were created in BioRender. Diamond, M. (2025) https://BioRender.com/psypg0x; Diamond, M. (2025) https://BioRender.com/v82694b.