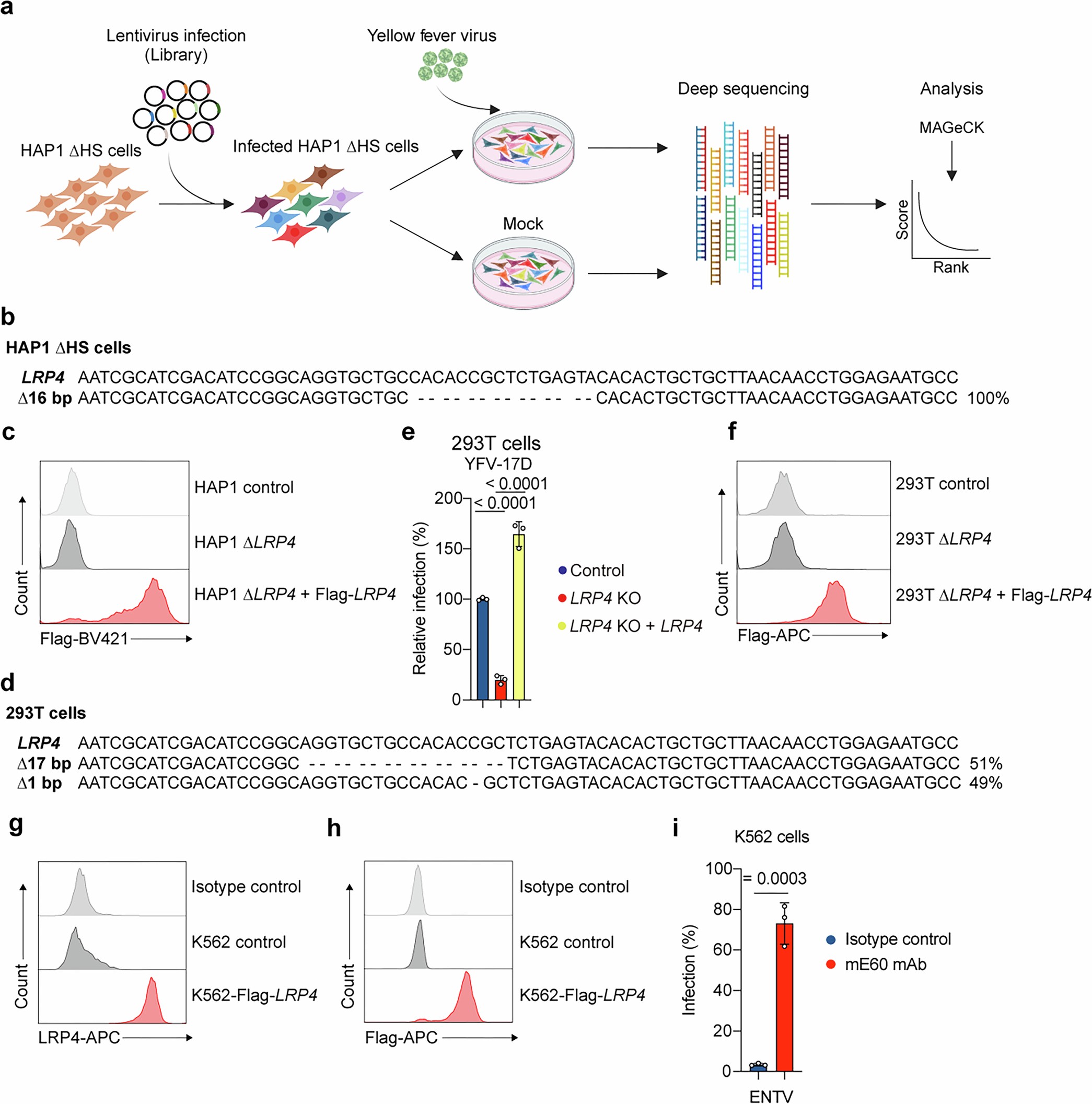
Extended Data Fig. 1: CRISPR–Cas9 screen identifies LRP4 as a factor required for efficient YFV infection.
From: Multiple LDLR family members act as entry receptors for yellow fever virus

a, HAP1 ΔHS cells were transduced with the cell surface library containing 4,630 sgRNAs, selected with puromycin, and inoculated with YFV-17D at an MOI of 10. Surviving cells were expanded, and 3 weeks later, genomic DNA from cells was harvested and sequenced for sgRNA abundance. b, Next-generation sequencing confirmation of LRP4 gene editing in HAP1 ΔHS cells. Allele frequency is indicated next to the sequence. c, HAP1 ΔHS (control), HAP1 ΔHS ΔLRP4 (ΔLRP4) and LRP4-complemented HAP1 ΔHS ΔLRP4 (ΔLRP4 + LRP4) cells were analysed for surface expression of LRP4 by flow cytometry using an anti-Flag mAb. d, Next-generation sequencing confirmation of LRP4 gene editing in 293 T cells. Allele frequency is indicated next to the sequence. e, 293 T (control), ΔLRP4 and LRP4-complemented ΔLRP4 293 T (ΔLRP4 + LRP4) cells were inoculated with YFV-17D (MOI of 20) for 16 h, and infection was measured by flow cytometry (anti-E mAbs). f, Flag-LRP4 expression levels on the surface of control, ΔLRP4, and LRP4-complemented ΔLRP4 293 T (ΔLRP4 + LRP4) cells were analysed by flow cytometry (anti-Flag mAb). g-h, Control and Flag-LRP4 expressing K562 cells were analysed for surface expression of LRP4 by flow cytometry (g, anti-LRP4 mAb; h, anti-Flag mAb). i, ENTV (MOI of 5) was incubated with 200 ng/mL of E60 or isotype control mAb at for 1 h at 37 °C and then used to infect K562 cells. Infection levels were measured by flow cytometry at 24 h (anti-E mAbs). Data are mean ± s.d. (e and i) of 3 experiments, each performed in triplicate. Statistical analysis: one-way ANOVA with Dunnett’s post-test (e) or two-tailed unpaired t test (i). The diagram in a was created in BioRender. Diamond, M. (2025) https://BioRender.com/zw9zpr4.