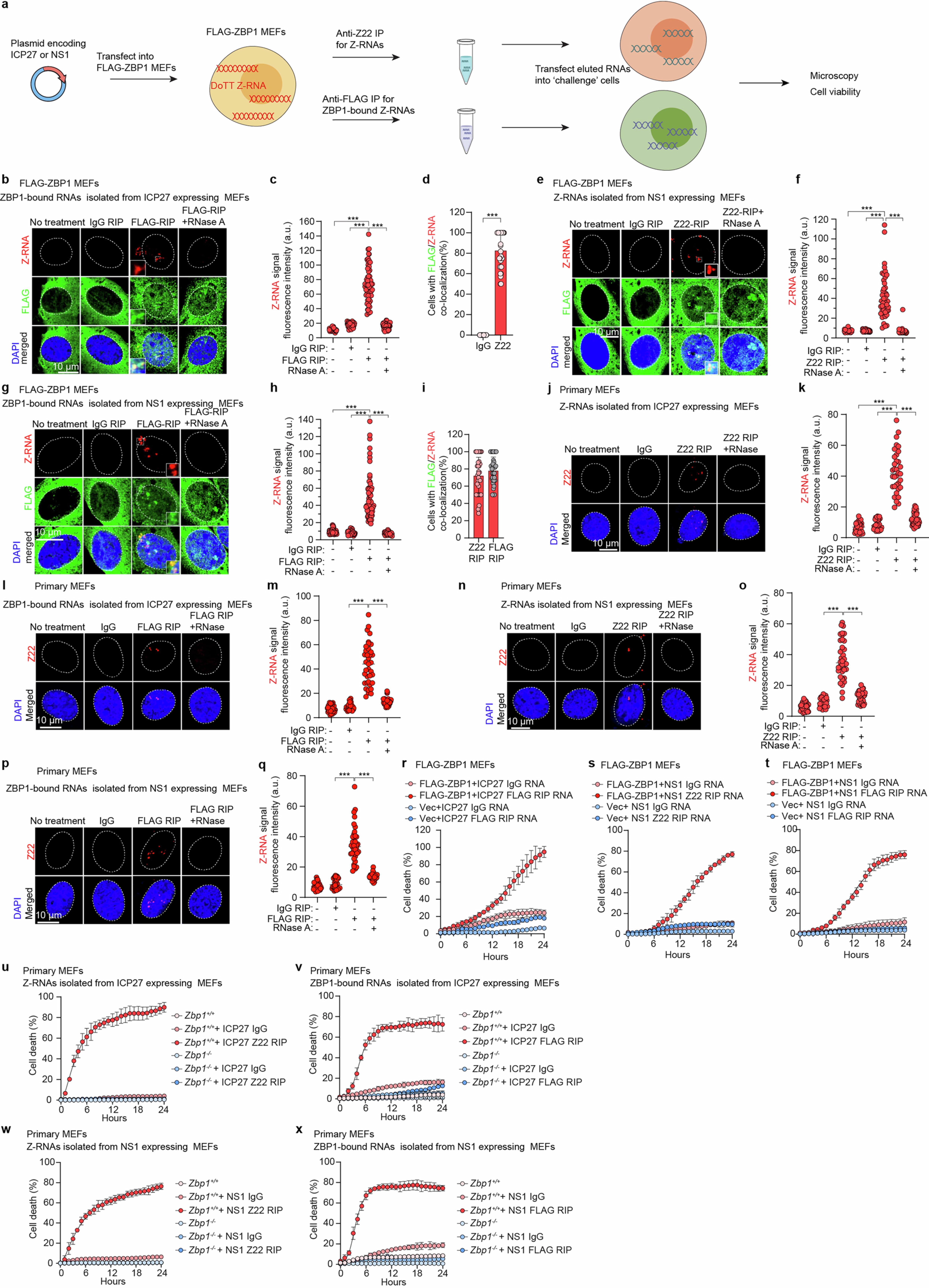
Extended Data Fig. 9: (Related to Fig. 5.) Ectopic expression of ICP27 and NS1 induce formation of host cell Z-RNAs.
From: Host cell Z-RNAs activate ZBP1 during virus infections

a, Schematic of experimental setup for the experiments shown in Fig. 5a–d, Extended Data Fig. 9b–x. Expression vectors encoding either HSV-1 ICP27 or IAV NS1 were transfected into FLAG-ZBP1 MEFs. Host cell Z-RNAs, as well as ZBP1-bound RNAs were isolated from these cells (by Z22 or FLAG RIP), respectively. These RNAs were eluted, purified, and subsequently re-transfected into fresh challenge cells for immunofluorescence and cell death analyses. b, Immunofluorescence staining of Z-RNA and FLAG-ZBP1 in FLAG-ZBP1 MEFs transfected with the indicated RNAs eluted from FLAG-ZBP1 or IgG pulldowns from MEFs expressing ectopic ICP27. FLAG-ZBP1 MEFs were fixed with fresh 4% (w/v) paraformaldehyde in PBS at 9 h after transfection and exposed to RNase A for 45 min, before staining with anti-Z-NA (clone Z22) and FLAG antibodies. Small white rectangles indicate regions that are magnified in bottom-left insets, showing colocalization of Z-RNA and FLAG-ZBP1. c, Fluorescence intensity in arbitrary units (a.u.) of Z-RNA signal in b. n = 65 cells (no treatment), n = 66 cells (IgG RIP), n = 59 cells (FLAG RIP), n = 59 cells (FLAG RIP+ RNase A treatment). d, Quantitation of colocalized ZBP1 and Z-RNA in c. n = 30 cells (IgG), n = 31 cells (FLAG RIP). e, Immunofluorescence staining of Z-RNA and FLAG-ZBP1 in FLAG-ZBP1 MEFs transfected with the indicated RNAs eluted from Z22 or IgG pulldowns from MEFs expressing ectopic NS1. FLAG-ZBP1 MEFs were fixed with fresh 4% (w/v) paraformaldehyde in PBS at 9 h after transfection and exposed to RNase A for 45 min, before staining with anti-Z-NA (clone Z22) and FLAG antibodies. Small white rectangles indicate regions that are magnified in bottom-right insets, showing colocalization of Z-RNA and FLAG-ZBP1. f, Fluorescence intensity in arbitrary units (a.u.) of Z-RNA signal in e. n = 40 cells (no treatment), n = 44 cells (IgG RIP), n = 45 cells (Z22 RIP), n = 45 cells (Z22 RIP + RNase A treatment). g, Immunofluorescence staining of Z-RNA and FLAG-ZBP1 in FLAG-ZBP1 MEFs transfected with the indicated RNAs eluted from FLAG-ZBP1 or IgG pulldowns from MEFs expressing ectopic NS1. FLAG-ZBP1 MEFs were fixed with fresh 4% (w/v) paraformaldehyde in PBS at 9 h after transfection and exposed to RNase A for 45 min, before staining with anti-Z-NA (clone Z22) and FLAG antibodies. Small white rectangles indicate regions that are magnified in bottom-right insets, showing colocalization of Z-RNA and FLAG-ZBP1. h, Fluorescence intensity in arbitrary units (a.u.) of Z-RNA signal in g. n = 66 cells (no treatment), n = 71 cells (IgG RIP), n = 69 cells (FLAG RIP), n = 48 cells (FLAG RIP+ RNase A treatment). i, Quantitation of colocalized ZBP1 and Z-RNA in e and g. n = 32 cells (Z22 RIP), n = 32 cells (FLAG RIP). j, Immunofluorescence staining of Z-RNA in primary MEFs transfected with indicated RNAs eluted from Z22- or control IgG antibody pulldowns from MEFs expressing ectopic ICP27. Primary MEFs were fixed with fresh 4% (w/v) paraformaldehyde in PBS at 6 h after transfection and exposed to RNase A for 45 min, before staining with anti-Z-NA (clone Z22) antibody. k, Fluorescence intensity in arbitrary units (a.u.) of Z-RNA signal in j. n = 31 cells (no treatment), n = 31 cells (IgG RIP), n = 34 cells (Z22 RIP), n = 47 cells (Z22 RIP+ RNase A treatment). l, Immunofluorescence staining of Z-RNA in primary MEFs transfected with indicated RNAs eluted from FLAG-ZBP1 pulldowns from FLAG-ZBP1 MEFs expressing ectopic ICP27. Primary MEFs were fixed with fresh 4% (w/v) paraformaldehyde in PBS at 9 h after transfection and exposed to RNase A for 45 min, before staining with anti-Z-NA (clone Z22) antibody. m, Fluorescence intensity in arbitrary units (a.u.) of Z-RNA signal in l. n = 35 cells (no treatment), n = 35 cells (IgG RIP), n = 37 cells (FLAG RIP), n = 40 cells (FLAG RIP+ RNase A treatment). n, Immunofluorescence staining of Z-RNA in primary MEFs transfected with indicated RNAs eluted from Z22 or IgG pulldowns from MEFs expressing ectopic NS1. Primary MEFs were fixed with fresh 4% (w/v) paraformaldehyde in PBS at 6 h after transfection and exposed to RNase A for 45 min, before staining with anti-Z-NA (clone Z22) antibody. o, Fluorescence intensity in arbitrary units (a.u.) of Z-RNA signal in n. n = 33 cells (no treatment), n = 31 cells (IgG RIP), n = 38 cells (Z22 RIP), n = 37 cells (Z22 RIP + RNase A treatment). p, Immunofluorescence staining of Z-RNA in primary MEFs transfected with indicated RNAs eluted from FLAG-ZBP1 or IgG pulldowns from FLAG-ZBP1 MEFs expressing ectopic NS1. Primary MEFs were fixed with fresh 4% (w/v) paraformaldehyde in PBS at 6 h after transfection and exposed to RNase A for 45 min, before staining with anti-Z-NA (clone Z22) antibody. q, Fluorescence intensity in arbitrary units (a.u.) of Z-RNA signal in p. n = 32 cells (no treatment), n = 34 cells (IgG RIP), n = 38 cells (FLAG RIP), n = 33 cells (FLAG RIP + RNase A treatment). r, Kinetics of cell death of Vec or FLAG-ZBP1 MEFs transfected with indicated RNAs eluted from FLAG or IgG pulldowns from MEFs expressing ectopic ICP27. s, t, Kinetics of cell death of Vec or FLAG-ZBP1 MEFs transfected with indicated RNAs eluted from Z22- (s), FLAG- (t) or IgG pulldowns from MEFs expressing ectopic NS1. u, v, Kinetics of cell death of IFNβ pre-treated (100 ng/ml, 16 h) primary Zbp1–/– or WT MEFs transfected with indicated RNAs eluted from Z22 (u), FLAG (v) or IgG pulldowns from MEFs expressing ectopic ICP27. w, x, Kinetics of cell death of IFNβ pre-treated (100 ng/ml, 16 h) primary Zbp1–/– or WT MEFs transfected with indicated RNAs eluted from Z22 (w), FLAG (x) or IgG pulldowns from MEFs expressing ectopic NS1. Data are mean ± s.d. (n = 4 in r-x).One-way ANOVA with Dunnett’s multiple comparisons test (c, f, h, k, m, o, q). Two-tailed unpaired t-test with Welch’s correction (d). ***P < 0.0005 (P < 0.0001 in c, d, f, h, k, m, o, q). Data are representative of at least two independent experiments (b, e, g, j, l, n, p) or three independent experiments (r-x).