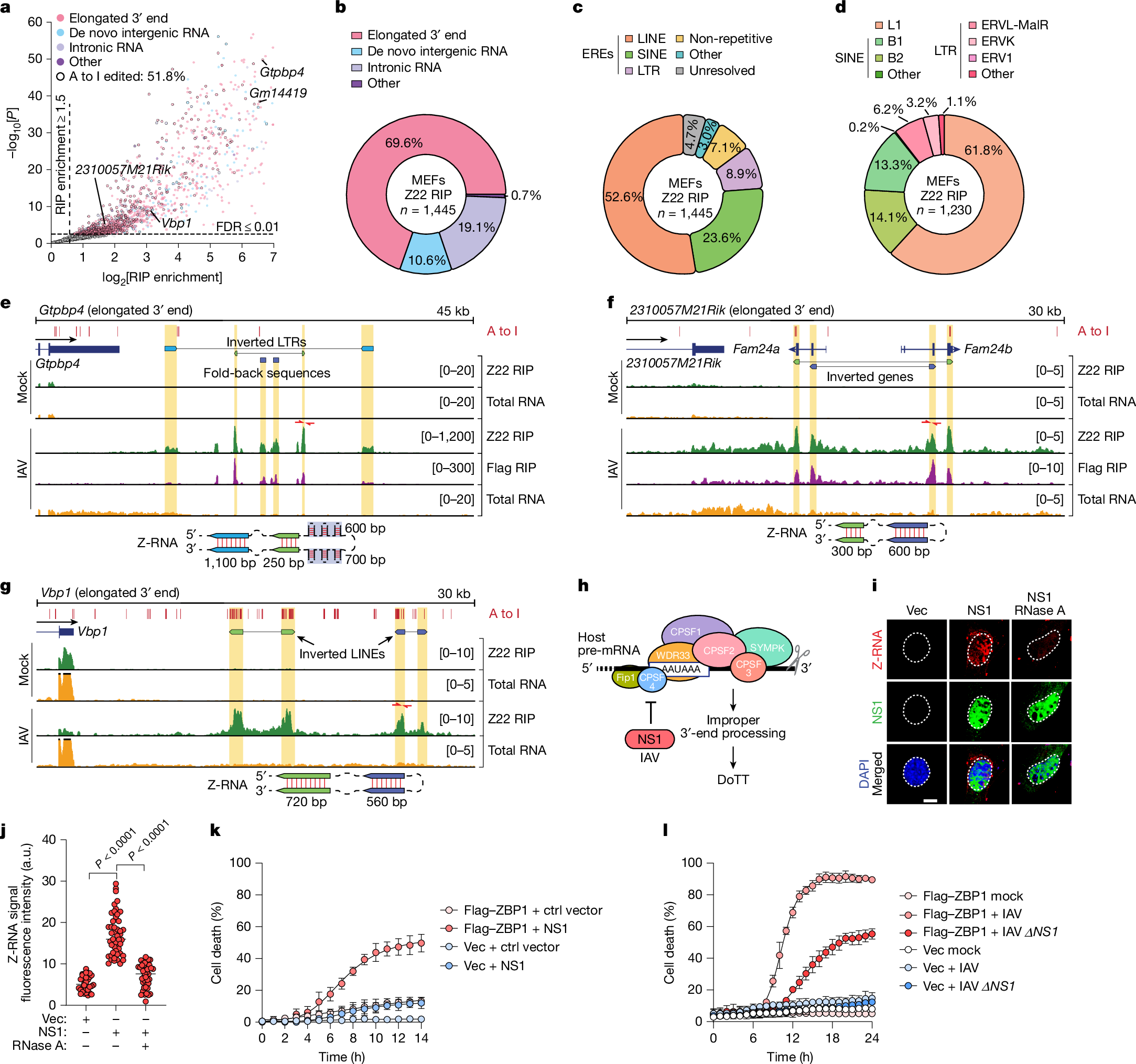
Fig. 4: IAV infections generate host cell Z-RNA, which activates ZBP1.
From: Host cell Z-RNAs activate ZBP1 during virus infections

a, The enrichment (RIP/input) of virus-induced host cell Z-RNAs in Z22 RIP–seq data of Flag–ZBP1 MEFs infected with IAV (PR8, MOI = 2, 8 h.p.i.). Statistical methods, significance thresholds, symbols and legend are as described in Fig. 2a. b, The genomic distribution of IAV-induced host cell Z-RNAs enriched in Z22 RIP–seq data. c, The source of inverted reverse-complement sequences within IAV-induced host cell Z-RNAs enriched in Z22 RIP–seq. The ‘unresolved’ category includes Z-forming RNAs of which the secondary structures could not be readily solved. d, Detailed distribution of inverted EREs in IAV-induced host cell Z-RNAs enriched in underlying Z22 RIP–seq data. e–g, Coverage tracks for exemplar Z-RNAs (Gtpbp4 (e), 2310057M21Rik (f) and Vbp1 (g)), showing Z22 RIP (green), Flag RIP (purple), input total RNA (orange), A to I editing sites (red ticks), qPCR primer location (red arrows) and putative Z-RNA structures (bottom). Thick black caps indicate coverage exceeding the indicated limits. h, IAV NS1 associates with CPSF4, preventing proper termination of host cell pre-mRNAs and triggering DoTT. i, Z-RNA accrual in Flag–ZBP1 MEFs transfected with either an empty vector (Vec) or with a plasmid expressing V5-tagged NS1 derived from IAV strain PR8, at 6 h after transfection. MEFs were subjected to limited proteinase K digestion and treated with RNase A after fixation. Scale bar, 10 μm. j, Fluorescence intensity of Z-RNA signal in i. n = 32 (Vec), n = 47 (NS1-transfected) and n = 39 (NS1-transfected + RNase A) cells. k, Kinetics of cell death in Vec or Flag–ZBP1 MEFs transfected with control vector (ctrl vector) or V5-NS1 (NS1) constructs in the presence of zVAD (50 µM). l, The kinetics of cell death in empty vector or Flag–ZBP1 MEFs infected with IAV (MOI = 5) and IAV ΔNS1 (MOI = 5). Data are mean ± s.d. n = 4 (k and l). Statistical analysis was performed using one-way ANOVA with Dunnett’s multiple-comparison test (j). Data are representative of at least two (i) and three (k and l) independent experiments.