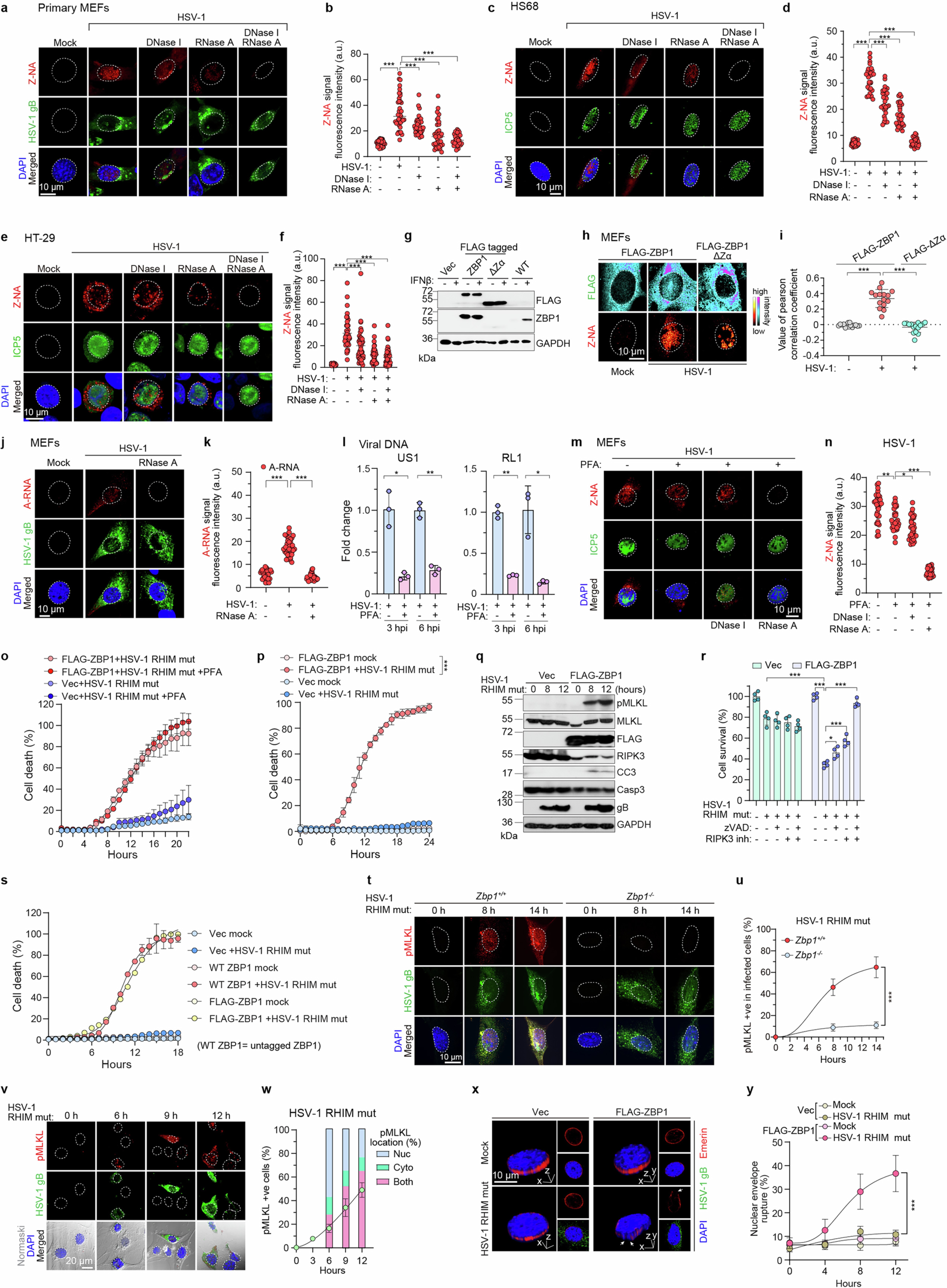
Extended Data Fig. 1: (Related to Fig. 1). HSV-1 produces Z-RNAs in both murine and human cells and activates ZBP1-dependent nuclear necroptosis.
From: Host cell Z-RNAs activate ZBP1 during virus infections

a, Primary MEFs infected with HSV-1 (MOI = 5) at 12 h after infection were fixed with fresh 4% (w/v) paraformaldehyde in PBS and exposed to the indicated nucleases for 45 min, before staining with anti-Z-NA (clone Z22) and anti-HSV-1gB antibodies. b, Fluorescence intensity of Z-NA signal in a. n = 41 cells (mock), n = 38 cells (HSV-1), n = 40 cells (HSV-1 + DNase I), n = 35 cells (HSV-1 + RNase A), n = 31 cells (HSV-1 + DNase I + RNase A). c, Z-NA accrual in HS68 human fibroblasts infected with WT HSV-1(MOI = 10, 18 h post-infection). Viral protein ICP5 staining marks infected cells. Cells were exposed to the indicated nucleases for 45 min, before staining with anti-Z-NA and anti- ICP5 antibodies. Nuclei are outlined with dashed white lines. d, Fluorescence intensity of Z-NA signal in c. e, Z-NA accrual in HT29 cells infected with HSV-1 (MOI = 10) at 9 h after infection. Viral protein ICP5 (green) staining marks infected cells. Cells were exposed to the indicated nucleases for 45 min, before staining with anti-Z-NA and anti-ICP5 antibodies. Nuclei are outlined with dashed white lines. f, Fluorescence intensity of Z-NA signal in e. n = 35 cells (mock), n = 37 cells (HSV-1), n = 38 cells (HSV-1 + DNase I), n = 39 cells (HSV-1 + RNase A), n = 49 cells (HSV-1 + DNase I + RNase A). g, Expression levels of FLAG-ZBP1 constructs in retrovirally-reconstituted Zbp1−/− MEFs, and of endogenous ZBP1 in primary WT MEFs, were assessed by immunoblotting for the FLAG tag and for murine ZBP1, following exposure of cells to mIFNβ (100 ng/ml, 24 h). h, Heat map of Z-NA and FLAG immunofluorescence signals in FLAG-ZBP1 or FLAG-ZBP1 ΔZα mutant MEFs infected with HSV-1. Nuclei are outlined with dashed white lines. i, Co-localization of FLAG and Z-NA signals in h, as assessed by evaluation of the Pearson Correlation Coefficient between the two signals. j, A-RNA accumulation in HSV-1-infected FLAG-ZBP1 MEFs (MOI = 5; 9 h post-infection). Nuclei are outlined with dashed white lines. k, Fluorescence intensity of A-RNA signal in j. n = 33 cells (mock), n = 37 cells (HSV-1 infection), n = 36 cells (HSV-1 infection + RNase A treatment). l, HSV-1 viral DNA levels in infected FLAG-ZBP1 MEFs with or without PFA (300 µg/ml) treatment was detected by qPCR using primers targeting US1 and RL1 genomic sequences. MEFs were infected with HSV-1 (MOI = 5, 9 h post-infection), exposed to PFA (300 µg/ml) 1 h post-infection, and examined by qPCR at the indicated times. m, Z-NA accrual in HSV-1-infected FLAG-ZBP1 MEFs in the presence or absence of PFA (300 µg/ml). FLAG-ZBP1 MEFs infected with HSV-1 were fixed and exposed to the indicated nucleases for 45 min, before staining with anti-Z-NA and anti-ICP5 antibodies. Viral protein ICP5 staining marks infected cells. Nuclei are outlined with dashed white lines. n, Fluorescence intensity of Z-NA signal in m. o, Kinetics of HSV-1 ICP6 RHIM mutant virus-induced cell death in Vec and FLAG-ZBP1 MEFs with or without PFA (300 µg/ml) treatment 1 h post-infection. p, Kinetics of HSV-1 ICP6 RHIM mutant virus-induced cell death in Vec and FLAG-ZBP1 MEFs. q, Immunoblots of phosphorylated MLKL (pMLKL) and cleaved caspase 3 (CC3) after infection of Vec and FLAG-ZBP1 MEFs with HSV-1 ICP6 RHIM mutant virus (MOI = 5). r, Viability of Vec or FLAG-ZBP1 MEFs infected with HSV-1 ICP6 RHIM mutant virus (MOI = 5) for 12 h in the presence or absence of the pan-caspase inhibitor zVAD (50 µM) and/or the RIPK3 kinase inhibitor (RIPK3 inh) GSK’843 (5 µM). s, Kinetics of cell death in immortalized Zbp1–/– MEFs reconstituted with either empty vector (Vec), FLAG-ZBP1, or (WT) ZBP1, following infection with HSV-1 RHIM mut (MOI = 5). t, Immunofluorescence staining for pMLKL and HSV-1 gB in primary Zbp1+/+ and Zbp1–/– MEFs infected with HSV-1 ICP6 RHIM mutant virus (MOI = 5). u, Kinetics of pMLKL positivity in cells infected with HSV-1 ICP6 RHIM mutant virus (MOI = 5) as in t. v, Immunofluorescence staining for pMLKL and HSV-1 gB in FLAG-ZBP1 MEFs infected with HSV-1 ICP6 RHIM mutant virus (MOI = 5). w, Kinetics of pMLKL positivity (black line) and localization of pMLKL signal (bars) of cells infected as in v. x, 3D reconstruction of HSV-1 ICP6 RHIM mutant virus-infected nuclei stained for the inner envelope protein Emerin (red) and HSV-1 gB (green). Arrows show areas of nuclear envelope rupture. y, Kinetics of nuclear envelope breakdown in HSV-1 ICP6 RHIM mutant virus -infected MEFs. Data are mean ± s.d. (n = 30 cells per group in d, n; n = 15 cells per group in i, n = 3 biologically independent samples in l; n = 4 in o, p, r, s; n = 5 fields per group in u, w; n = 6 per group in y). Two-tailed unpaired t-test with Welch’s correction (l). Two-way ANOVA test (p, u, y), One-way ANOVA with Dunnett’s multiple comparisons test (b, d, f, i, k, n, r). *P < 0.05, **P < 0.005, ***P < 0.0005 (P < 0.0001 in b, d, f, i, k, p, r, u, y). Data are representative of at least two independent experiments (a-k, m, n, q, t -y) or three independent experiments (o, p, r, s).