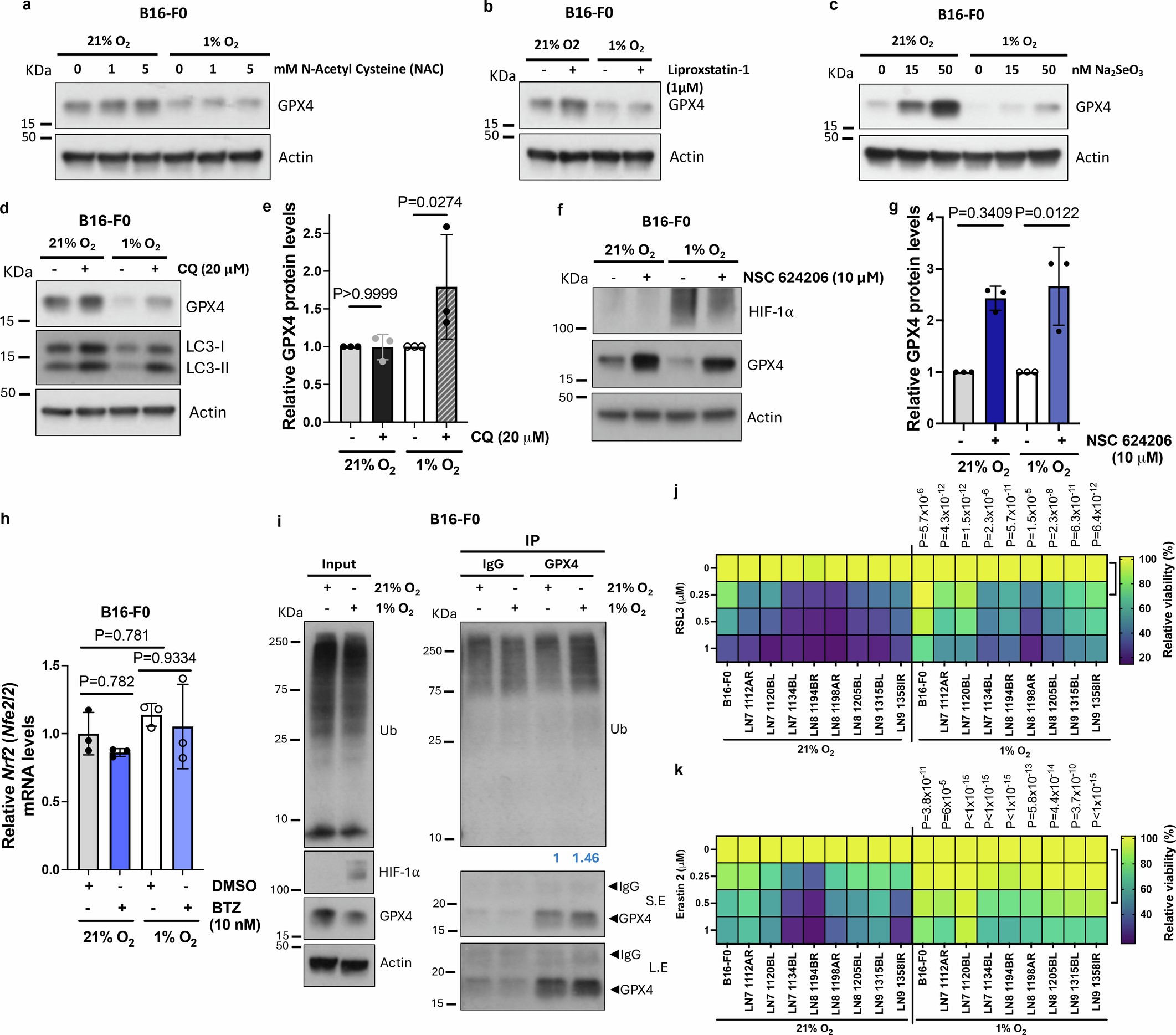
Extended Data Fig. 6: GPX4 is downregulated by UPS under low oxygen levels, independent of antioxidants, selenium, or autophagy.
From: Lymph node environment drives FSP1 targetability in metastasizing melanoma

a-c, Immunoblots of GPX4 from B16-F0 treated with NAC (1 or 5 mM) (a), Liproxstatin-1 (1 μM) (b) or selenium (15 or 50 nM) (c) under 21% or 1 % O2 for 24 h. d, Immunoblot of GPX4 from B16-F0 treated with chloroquine (CQ) (20 μM) under 21% or 1 % O2 for 24 h. e, Quantification from (d). f, Immunoblot of GPX4 from B16-F0 treated with NSC 624206 (10 μM) under 21% or 1 % O2 for 24 h. g, Quantification from (f). h, Nrf2 mRNA levels under 21% and 1% O2 ± BTZ (10 nM). i, GPX4 immunoprecipitation and ubiquitination in B16-F0 under 21% or 1% O2 for 16 h. j,k, Cell viability heatmaps following treatment with RSL3 (j) for 48 h or Erastin-2 (k) for 24 h under 21% or 1% O2. n = 3 independent experiments for a-i; n = 3 technical replicates, representative of 1 of 3 independent experiments for j, k. Data in e, g, and h shown mean ± s.d. Statistical analysis was performed using the Kruskal–Wallis test followed by Dunn’s post hoc test (e, g), or one-way ANOVA followed by Tukey’s test (h) or Sidak’s test (j, k).