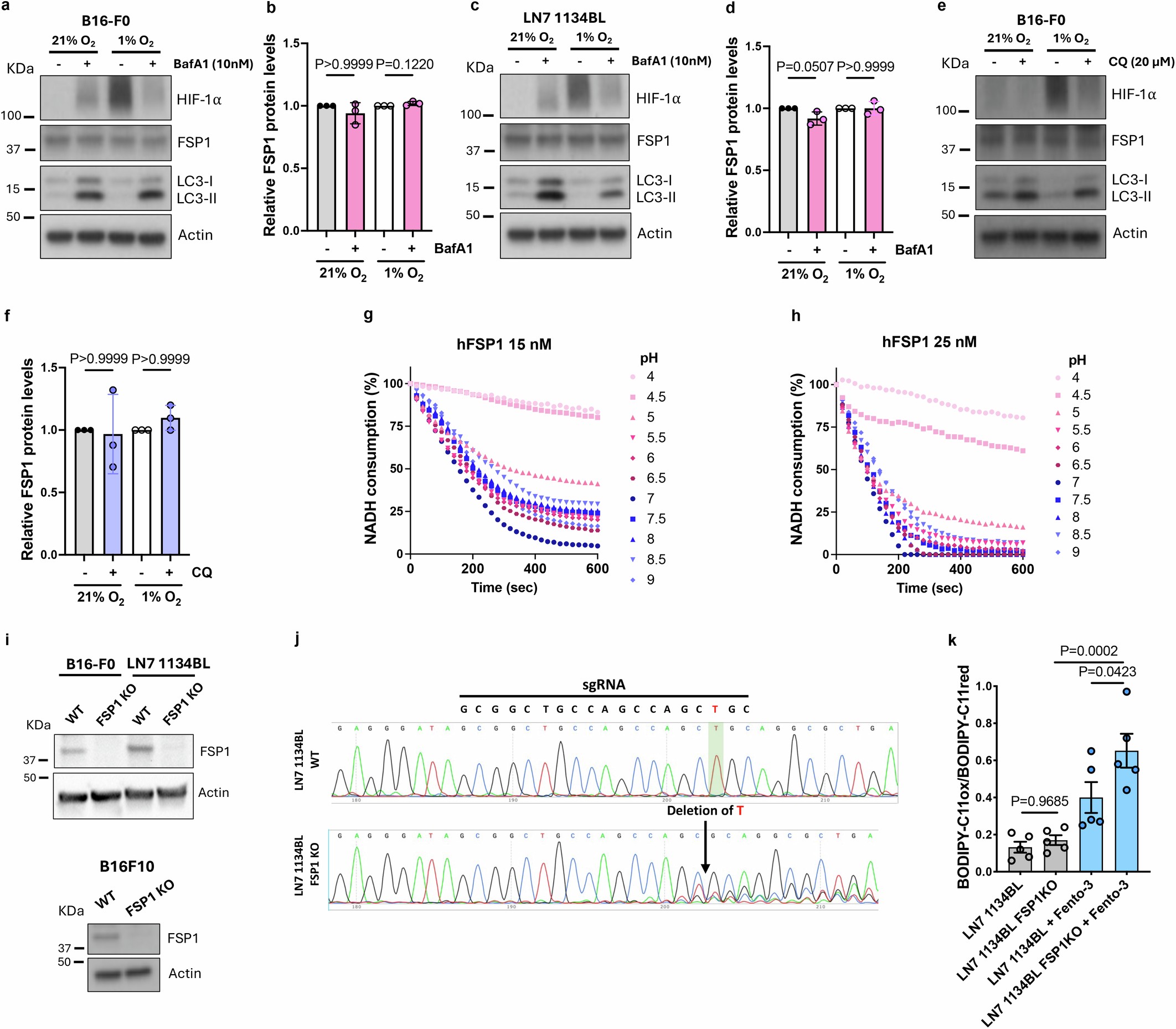
Extended Data Fig. 8: FSP1 protects lysosomes from lipid oxidation without undergoing lysosomal degradation.
From: Lymph node environment drives FSP1 targetability in metastasizing melanoma

a, c, Immunoblots of FSP1 and LC3I/II ± Bafilomycin A1 (10 nM) in B16-F0 (a) and LN7 (c) under 21% or 1 % O2 for 24 h. b,d, Quantification of FSP1 from (a, c). e,f, Immunoblot and quantification of FSP1 and LC3I/II ± chloroquine (20 μM) under 21% or 1 % O2 for 24 h. g,h, In vitro enzymatic activity of recombinant human FSP1 at 15 nM (g) or 25 nM (h) across a range of pH values. i, Immunoblot analysis of FSP1 protein levels in B16-F0 and LN7 1134BL WT and FSP1 KO lines (top) and B16-F10 WT and FSP1 KO (bottom). j, Analysis of the histogram from the sequencing of the LN7 1134BL WT and LN7 1134BL FSP1 KO lines. In green, the deletion observed in the KO models. The sequence and position of the sgRNA is at the top. k, Lipid oxidation levels (BODIPY-C11 ox/red) from LN7 1134BL WT, and LN7 1134BL FSP1 KO lines ± Fentomycin-3 (7 μM) for 6 h. n = 3 independent experiments for a-f; 1 experiment for g, h; n = 5 independent experiments for k. Data in b, d, f, k shown mean ± s.d. Statistical analysis by Kruskal–Wallis test with Dunn’s multiple comparisons (b, d, f), and one-way ANOVA with Sidak’s test (k).