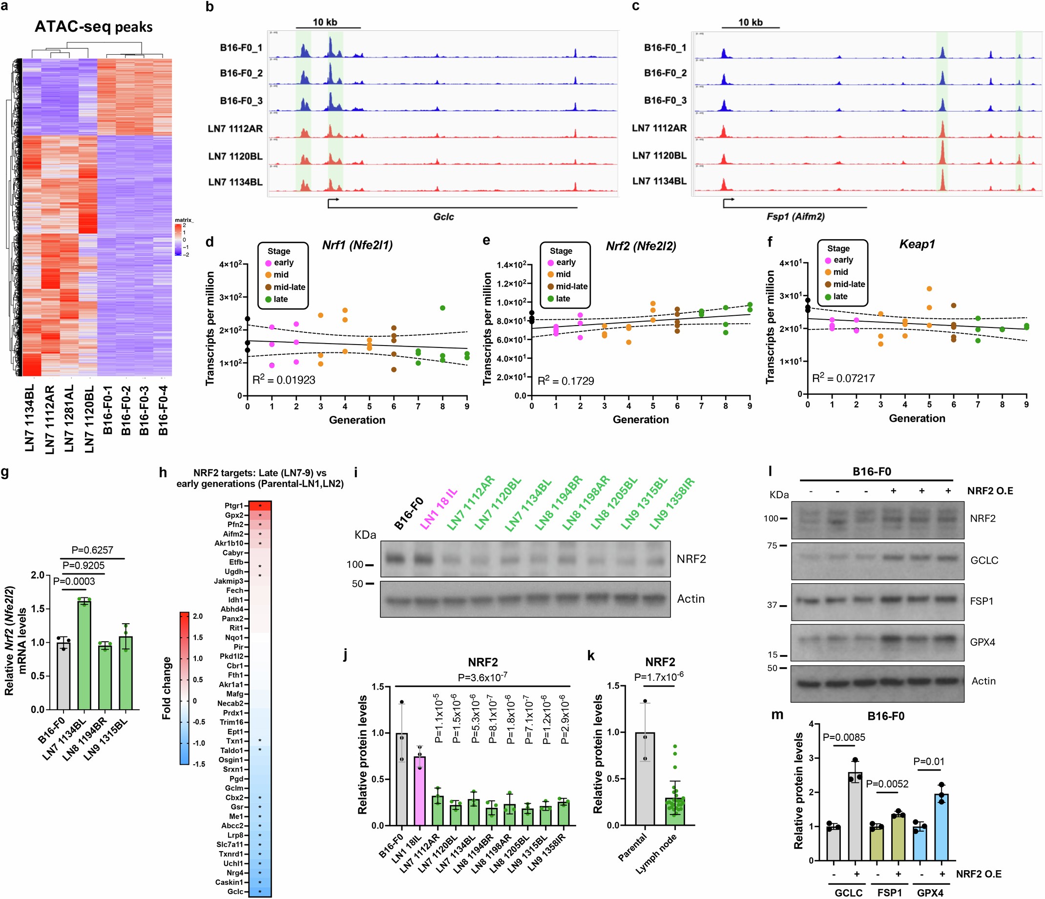
Extended Data Fig. 2: Epigenetic and transcriptional regulation of Gclc and Fsp1 in LN metastatic cells.
From: Lymph node environment drives FSP1 targetability in metastasizing melanoma

a, Heat map of chromatin accessibility in B16-F0 (parental) (n = 4) and LN7 (n = 4) lines. b,c, Chromatin accessibility at Gclc (b) and Fsp1 (c) loci; green shading marks peaks at promoter (b) or putative enhancer (c). d–f, Transcript levels of Nrf1 (d), Nrf2 (e), and Keap1 (f) across LN generations. g, qPCR of Nrf2 mRNA levels in B16-F0, LN7, LN8, and LN9 lines. h, Heat map of canonical NRF2 target genes in late (LN7–9) vs. early (Parental, LN1–2) lines. *indicates significantly changed genes. i, Immunoblot of NRF2 expression across parental, LN1, and LN7–9 lines. j,k, Quantification of immunoblots in (i). l, Immunoblot of NRF2, GCLC, FSP1, and GPX4 in B16-F0 WT and NRF2-overexpressing (NRF2 O.E) lines. m, Quantification of immunoblot from (l). n = 3 independent experiments for g, i-m. Data in g, j, k and m shown mean ± s.d. Statistical analysis by one-way ANOVA followed by Dunnett’s test (g, j); two-sided unpaired Student’s t-test for grouped comparisons (k, m).