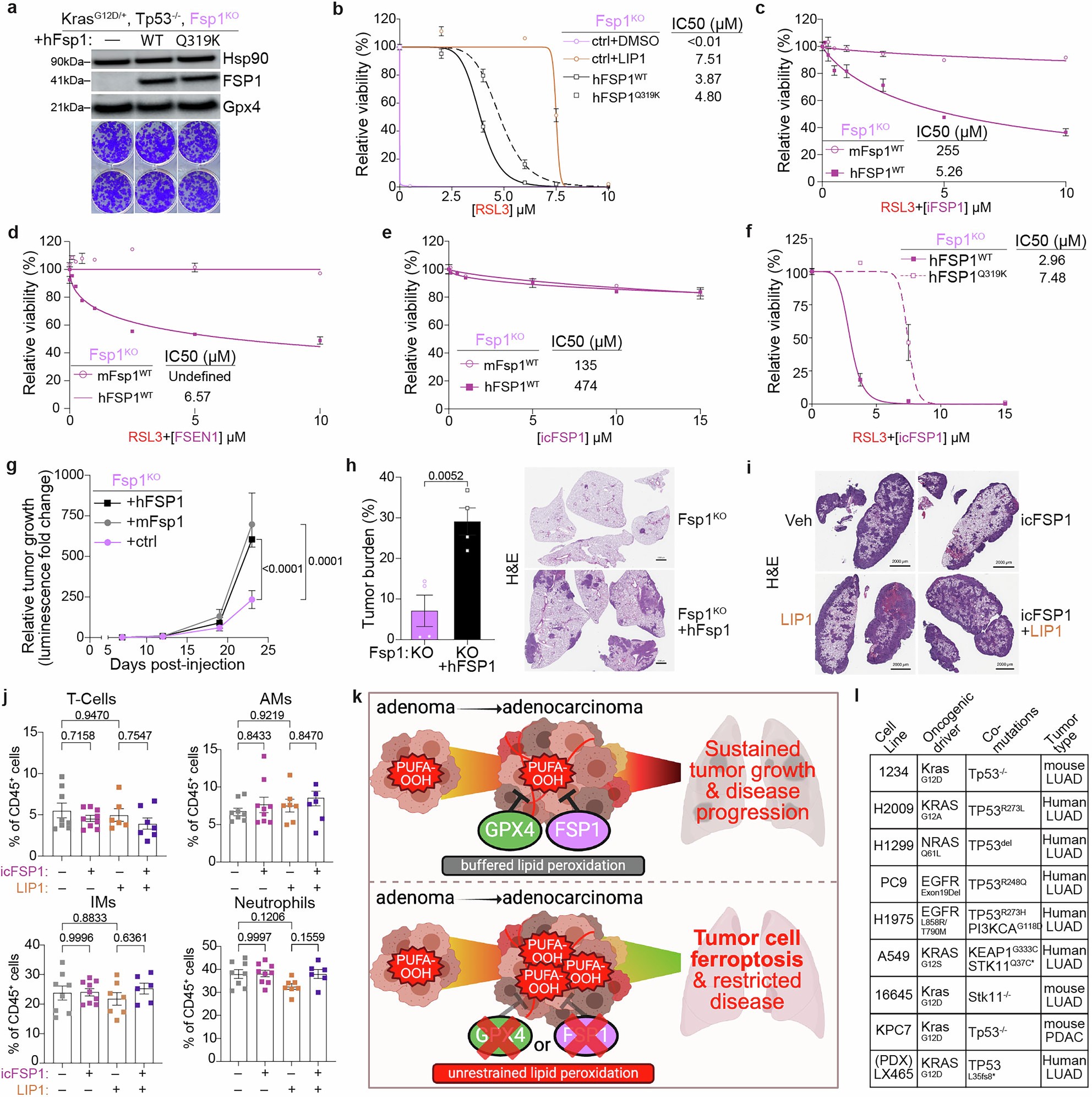
Extended Data Fig. 7: icFSP1 exerts on-target tumor-suppressive effect.

a, Top: Western blot of KP, Fsp1KO LUAD cells with re-expression of either empty vector (—), wildtype (WT) hFSP1, or Q319K-mutant hFSP1. Bottom: representative images of crystal violet clonogenic assay. b, Cell-TiterGlo Luminescence viability assay of KP, Fsp1KO LUAD cells with re-expression of either empty vector (—), WT hFSP1, or Q319K-mutant hFSP1. c, CellTiter-Glo Luminescence viability assay of human or mouse Fsp1WT-expressing cells upon RSL3 (0.2 µM) plus increasing concentrations of iFSP1. d, CellTiter-Glo Luminescence viability assay as in c but with FSEN1. e, CellTiter-Glo Luminescence viability assay of human or mouse Fsp1WT-expressing cells upon increasing concentrations of icFSP1. f, CellTiter-Glo Luminescence viability assay of WT or Q319K-mutant hFSP1-expressing cells upon RSL3 (0.2 µM) plus increasing concentrations of icFSP1. g, Longitudinal tumour growth (measured via bioluminescence normalized to first imaging timepoint (day7)) in C57BL/6 J mice orthotopically transplanted with isogenic KP, Fsp1KO cells with re-expression of either human FSP1 (hFSP1, n = 5), mouse Fsp1 (mFsp1, n = 6), or control (n = 6) vector. h, Tumour burden and representative H&E of KP, Fsp1KO (n = 4) and hFSP1WT (n = 4) orthotopic lung tumours. Scale bars: 1000 µm. i, Representative H&E of KP, hFSP1WT orthotopic lung tumours from indicated treatment groups. Scale bar: 2000 µm. j, Percent of T cells, alveolar macrophages, interstitial macrophages, and neutrophils of total CD45+ cells in tumour bearing lungs from mice treated with the indicated compounds for two weeks (Veh, n = 8; LIP1, n = 7; icFSP1, n = 9; icFSP1 + LIP1, n = 6). k, Graphical summary depicting ferroptosis as a barrier to lung cancer, as loss of either Fsp1 or Gpx4 induces tumour cell ferroptosis and restricts disease progression. l, Summary table of cell lines, their respective tumour lineage, and mutations where Fsp1 loss resulted in tumour suppression in vivo. For all Cell-TiterGlo assays, n = 5 biological replicates per group. Data are represented as mean values, error bars represent SEM, significance determined via one-way ANOVA with multiple comparisons (panels g, j) or student’s t test (panel h). For gel source data, see Supplementary Data 1. Drawings in k created in BioRender. Vaughan, A. (2025) https://BioRender.com/99qhixq.