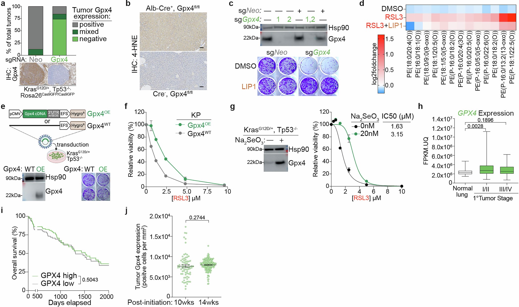
Extended Data Fig. 1: Gpx4 is required by lung cancer cells.

a, Quantification and representative images of Gpx4 IHC in KP LUAD GEMM tumours with knockout of either control (Neo, n = 11) or Gpx4 (n = 12). Scale bars: 200 µm. b, Representative 4-hydroxy-2-noneal (4-HNE) IHC of liver tissue from conditional Gpx4-knockout mice. Scale bars: 100 µm. c, Top: Western blot of KP LUAD cells with CRISPR/Cas9-mediated genetic deletion of Gpx4 with either two individual or duplexed sgRNAs. Bottom: representative images of crystal violet clonogenic assay of KP LUAD cells with knockout of either control (Neo) or Gpx4. Cells were treated with 100 nM LIP1. d, Heatmap of LC-MS detection of oxidized phospholipids in KP LUAD cells treated with DMSO control, RSL3 (0.5 µM), and RSL3 (0.5 µM) + LIP1 (100 nM) for 8 h. e, Schematic of Gpx4 ectopic overexpression (OE) method in KP LUAD cells. Western blot and representative images of crystal violet clonogenic assay of KP LUAD cells with wildtype (WT) or OE of Gpx4. f, CellTiter-Glo Luminescence viability assay of KP, Gpx4WT or Gpx4OE cells upon increasing concentrations of RSL3 (n = 5 per group). g, Western blot of KP LUAD cells treated with 20 nM Na2SeO3 or DMSO. CellTiter-Glo Luminescence viability assay of KP LUAD cells treated with 20 nM Na2SeO3 or DMSO with increasing RSL3 addition (n = 5 per group). h, GPX4 expression in KRAS-mutant primary LUAD tumours from TCGA, divided into early and late tumour stages (normal lung, n = 54; stage I/II, n = 354; stage III/IV, n = 98). i, Overall survival of KRAS-mutant LUAD patients (n = 464) from TCGA, stratified by high vs low tumour GPX4 expression. j, Tumour Gpx4 IHC quantification of KP LUAD GEMM tumours at 10 weeks (n = 4) vs 14 weeks (n = 4) post-tumour initiation. Box plots indicate median (middle line), 25th, 75th percentile (box) and 5th and 95th percentile (whiskers). Data are represented as mean values, error bars represent SEM, significance determined via one-way ANOVA with multiple comparisons (panel h), two-sided student’s t-test (panel j) or Kaplan-Meier simple survival analysis (panel i). For gel source data, see Supplementary Data 1. Drawing in d created in BioRender. Vaughan, A. (2025) https://BioRender.com/99qhixq.