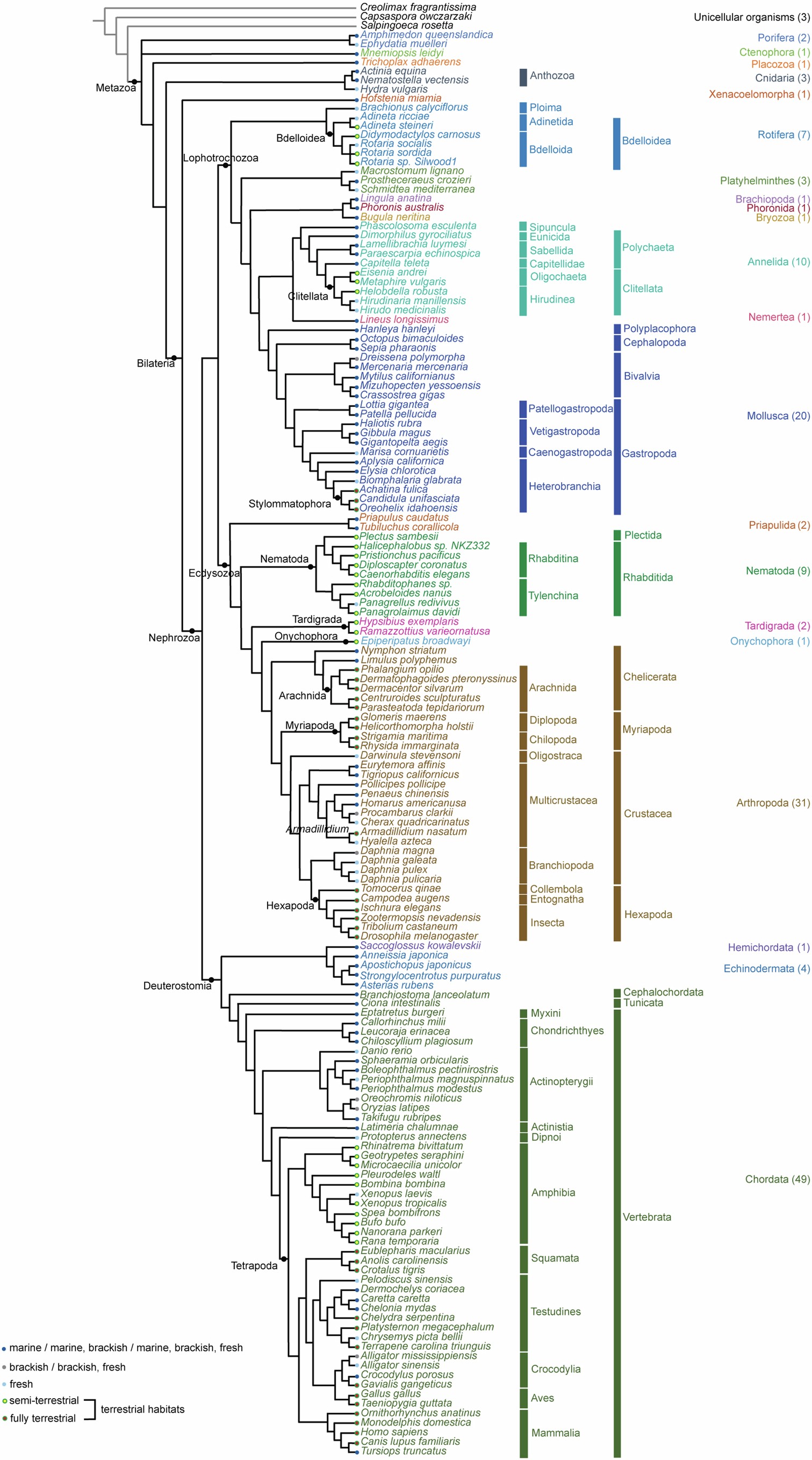
Extended Data Fig. 2: Species tree of the 154 sampled taxa.
From: Convergent genome evolution shaped the emergence of terrestrial animals

Species tree of the 154 taxa sampled in this study. The habitat types are indicated as follows: marine (dark blue nodes), brackish (grey nodes), freshwater (light blue nodes), semi-terrestrial (yellow circles with green outlines), and fully terrestrial (red circles with green outlines).