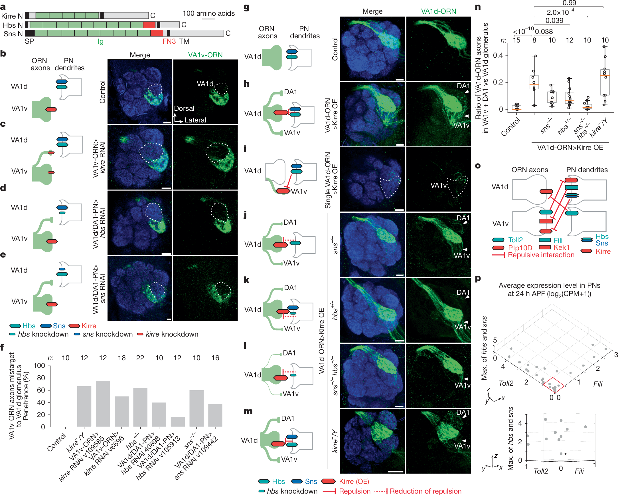
Fig. 5: Repulsive Hbs/Sns–Kirre interactions and combinatorial expression of three CSP pairs.
From: Repulsions instruct synaptic partner matching in an olfactory circuit

a, Domain composition of Kirre, Hbs and Sns. b–e, Left, experimental schematic. Right, confocal images of adult antennal lobes showing neuropil staining (N-cadherin, blue) and VA1v-ORN axons (green). VA1d is outlined based on N-cadherin staining. Scale bars, 10 µm. b, Control VA1v-ORN axons only innervate VA1v. c–e, Some VA1v-ORN axons mistarget to VA1d when VA1v-ORN axons express kirre RNAi (c), DA1/VA1d-PNs express hbs RNAi (d) or DA1/VA1d-PNs express sns RNAi (e). f, Penetrance of the mistargeting phenotypes in b–e. n refers to total antennal lobes examined. g–m, Same as b–e except VA1d-ORN axons (green) are visualized. Arrowheads indicate DA1 and VA1v based on N-cadherin staining. Scale bars, 10 µm. g, Control VA1d-ORN axons only innervate VA1d ventral to DA1 and dorsal to VA1v. h,i, Some VA1d-ORN axons mistarget to DA1 and VA1v when Kirre is overexpressed in all (h) or individual (i) VA1d-ORNs. j–l, Compared with Kirre overexpression alone, fewer VA1d-ORN axons mistarget to DA1 and VA1v when Kirre is overexpressed in VA1d-ORNs of sns homozygous mutant flies (j), hbs heterozygous mutant flies (k) or sns homozygous, hbs heterozygous double mutants (l). m, VA1d-ORN axons still mistarget to DA1 and VA1v when Kirre is overexpressed in VA1d-ORNs of kirre hemizygous mutant flies. n, Quantification of the mistargeting ratio of VA1d-ORN axons in DA1 and VA1v glomeruli versus VA1d glomerulus. n refers to total antennal lobes examined. Boxes indicate geometric mean and 25th to 75th centiles and whiskers extend to the most extreme data points within 1.5× the interquartile range. Kruskal–Wallis test with Bonferroni’s multiple comparison. o, Schematic summary of repulsive interactions of three CSP pairs that distinguish ORNs and PNs that target VA1v and VA1d glomeruli. Hbs and Sns are combined as they perform similar functions. p, Top, single-cell RNA-sequencing data showing the average expression levels of the non-cell-autonomous cues Toll2, Fili and the higher expression of hbs or sns in PNs at 24–30 h APF. Each dot represents a PN type. Bottom, closer view of PN types outlined in red from a different angle, showing that PN types that express low levels of Toll2 and Fili tend to express high levels of hbs or sns (the asterisk highlights a possible exception). CPM, counts per million reads. Data adapted from previous studies3,4.