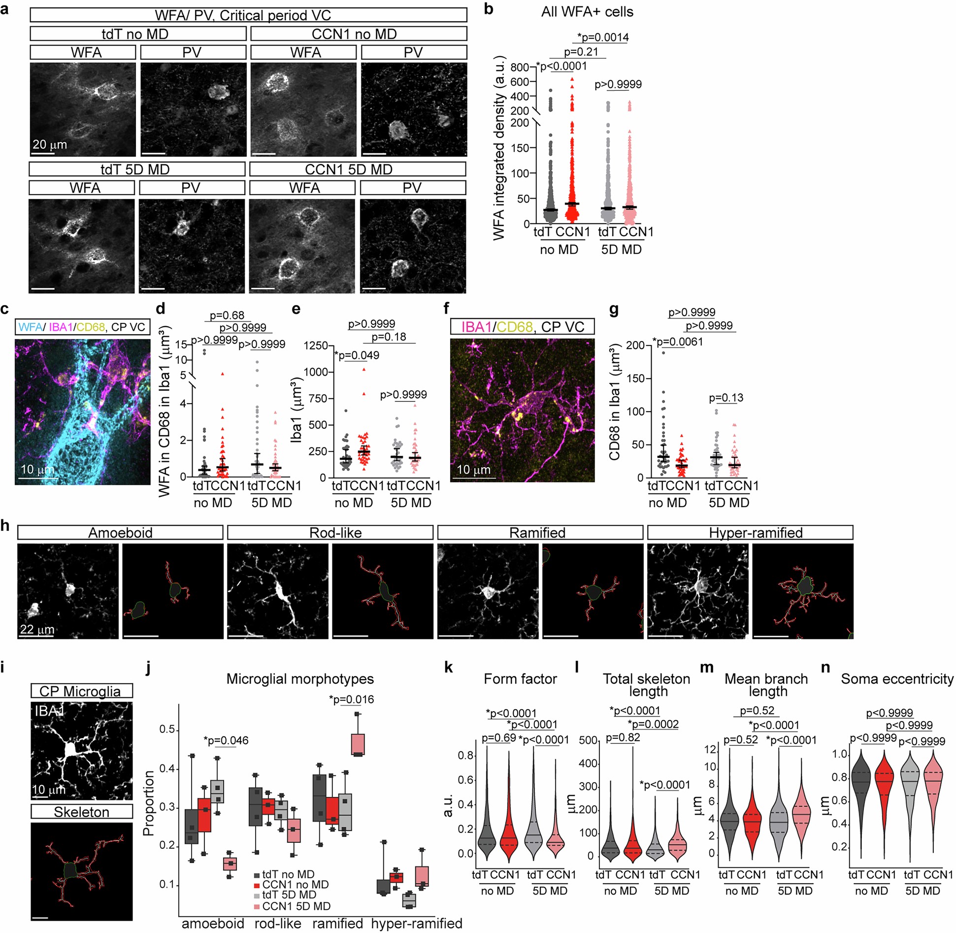
Extended Data Fig. 6: Astrocyte CCN1 regulates microglial reactivity.
From: Astrocyte CCN1 stabilizes neural circuits in the adult brain

a. Representative single channel z-projections of WFA and PV staining. Same images as in Fig. 2n. Scale bar, 10 µm. b. WFA integrated density in all WFA+ cells, not just PV cells. N = 5 mice/ group. tdT no MD n = 577 cells. tdT MD n = 572 cells. CCN1 no MD n = 491 cells. CCN1 MD n = 538 cells. c. Representative z-projection of IBA1, WFA, and CD68 staining in critical period VC. Scale bar, 10 µm. d. Volume of WFA within CD68+ puncta within IBA1 volume. e. IBA1 volume per imaged microglia. f. Representative z-projection of IBA1and CD68 staining in critical period VC. Scale bar, 10 µm. g. Volume of CD68+ puncta within IBA1 volume. N = 39-40 microglia/group from 4 mice/group. b-g. All statistics are Kruskal Wallis with post-hoc Dunn’s tests on cells. h. Representative z-projection and skeletons of amoeboid microglia, rod-like, ramified, and hyper-ramified, left to right. i. Representative z-projection of IBA1 staining from critical period VC, top. Representative cell body and process tracing (skeleton), bottom. Scale bar, 10 µm. tdT no MD, n = 747 microglia from 4 mice. tdT MD, n = 876 microglia from 4 mice. CCN1 no MD, n = 496 microglia from 3 mice. CCN1 MD, n = 379 microglia from 3 mice. j. Proportion of microglial morphotypes- amoeboid, rod-like, ramified, and hyper-ramified. Two-way ANOVA with post-hoc Tukey tests on mouse averages. Only significant tests are shown. Symbols, mouse averages. Box plots, median with upper and lower quartiles. Whiskers, full range of data. k. Form factor (4*π*Area/Perimeter2). l. Total skeleton length. m. Mean branch length. n. Soma eccentricity. k-n. All statistics are Kruskal Wallis with post-hoc Dunn’s tests on cells. Violin plots show median, upper and lower quartiles. For all dot plots, each dot is an individual cell, line at median ± 95% CI.