Extended Data Fig. 10: Validation of single-cell transcriptomics of visual cortex cell types.
From: Astrocyte CCN1 stabilizes neural circuits in the adult brain

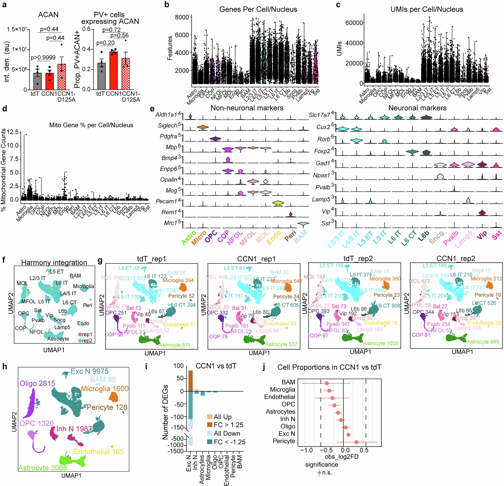
a. Left, aggrecan (ACAN) integrated density per cell. Right, Proportion of PV+ cells expressing ACAN. One-way ANOVA with Tukey’s post-hoc tests on mouse averages. N = 4 mice/ group. Symbols, mouse averages. Bar graphs, mean ± SEM. b. Post-filtering genes per cell for all cell types. c. Post-filtering UMIs per cell across cell types. d. Post-filtering mitochondrial gene % per cell. b-d. dots, individual cells. e. Violin plots of canonical cell markers in different cell types. Normalized counts. f. UMAP after harmony integration of two biological replicates. g. UMAP of cell types with counts in different biological replicates, rep1 and rep2, and experimental groups, tdT and CCN1 o/e. h. UMAP of MapMyCells Subclass Annotations. i. Number of DEGs in each cell type for CCN1 vs tdT. min_pct > 0.01 and p-adjusted <0.05 using Seurat FindMarkers function with Wilcoxon Ranked Sum tests and Bonferroni corrections for multiple comparisons. j. Relative differences in cell proportions for CCN1 vs tdT using scProportion. Dot, mean of bootstrapped differences. Line, 95% CI. FDR set at 0.05.