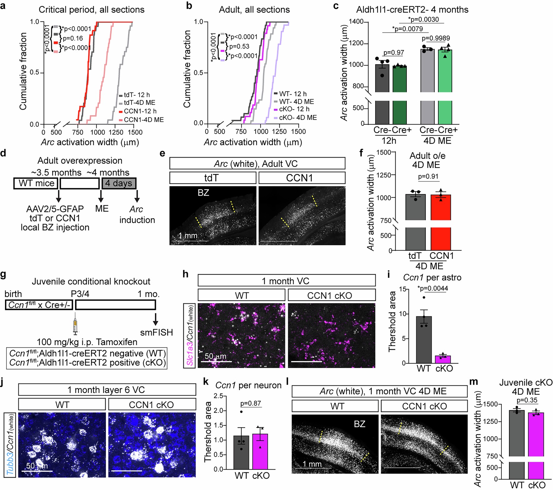
Extended Data Fig. 4: Context-dependent effects of manipulating Ccn1 expression in astrocytes.
From: Astrocyte CCN1 stabilizes neural circuits in the adult brain

a. Cumulative probability distribution of all sections Arc induction assay in critical period mice after 12 h of monocular enucleation (12 h) or 4 days of monocular enucleation (4D ME). N = 24 sections per group. b. As in a but in 4 month WT and cKO mice. WT 12 h, n = 30 sections. WT 4D ME, n = 34 sections. cKO 12 h, n = 27 sections. cKO 4D ME, n = 32 sections. a,b. Kolmogorov-Smirnov tests (α = 0. 0125) on sections. c. Arc induction assay in 4 month old Aldh1l1-creERT2 mice, not crossed to Ccn1fl/fl mice. Two-way ANOVA with post-hoc Tukey tests on mouse averages. Symbols, mouse averages. Cre- 12 h, n = 4 mice. Cre+ 12 h, n = 4 mice. Cre- 4D ME, n = 3 mice. Cre+ 4D ME, n = 4 mice. d. Experimental timeline for tdT or CCN1 o/e in adult WT mice. e. Representative image of Arc smFISH in the BZ after 4 days of monocular enucleation (ME). Left, tdT. Right, CCN1. Scale bar, 1 mm. Dashed yellow lines, Arc BZ width. f. Quantification of Arc activation width in layer 4 of hemisphere contralateral to enucleated eye. Unpaired T-tests on mouse averages. N = 3 mice/ group. Symbols, mouse averages. g. Schematic of experimental set-up for juvenile cKO of CCN1 in astrocytes. Created in BioRender. Allen Lab (2025) https://BioRender.com/cp7gqpp. h. Representative z-projection of 1 month VC smFISH against Slc1a3 and Ccn1. Scale bar, 50 µm. i. Quantification of Ccn1 threshold area per astrocyte. WT n = 4 mice, cKO n = 3 mice. j. Representative z-projection of 1 month VC smFISH against Tubb3 and Ccn1. Scale bar, 50 µm. k. Ccn1 threshold area per neuron (labeled with Tubb3, bottom). WT n = 4 mice, cKO n = 3 mice. l. Representative image of Arc smFISH in the juvenile BZ after 4 days of monocular enucleation (ME). Left, WT. Right, CCN1 cKO. Scale bar, 1 mm. Dashed yellow lines, Arc BZ width. m. Quantification of Arc activation width. N = 3 mice/ genotype. i,k,m. Unpaired T-tests on mouse averages. Symbols, mouse averages. For all bar graphs, data shown as mean ± SEM with symbols denoting mouse averages.