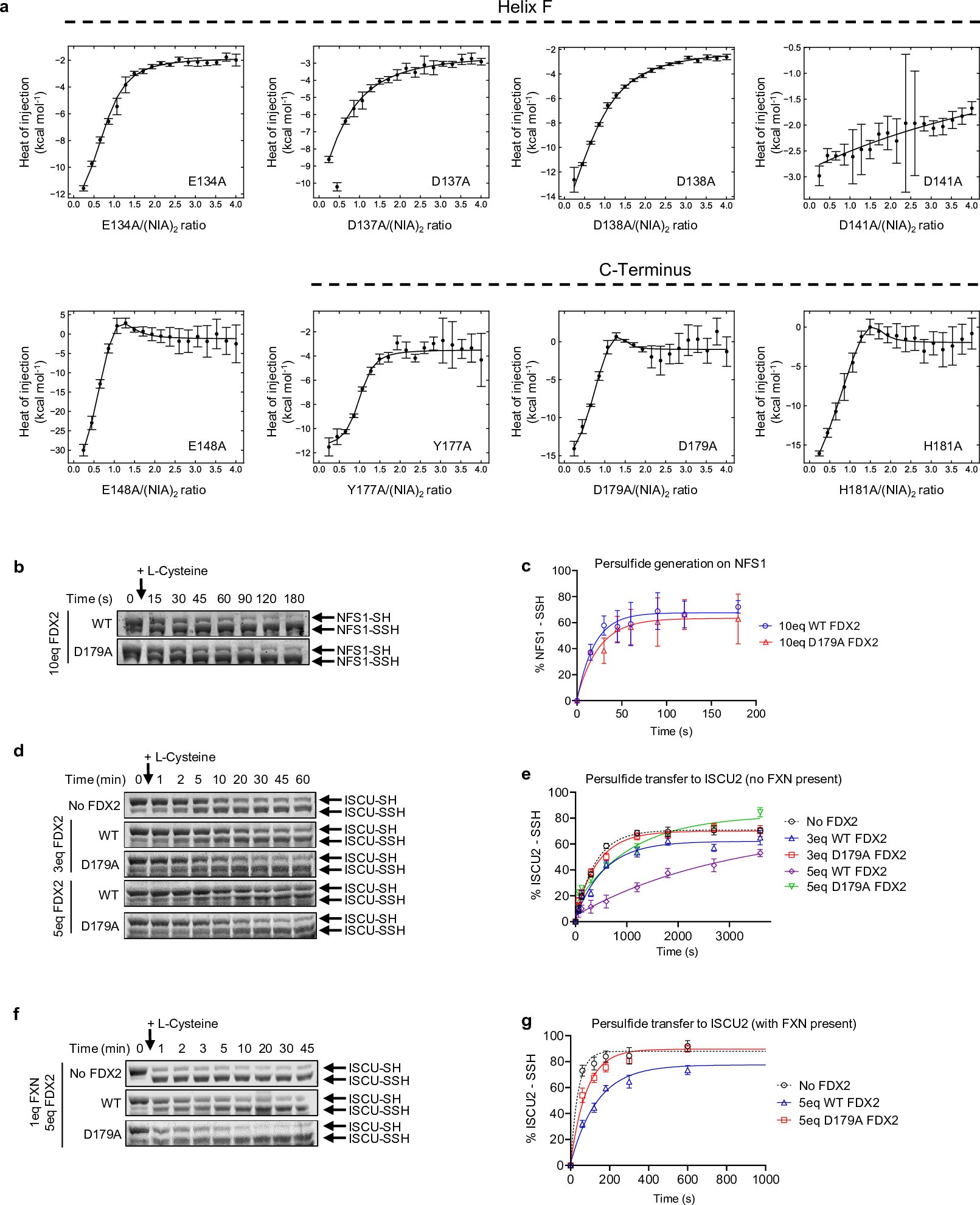
Extended Data Fig. 5: ITC and ARBS assays of FDX2 mutants.
From: Cross-regulation of [2Fe–2S] cluster synthesis by ferredoxin-2 and frataxin

a, ITC analysis monitoring the interaction between FDX2 mutants and the (NIA)2 complex. The binding curves are fit to a two-site symmetric binding model (E134A, D137A, D138A, D141A) or a two-site non-symmetric binding model (E148A, Y177A, D179A, H181A). b–g, ARBS assays monitoring: (b,c) persulfide generation on NFS1 in the presence of 10 eq. FDX2 WT or 10 eq. FDX2 D179A, (b) representative ARBS gel used for the quantifications of persulfidated NFS1 (NFS1-SSH) presented in (c), (d,e) persulfide transfer from NFS1 to ISCU2 in the absence of FDX2 (No FDX2) or in the presence of either 3 eq. or 5 eq. FDX2 WT or FDX2 D179A, (d) representative ARBS assay gel used for the quantifications of persulfidated ISCU2 (ISCU-SSH) presented in (e), (f,g) monitoring persulfide transfer from NFS1 to ISCU2 in the presence of 1 eq. FXN and either absence of FDX2 (No FDX2) or in the presence of either 5 eq. FDX2 WT or FDX2 D179A, (f) representative ARBS assay gel used for the quantifications of persulfidated ISCU2 (ISCU-SSH) presented in (g). For gel source data from b,d,f, see Supplementary Fig. 4. (a, heat of injection error bars corresponds to unbiased NITPIC-assigned integration errors of thermal spikes; n = 1; c,e,g, mean, ± s.d.; n = 3 independent experiments).