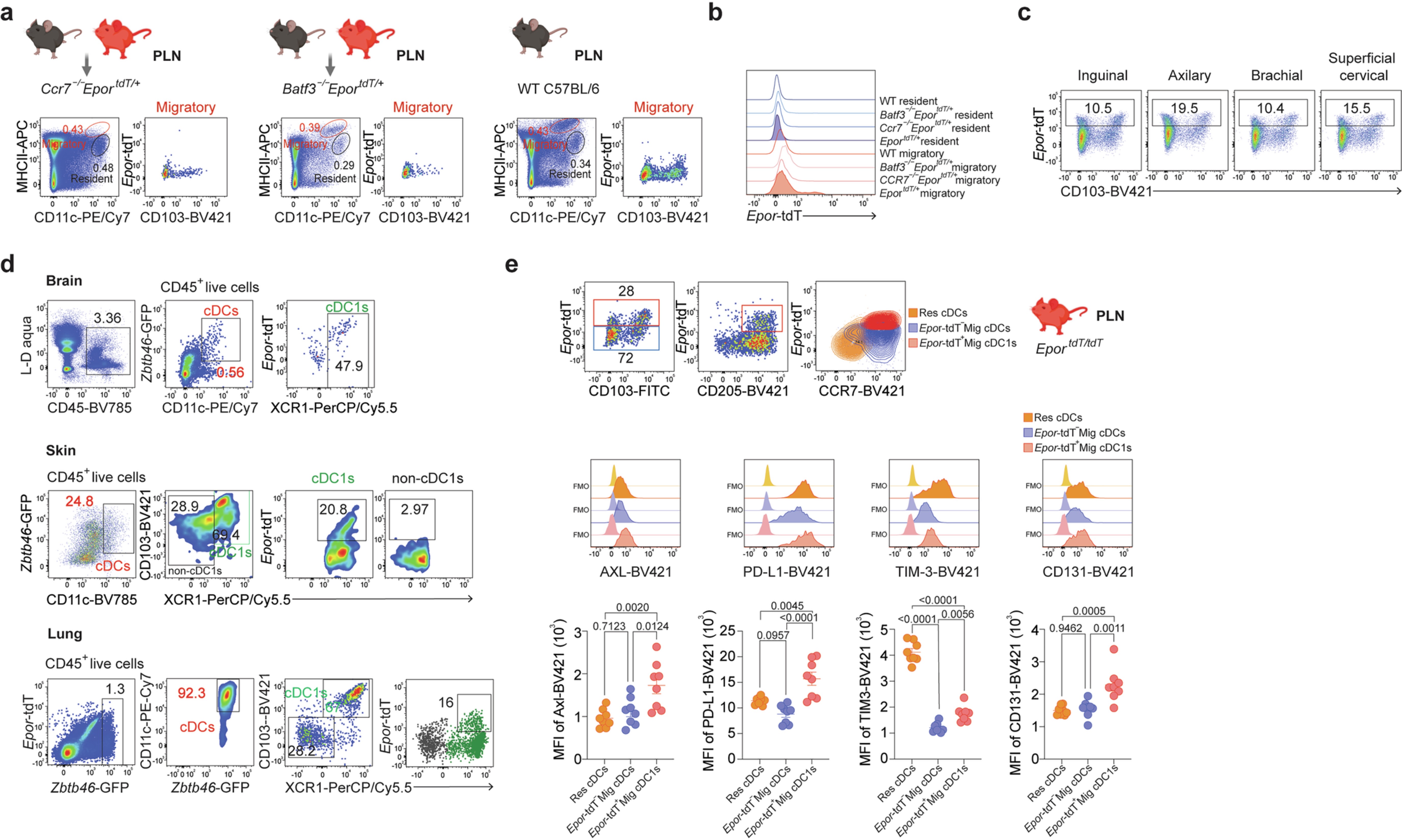
Extended Data Fig. 8: Epor-tdT expression on XCR1+ cDC1s in selected organs and tolerogenic phenotype of Epor-tdT+ migratory cDC1s in PLN.
From: Erythropoietin receptor on cDC1s dictates immune tolerance

a,b,c CCR7- and Batf3-dependent Epor-tdT expression on migratory cDCs in pLNs. Migratory cDCs were gated as CD11cintMHCIIhigh from live-dead aqua−Lin−SiglecH−PDCA-1−EpCAM− cells, and resident cDCs were gated as CD11chighMHCIIint from live-dead aqua−Lin−SiglecH−PDCA-1− cells. pLNs including inguinal, axillary, brachial, and superficial cervical LNs were combined for analysis by flow cytometry (a,b). Ccr7−/−EportdT/+, Batf3−/−EportdT/+ and WT C57BL/6 mice (a). Histogram overlay of Epor-tdT expression on migratory or resident cDCs from individual mouse strains (b). Epor-tdT expression on migratory cDCs from individual pLNs of EportdT/+ mice (c). d, Epor-tdT expression on cDC1s obtained from the indicated organs in Zbtb46GFP/+EportdT/+ mice. cDCs were gated in CD45+ cells as CD11c+Zbtb46-GFP+, in which cDC1s were further gated as XCR1+CD103+. e, Flow cytometric analysis of tolerance associated cell-surface molecules on PLN Epor-tdT+ migratory cDC1s compared with Epor-tdT− cDCs and resident cDCs with FMO serving as controls (n = 8). Data are representative of at least two independent experiments with similar results (a-e). Statistical analysis was performed using one-way ANOVA Tukey’s multiple-comparison test (e). Data are mean ± s.e.m. (e). The diagrams in a,e were created in BioRender. Zhang, X. (2025) https://BioRender.com/5sr2iny.