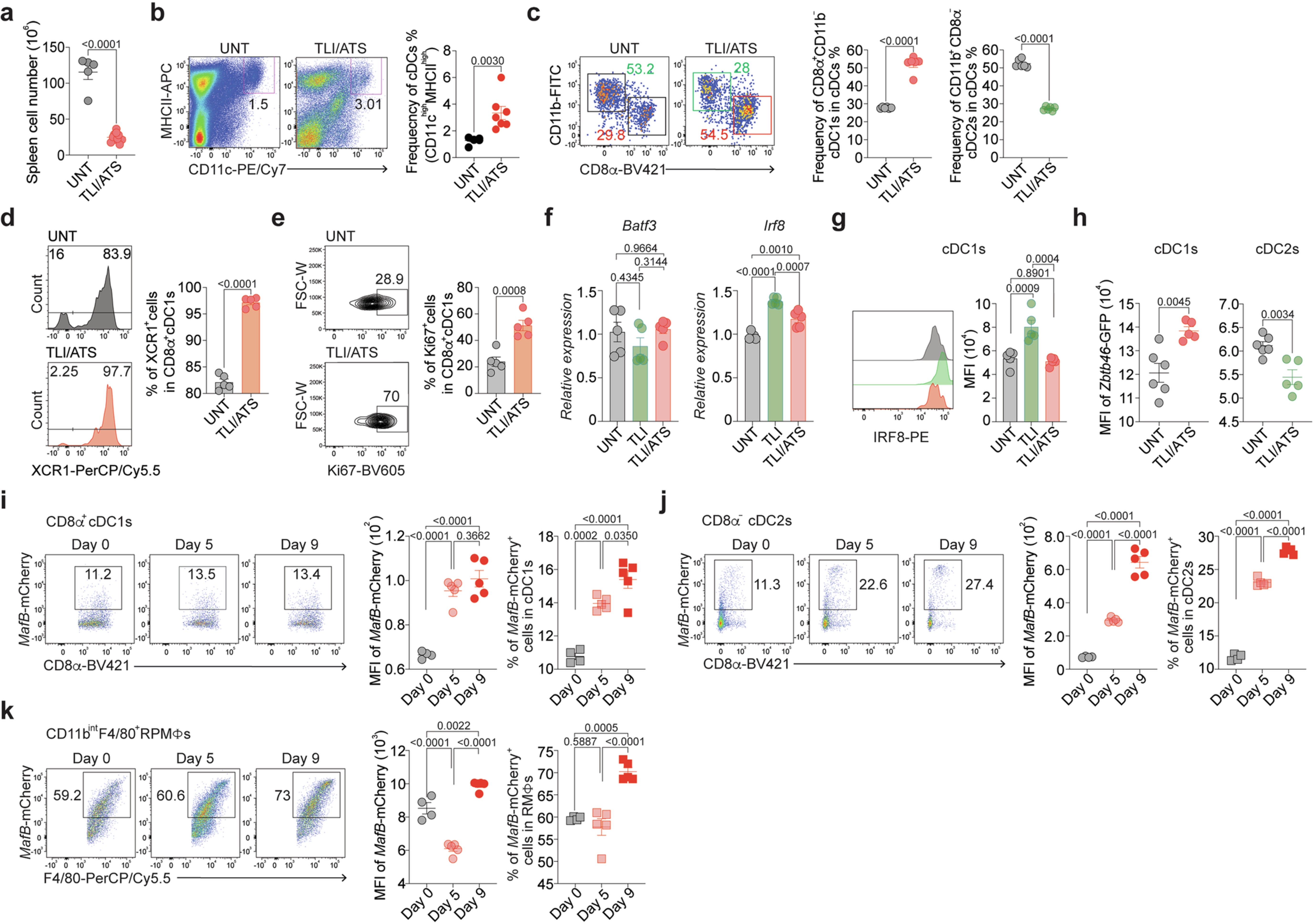
Extended Data Fig. 1: XCR1+CD8α+ cDC1s in the spleen following TLI/ATS are bona fide cDC1s.
From: Erythropoietin receptor on cDC1s dictates immune tolerance

a, Total splenocyte frequency per spleen (UNT n=5; TLI/ATS n=10). b, Gating of CD11chighMHCIIhigh cDCs from the splenocytes. Summary graph of the frequency of cDCs in total splenocytes (UNT, n = 6; TLI/ATS, n = 7). c, Gating of CD8α+CD11b− cDC1s and CD8α−CD11b+ cDC2s; frequencies in cDCs (UNT, n = 6; TLI/ATS, n = 6). d, XCR1+ and e, Ki67+ cDC1 frequencies (UNT, n = 5; TLI/ATS, n = 5). f, qPCR of Batf3 and Irf8 in XCR1+CD8α+ cDC1s (n = 5/group). g, IRF8 and h, Zbtb46-GFP expression (UNT, n = 6; TLI/ATS, n = 5). i-k, MFI of MafB-mCherry expression and % of MafB-mCherry+ cells in XCR1+CD8α+ cDC1s (i), cDC2s (j) and red pulp macrophages (RPMΦs) (k). Day 0 (UNT), n = 4; TLI/ATS Day 5, n = 5; TLI/ATS Day 9, n = 5 (i,j,k). Data are shown from one experiment, representative of at least two independent experiments with similar results (a-k). Statistical analysis was performed using unpaired two-tailed Student’s t-test (a,b,c,d,e,h), or one-way ANOVA with Tukey’s multiple-comparison test (f,g,i,j,k). Data are mean ± s.e.m. (a-k).