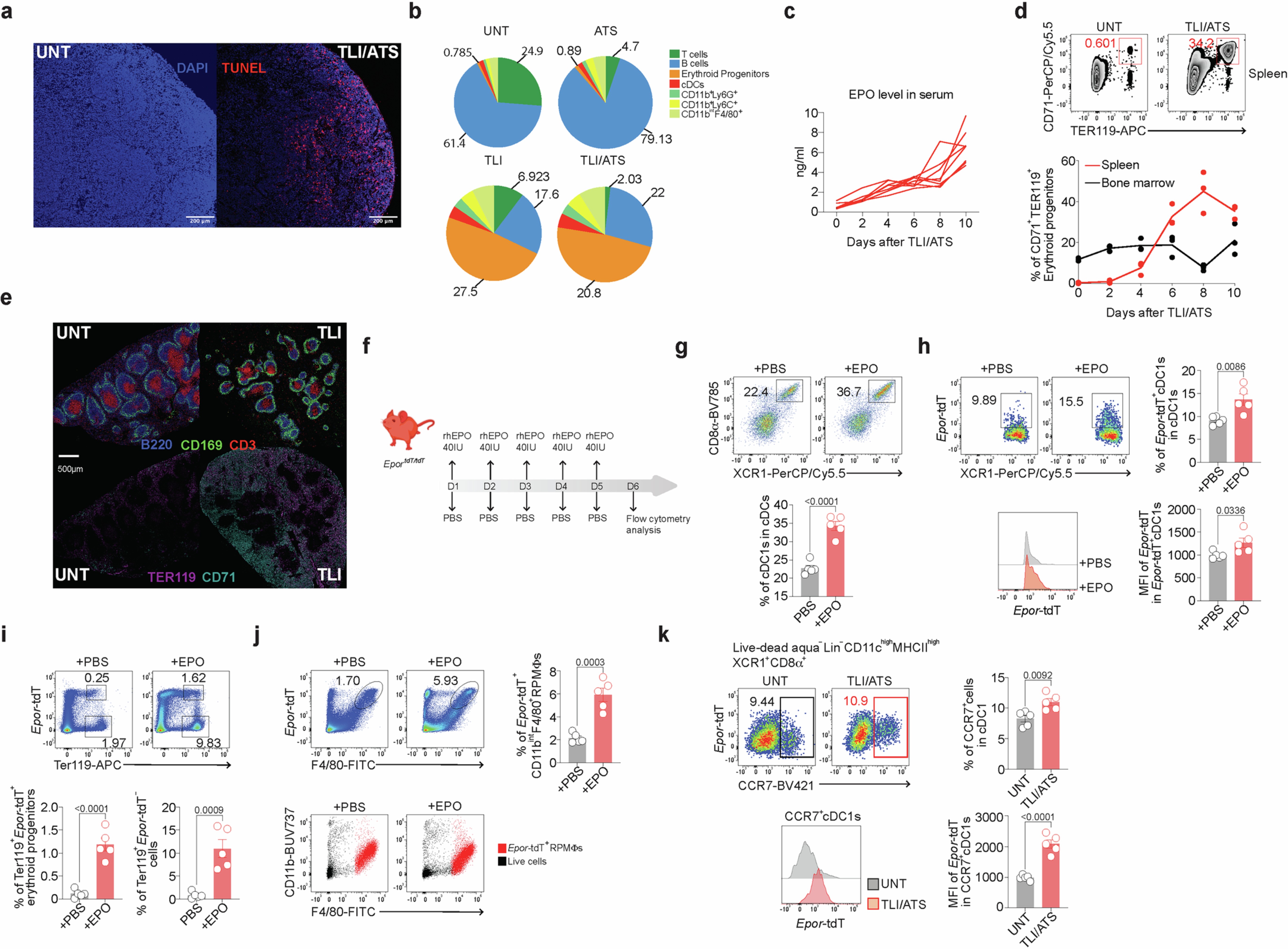
Extended Data Fig. 2: TLI/ATS leads to widespread apoptosis and extramedullary erythropoiesis in the spleen and a marked rise in serum EPO.
From: Erythropoietin receptor on cDC1s dictates immune tolerance

a, TUNEL staining of spleen sections, UNT vs. TLI/ATS (scale bar = 200 µm). b, Spleen cell composition after ATS, TLI, or TLI/ATS; pie chart shows mean frequencies of indicated populations (n = 3). T cells (TCRβ+CD19−NK1.1−), B cells (CD19+TCRβ−NK1.1−), erythroid progenitors (CD11c−TER119+CD71+), cDCs (CD3ε−B220−SiglecH−PDCA-1−CD11chighMHCIIhigh), other myeloid cells are subdivided into CD11b+Ly6C−Ly6G+, CD11b+Ly6G −Ly6C+ and CD11bintF4/80+. c, Serum EPO levels over time after TLI/ATS (ELISA, n = 8). d, CD71+TER119+ erythroid progenitors in spleen (day 6) (upper) and in spleen/BM (lower) over time after TLI/ATS (n = 3). e, Co-detection by indexing (CODEX) imaging of WT C57BL/6 spleen (UNT vs. 1 day after TLI; scale bar = 500 µm). f, Scheme of EPO treatment in Epor-tdTomato-Cre mice (i.p. × 5 days). g,h, Flow cytometry showing splenic cDC1 frequency among cDCs (g) and Epor-tdT+ cDC1 frequency/MFI (h) (+PBS, n = 5; +EPO, n = 5). i-j, Frequencies of Epor-tdT+ and Epor-tdT− TER119+ erythroid cells (i) and Epor-tdT+CD11bintF4/80+Epor-tdT+ RPMΦs (j), (+PBS, n = 5; +EPO, n = 5). k, CCR7 vs. Epor-tdT expression in XCR1+CD8α+ cDC1s that were gated as live-dead aqua−CD3ε−CD19−B220− SiglecH−PDCA-1−CD11chighMHCIIhigh; histogram overlay for CCR7+ cDC1s (UNT, n = 5; TLI/ATS, n = 5). Data are shown from one experiment, representative of at least two independent experiments with similar results (a,b,c,d,g,h,i,j,k) or from one experiment (e). Statistical analysis was performed using unpaired two-tailed Student’s t-test (g,h,i,j,k). Data are mean ± s.e.m. (d,g-k). The diagram in f was created in BioRender. Zhang, X. (2025) https://BioRender.com/cx0n3vn.