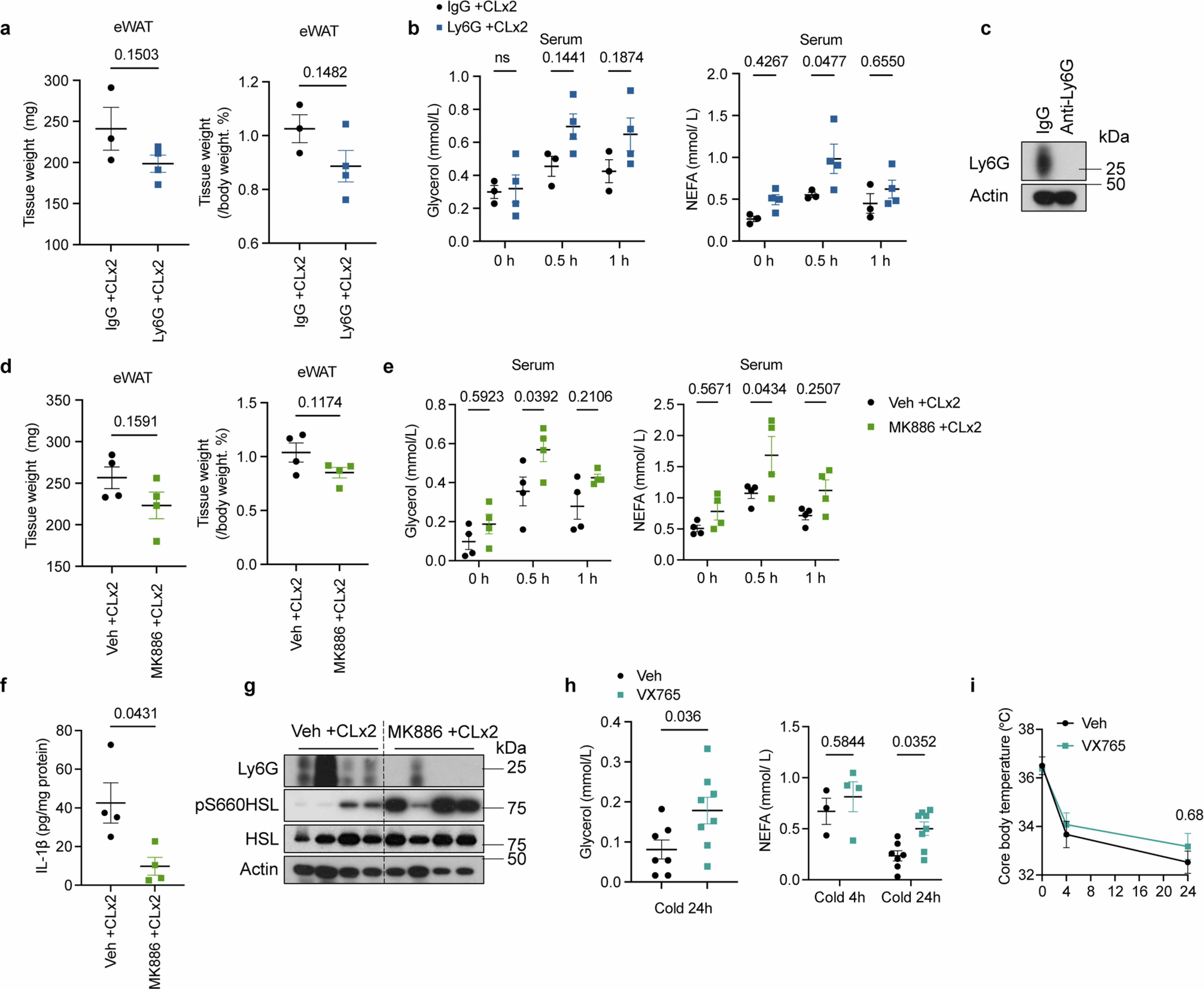
Extended Data Fig. 8: Neutrophil-derived IL-1β limits lipolysis in vivo to prevent excessive energy loss.
From: Neutrophils preserve energy storage in sympathetically activated adipocytes

a-c. Analysis of IgG or Ly6G-treated WT mice 1 h after the second CL-316,243 injection (0.5 mg kg−1 day−1). (a) eWAT tissue weight. (b) Serum glycerol (left) and NEFA (right) levels from the same mice over time. (c) Immunoblotting of spleen. (IgG: n = 3; Ly6G: n = 4). P values IgG vs Ly6G. d-g. Analysis of WT mice 1 h after the second CL injection with vehicle or MK886 (10 mg kg−1 day−1). (d) eWAT tissue weight. (e) Serum glycerol (left) and NEFA (right) levels from the same mice over time. (f) IL-1β level in eWAT. (g) immunoblotting of eWAT. (n = 4 per group). P values vehicle vs MK886. h-i. Analysis of WT mice under cold exposure (4 °C) for 24 h with vehicle or VX765 (50 mg kg−1, twice per day). (h) Serum glycerol (left) and NEFA (right) levels at indicated time. (4 h: n = 3,4; 24 h: n = 7,8). (i) Core rectal temperature measured at indicated time. (n = 4 per group). P vehicle vs VX765. Data are mean ± s.e.m. Each dot (n) represents one biological replicate. Data are merged from two (h) or representative of two (a-c, d-g, i) independent experiments. Statistics: two-way ANOVA with Sidak’s post hoc test (b, e, h, i); unpaired two-sided Student’s t-test (a, d, g, h (left)). Abbreviations. MK886, 5-Lipoxygenase-activating protein (FLAP) inhibitor.