Extended Data Fig. 11: Zoonosis source animal screening and decedent viral monitoring.
From: Physiology and immunology of a pig-to-human decedent kidney xenotransplant

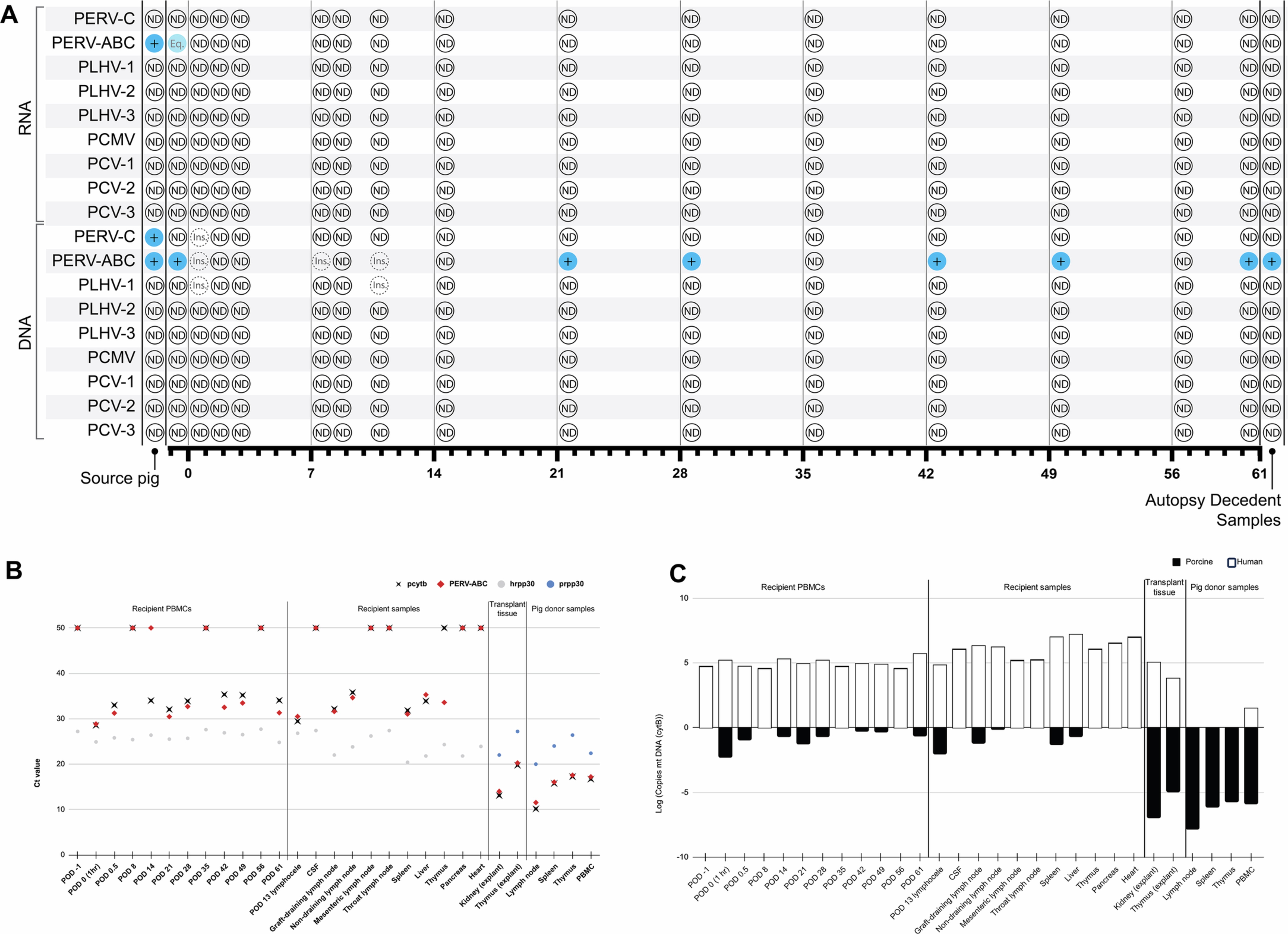
A. Summary of results of real-time PCR testing for viruses of known interest for the source animal and the decedent recipient. This panel, surveilling ten porcine viruses, revealed positive results for PERV-ABC DNA and RNA in all donor tissue samples and PBMCs, and some recipient samples, as expected. All remaining viral targets were not detected in any samples. An equivocal PERV-ABC result (cycle threshold [Ct] values, 37 and 40) was obtained from recipient PBMC RNA in the post-reperfusion sample; all remaining recipient PBMCs and tissues were negative indicating a lack of active viral replication. B. Comparison of Ct values from real-time PCR testing for PERV-ABC DNA and porcine mitochondrial DNA (pcytb). Where a target analyte was not detected, a Ct value of 50 is applied to assist with visualization of the data. Using Ct values as an indirect measure of titer, the detection of PERV-ABC DNA was strongly correlated with pcytb DNA (R2 = 0.9949) in porcine origin samples. In recipient PBMCs and tissues where PERV-ABC DNA was detected, pcytb was also detected, although the correlation was weaker (R2 = 0.6464 and R2 = 0.6983, respectively). Unsupported results were obtained in the thymus (PERV-ABC Ct value, 33.6; pcytb, not detected) and POD 14 PBMCs (PERV-ABC, not detected; pcytb Ct value, 34.0) where respective analytes were detected at low titers. Human (hrpp30) and pig (prpp30) housekeeping assays were used to confirm adequate nucleic acid purification. C. Simultaneous detection of human and porcine mitochondrial DNA (pctyb) using a multiplexed qPCR assay. Copy numbers for porcine mitochondrial DNA (solid black) are plotted on the negative x-axis for clarity. Porcine PBMCs were cryopreserved using human serum, which likely explains the detection of human mitochondrial DNA signal.