Abstract
Xenotransplantation of genetically modified pig kidneys offers a solution to the scarcity of organs for patients with end stage renal disease1. Here we performed a pig kidney thymic autograft transplantation from an α1,3-galactosyltransferase knockout (GGTA1-knockout, GTKO) pig into a nephrectomized brain-dead human using clinically approved immunosuppression, without CD40 blockade or additional genetic modification, and somatically supported the decendent for a pre-planned 61-day study. Haemodynamic and electrolyte stability and dialysis independence were achieved. Biopsies from post-operative day (POD) 10 revealed glomerular IgM and IgA deposition, activation of early complement components and mesangiolysis with stable renal function without proteinuria, a phenotype that is not seen in allotransplantation. On POD33, an abrupt increase in serum creatinine was associated with antibody-mediated rejection and increased donor-specific IgG. Plasma exchange, complement C3 and C3b inhibition, and rabbit anti-thymocyte globulin (rATG) completely reversed xenograft rejection. After the xenotransplant, pre-existing donor-reactive T cell clones expanded progressively in the circulation and acquired an effector transcriptional profile, and were detected in the POD33 rejecting xenograft prior to rATG treatment. This study presents long-term physiological, immunological and infectious disease monitoring of a pig-to-human kidney xenotransplant and indicates that pre-existing xenoreactive T cells and induced antibodies to unknown epitopes present a major challenge, despite significant immunosuppression. It also demonstrates that a minimally gene-edited pig kidney can support long-term life-sustaining physiological functions in a human.
This is a preview of subscription content, access via your institution
Access options
Access Nature and 54 other Nature Portfolio journals
Get Nature+, our best-value online-access subscription
$32.99 / 30 days
cancel any time
Subscribe to this journal
Receive 51 print issues and online access
$199.00 per year
only $3.90 per issue
Buy this article
- Purchase on SpringerLink
- Instant access to the full article PDF.
USD 39.95
Prices may be subject to local taxes which are calculated during checkout





Similar content being viewed by others
Data availability
The bulk gDNA TCRβ CDR3 sequencing data that support the findings of this study are publicly available through Adaptive Biotechnologies’ ImmuneACCESS database at https://doi.org/10.21417/RM2025N. Other data that support the findings of this study are available through Zenodo (https://doi.org/10.5281/zenodo.17450744)53 and on request from the corresponding authors, R.A.M. and M.S. The data are not publicly available due to containing information that could compromise the privacy of research subjects. Count matrices for the generated data will be available upon publication. Owing to commercial sensitivities with pig genome and peptide sequence level data, we can only make gene and protein counts available for the transcriptomic and proteomic datasets. We will endeavour to perform nucleotide- or peptide-resolution analyses available upon reasonable request to the corresponding author, with return of composite data results.
Code availability
Code for identification of XDRTCCs is available at https://github.com/benjaminvermette/decedent_xeno. Code for scRNA-seq and TCR-seq analysis is available at https://github.com/suekn/decedent_xeno.
Change history
12 February 2026
A Correction to this paper has been published: https://doi.org/10.1038/s41586-026-10252-w
References
Montgomery, R. A., Mehta, S. A., Parent, B. & Griesemer, A. Next steps for the xenotransplantation of pig organs into humans. Nat. Med. 28, 1533–1536 (2022).
Schladt, D. P. & Israni, A. K. OPTN/SRTR 2022 annual data report: introduction. Am. J. Transplant. 24, S10–S18 (2024).
Burrows, N. R., Koyama, A. & Pavkov, M. E. Reported cases of end-stage kidney disease — United States, 2000–2019. Morb. Mortal. Wkly Rep. 71, 412–415 (2022).
Schold, J. D. et al. Barriers to evaluation and wait listing for kidney transplantation. Clin. J. Am. Soc. Nephrol. 6, 1760–1767 (2011).
Lambrigts, D. et al. Development of thymus autografts under the kidney capsule in the pig: a new “organ” for xenotransplantation. Xenotransplantation 3, 296–303 (1996).
Montgomery, R. A., Griesemer, A. D., Segev, D. L. & Sommer, P. The decedent model: a new paradigm for de-risking high stakes clinical trials like xenotransplantation. Am. J. Transplant. 24, 526–532 (2024).
Montgomery, R. A. et al. Results of two cases of pig-to-human kidney xenotransplantation. N. Engl. J. Med. 386, 1889–1898 (2022).
Porrett, P. M. et al. First clinical-grade porcine kidney xenotransplant using a human decedent model. Am. J. Transplant. 22, 1037–1053 (2022).
Anderson, D. J. et al. Genetically modified porcine kidneys have sufficient tissue integrity for use in pig-to-human xenotransplantation. Ann. Surg. 280, 374–382 (2024).
Loupy, A. et al. Immune response after pig-to-human kidney xenotransplantation: a multimodal phenotyping study. Lancet 402, 1158–1169 (2023).
Jones-Carr, M. E. et al. C5 inhibition with eculizumab prevents thrombotic microangiopathy in a case series of pig-to-human kidney xenotransplantation. J. Clin. Invest. 134, e175996 (2024).
Locke, J. E., Kumar, V., Anderson, D. & Porrett, P. M. Normal graft function after pig-to-human kidney xenotransplant. JAMA Surg. 158, 1106 (2023).
Wang, Y. et al. Pig-to-human kidney xenotransplants using genetically modified minipigs. Cell Rep. Med. 5, 101744 (2024).
Kalscheuer, H. et al. Xenograft tolerance and immune function of human T cells developing in pig thymus xenografts. J. Immunol. 192, 3442–3450 (2014).
Loupy, A. et al. The Banff 2019 Kidney Meeting Report (I): updates on and clarification of criteria for T cell- and antibody-mediated rejection. Am. J. Transplant. 20, 2318–2331 (2020).
Moazami, N. et al. Pig-to-human heart xenotransplantation in two recently deceased human recipients. Nat. Med. 29, 1989–1997 (2023).
Porrett, P. M. et al. First clinical‐grade porcine kidney xenotransplant using a human decedent model. Am. J. Transplant. 22, 1037–1053 (2022).
Mengel, M. et al. Banff 2019 Meeting Report: molecular diagnostics in solid organ transplantation-Consensus for the Banff Human Organ Transplant (B-HOT) gene panel and open source multicenter validation. Am. J. Transplant. 20, 2305–2317 (2020).
Rosales, I. A. et al. Banff human organ transplant transcripts correlate with renal allograft pathology and outcome: importance of capillaritis and subpathologic rejection. J. Am. Soc. Nephrol. 33, 2306–2319 (2022).
Halloran, P. F., Madill-Thomsen, K. S. & Reeve, J. The molecular phenotype of kidney transplants: insights from the MMDx project. Transplantation 108, 45–71 (2024).
Habibabady, Z. et al. Antibody-mediated rejection in xenotransplantation: Can it be prevented or reversed? Xenotransplantation 30, e12816 (2023).
Montgomery, R. A., Loupy, A. & Segev, D. Antibody-mediated rejection: new approaches in prevention and management. Am. J. Transplant. 18, 3–17 (2018).
Montgomery, R. A. et al. Desensitization in HLA-incompatible kidney recipients and survival. N. Engl. J. Med. 365, 318–326 (2011).
Morris, H. et al. Tracking donor-reactive T cells: evidence for clonal deletion in tolerant kidney transplant patients. Sci. Transl. Med. 7, 272ra10 (2015).
Carpenter, D. J. et al. Deceased brain dead donor liver transplantation and utilization in the United States: nighttime and weekend effects. Transplantation 103, 1392–1404 (2019).
Bera, K. D., Tabak, J. & Ploeg, R. J. No evidence of progressive proinflammatory cytokine storm in brain-dead organ donors—a time-course analysis using clinical samples. Transplantation 108, 923 (2024).
Adams, A. B. et al. Anti-C5 antibody tesidolumab reduces early antibody-mediated rejection and prolongs survival in renal xenotransplantation. Ann. Surg. 274, 473–480 (2021).
Kawai, T. et al. Xenotransplantation of a porcine kidney for end-stage kidney disease. N. Engl. J. Med. 392, 1933–1940 (2025).
Lee, L. A. et al. Specific tolerance across a discordant xenogeneic transplantation barrier. Proc. Natl Acad. Sci. USA 91, 10864–10867 (1994).
Zhao, Y. et al. Highly disparate xenogeneic skin graft tolerance induction by fetal pig thymus in thymectomized mice: conditioning requirements and the role of coimplantation of fetal pig liver. Transplantation 72, 1608–1615 (2001).
Nikolic, B. et al. Normal development in porcine thymus grafts and specific tolerance of human T cells to porcine donor MHC. J. Immunol. 162, 3402–3407 (1999).
Barth, R. N. et al. Xenogeneic thymokidney and thymic tissue transplantation in a pig-to-baboon model: I. Evidence for pig-specific T-cell unresponsiveness. Transplantation 75, 1615–1624 (2003).
Yamada, K. et al. Marked prolongation of porcine renal xenograft survival in baboons through the use of α1,3-galactosyltransferase gene-knockout donors and the cotransplantation of vascularized thymic tissue. Nat. Med. 11, 32–34 (2005).
Yamamoto, S. et al. Vascularized thymic lobe transplantation in a pig-to-baboon model: a novel strategy for xenogeneic tolerance induction and T-cell reconstitution. Transplantation 80, 1783–1790 (2005).
Yamada, K., Ariyoshi, Y., Pomposelli, T. & Sekijima, M. in Xenotransplantation, Vol. 2110 (ed. Costa, C.) 151–171 (Springer, 2020).
Judd, E. et al. Physiologic homeostasis after pig-to-human kidney xenotransplantation. Kidney Int. 105, 971–979 (2024).
Iwase, H., Klein, E. C. & Cooper, D. K. Physiologic aspects of pig kidney transplantation in nonhuman primates. Comp. Med. 68, 332–340 (2018).
Tatapudi, V. S. & Griesemer, A. D. Physiologic considerations of pig-to-human kidney xenotransplantation. Curr. Opin. Nephrol. Hypertens. 32, 193–198 (2023).
Hansen-Estruch, C. et al. Renin–angiotensin–aldosterone system function in the pig-to-baboon kidney xenotransplantation model. Am. J. Transplant. 23, 353–365 (2023).
Lucander, A. C. K., Judd, E. & Cooper, D. K. C. What is the clinical relevance of deviant serum calcium and phosphate levels after pig-to-primate kidney xenotransplantation?. Xenotransplantation 29, e12785 (2022).
Firl, D. J. & Markmann, J. F. Measuring success in pig to non-human-primate renal xenotransplantation: Systematic review and comparative outcomes analysis of 1051 life-sustaining NHP renal allo- and xeno-transplants. Am. J. Transplant. 22, 1527–1536 (2022).
Trachtman, H. et al. Natural antibody and complement activation characterize patients with idiopathic nephrotic syndrome. Am. J. Physiol. 321, F505–F516 (2021).
Anand, R. P. et al. Design and testing of a humanized porcine donor for xenotransplantation. Nature 622, 393–401 (2023).
Yamamoto, T. et al. Old World monkeys are less than ideal transplantation models for testing pig organs lacking three carbohydrate antigens (triple-knockout). Sci. Rep. 10, 9771 (2020).
Granata, A. et al. Performing an ultrasound-guided percutaneous needle kidney biopsy: an up-to-date procedural review. Diagnostics 11, 2186 (2021).
Rosales, I. A. & Colvin, R. B. The pathology of solid organ xenotransplantation. Curr. Opin. Organ Transplant. 24, 535–542 (2019).
Loupy, A. & Lefaucheur, C. Antibody-mediated rejection of solid-organ allografts. N. Engl. J. Med. 379, 1150–1160 (2018).
UniProt Consortium UniProt: the universal protein knowledgebase in 2021. Nucleic Acids Res. 49, D480–D489 (2021).
Stelzer, G. et al. The GeneCards suite: from gene data mining to disease genome sequence analyses. Curr. Protoc. Bioinformatics 54, 1.30.1–1.30.33 (2016).
Obradovic, A., Shen, Y., Sykes, M. & Fu, J. Integrated analysis toolset for defining and tracking alloreactive T-cell clones after human solid organ and hematopoietic stem cell transplantation. Softw. Impacts 10, 100142 (2021).
Wilson, D. M., Bergert, J. H., Larson, T. S. & Liedtke, R. R. GFR determined by nonradiolabeled iothalamate using capillary electrophoresis. Am. J. Kidney Dis. 30, 646–652 (1997).
Mehta, S. A., Saharia, K. K., Nellore, A., Blumberg, E. A. & Fishman, J. A. Infection and clinical xenotransplantation: Guidance from the Infectious Disease Community of Practice of the American Society of Transplantation. Am. J. Transplant. 23, 309–315 (2023).
Montgomery, R. et al. Datasets from physiology and immunology of pig-to-human decedent kidney xenotransplant. Zenodo https://doi.org/10.5281/zenodo.17450744 (2025).
Acknowledgements
We sincerely thank the family of our decedent for their donation to science. We also thank M. Rothblatt, CEO of United Therapeutics Corporation, PBC, for funding support. For significant contributions towards the performance of this study we thank C. Dahn, E. Fitzgerald, J. De Biasio, N. Mammadova, M. Nunnally, L. Angel, H. Neumann, F. Zervou, N. Narula, A. Arbini, M. Maloney, R. Keller, H. Chandarana, R. Robalino, D. Bamira, K. Abbinante, K. Allen, M. Grovenburg, G. Boulton, J. McBride, A. Eutsay, B. Sullivan, C. Deterville, C. Hickson, S. Bennett, G. Eickel, K. Luo, A. Eutsay, M. McBridge, J. Ciolko, E. Duggan, L. Chiriboga, S. Mendoza, J. Osea, E. Gallego, Z. Zayas, M. Nally, S. Wu, M. Carolan, K. Frittola, J. Petersen, J. Morales, T. Easter, M. Sun, J. Klapholz, K. Sangwon, V. Galimberti, A. Spindler, P. Kannabran, D. Maas, S. Viscusi, D. Martinez-Krams, J. Erickson, A. Korenek, V. Li, E. Grin, B. Yang, D. Wolbrom, J. Beagle, A. Dandro, T. K. Adams, L. Sorrells, K. Tokoro and T. Katsarou (both supported by NCI NIH EDRN U01 CA214195), P. Morgan for the gift of the monoclonal B7 mouse anti-human C5b9 neo-epitope, the Boeke laboratory team, NYU Langone Health Nursing Leadership, NYU Transplant Research Team, and the NYU Langone Health Center for Biospecimen Research and Development (CBRD), Histology and Immunohistochemistry Laboratory (RRID:SCR_018304), A. Liang, C. Petzold and J. Sall at NYU Microscopy Laboratory, supported in part by the Laura and Isaac Perlmutter Cancer Center Support Grant (NIH/NCI P30CA016087), the Skolnik laboratory team, the Goldfarb laboratory team, the Sykes laboratory team, the CUIMC Human Immune Monitoring Core, the CCTI Flow Cytometry Core (supported in part by the Office of the Director, NIH awards S10RR027050 and S10OD020056), NYU Surgical Intensive Care Unit Advanced Practice Providers, NYU Surgical Intensive Care Unit Nursing Staff, NYU Grossman School of Medicine’s Research on Decedent Oversight Committee, NYU Langone Donor Care Unit, LiveOn NY, Paris Institute for Transplant and Organ Regeneration (PITOR), and Apellis Pharmaceuticals. We are also appreciative of B. Parent for their contributions.
Author information
Authors and Affiliations
Contributions
Concept or study design: R.A.M., J.M.S., F.F., N.S., J.I.K., K.K., B.V., V.S.T., A.M., E.Y.S., I.S.J., I.A., T.E., E.P.W., V.G., E.M., F.M., A. Giarraputo, I.B., P.B., K.B., S.H.W., W.Z., E.S., R.D., N.L., A.D., A.L.F.-K., L.B., D.A., M.L., D.S., N.A., D.S.G., V.C., T.H., S.A.M., R.S.H., H.I.P., M.W., J.D.B., B.K., M.M., P.M.S., A.L., A. Griesemer and M.S. Acquisition of data: R.A.M., J.M.S., F.F., N.S., J.I.K., K.K., B.V., V.S.T., A.M., E.Y.S., I.S.J., I.A., T.E., S.B., E.P.W., V.G., E.M., F.M., A. Giarraputo, I.B., P.B., K.B., Y.S.S., C.B.M., S.H.W., W.Z., L.K., E.S., C.G., R.D., N.L., A.D., A.L.F.-K., L.B., D.A., M.L., D.S., N.A., D.S.G., V.C., T.H., S.A.M., R.S.H., H.I.P., M.W., J.D.B., B.K., M.M., P.M.S., A.L., A. Griesemer and M.S. Analysis: R.A.M., J.M.S., F.F., N.S., J.I.K., K.K., B.V., V.S.T., A.M., E.Y.S., I.S.J., I.A., T.E., S.B., E.P.W., V.G., E.M., F.M., A. Giarraputo, I.B., P.B., A.S., K.B., Y.S.S., C.B.M., S.H.W., W.Z., L.K., E.S., C.G., A.D., A.L.F.-K., L.B., D.A., M.L., N.A., D.S.G., V.C., T.H., S.A.M., R.S.H., H.I.P., M.W., J.D.B., B.K., M.M., P.M.S., A.L., A. Griesemer and M.S. Interpretation of data: R.A.M., J.M.S., F.F., N.S., J.I.K., K.K., B.V., V.S.T., A.M., E.Y.S., I.S.J., I.A., T.E., S.B., E.P.W., V.G., E.M., F.M., A. Giarraputo, I.B., P.B., A.S., K.B., Y.S.S., S.H.W., W.Z., L.K., E.S., C.G., A.D., A.L.F.-K., L.B., D.A., M.L., N.A., D.S.G., V.C., T.H., S.A.M., R.S.H., H.I.P., M.W., J.D.B., B.K., M.M., P.M.S., A.L., A. Griesemer and M.S. Drafting the work or revising it critically for important intellectual content: R.A.M., J.M.S., F.F., N.S., J.I.K., K.K., B.V., V.S.T., A.M., E.Y.S., I.S.J., I.A., T.E., V.G., E.M., F.M., A. Giarraputo, I.B., P.B., K.B., S.H.W., W.Z., E.S., S.A.M., M.W., J.D.B., B.K., M.M., A.L., A. Griesemer and M.S.
Corresponding authors
Ethics declarations
Competing interests
J.B. is a founder and director of CDI Labs Inc., a founder of and consultant to Opentrons LabWorks/Neochromosome Inc., and serves or served on the scientific advisory board of CZ Biohub New York LLC, Logomix Inc., Modern Meadow Inc., Rome Therapeutics Inc., Tessera Therapeutics Inc. and the Wyss Institute. R.A.M. has received research funds from Lung Biotechnology, a wholly owned subsidiary of United Therapeutics Corporation, PBC and ChoironeX. R.A.M. has served on the advisory boards for eGenesis and Recombinetics. M.S. has received research funds from Lung Biotechnology and from ChoironeX,
Peer review
Peer review information
Nature thanks Douglas Hanto, Muhammad Mohiuddin, Paige Porrett and the other, anonymous, reviewer(s) for their contribution to the peer review of this work.
Additional information
Publisher’s note Springer Nature remains neutral with regard to jurisdictional claims in published maps and institutional affiliations.
Extended data figures and tables
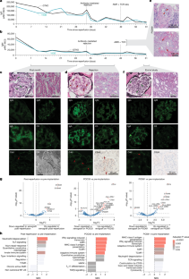
Extended Data Fig. 1 Thymus xenograft histopathology.
(A) Hematoxylin and eosin (H&E) stain of the subcapsular thymus of the non-implanted xenokidney. The porcine thymic autograft (red arrow) is demonstrated under the renal capsule, adjacent to renal tissue (green arrow), at 10x magnification. At 40x magnification, thymocytes are evident. (B) H&E stain of a similar region of the explanted xenokidney on post-operative day 61. Nearby renal tissue is demonstrated (green arrow), however, the thymograft has mostly involuted, although several regions with visible thymocytes are evident (red arrow and right panel).
Extended Data Fig. 2 Crossmatch and Xenokidney renal function.
(A) Complement-dependent cytotoxic crossmatch (CDCXM) was performed on GTKO porcine aortic endothelial cells (pAEC) using pre-transplant serum. Greater than 20% cytotoxicity was considered a positive. (B) Xenograft 24-h urine output (UOP) was monitored throughout the study. UOP initially exceeded 20 L before rapidly decreasing to physiological levels. (C) Estimated glomerular filtration rate (eGFR) was calculated according to the 2021 CKD-EPI equation. Serum cystatin C and blood urea nitrogen (BUN) were measured using a routine clinical assay. eGFR of the single xenokidney was higher than typical for a human kidney, supporting an eGFR of >100 mL/min/1.73m2 by post-operative day (POD) 1 and throughout the end of the study. The antibody-mediated rejection period starting on POD 33 was marked by a slight decline in eGFR (corresponding with a rise in serum creatinine observed at the same time; Fig. 1c), rise in serum cystatin C concentration, and rise in BUN. Towards the end of the study, after AMR treatment, eGFR rose above the quantifiable range on our clinical assay, and serum cystatin C and BUN concentrations declined to baseline. Flow cytometric crossmatch (FCXM) was performed using decedent recipient serum samples on source-specific GTKO pAEC and peripheral blood mononuclear cells (PBMCs) for IgG antibodies (D) and IgM antibodies (E) using a 1:4 dilution. A known positive control serum was used for quality control. The negative control contained all reagents without human serum. Results are presented as the median channel shift (MCS) from the median fluorescence intensity of the negative control. For both IgG and IgM, MCS was 40 to 100-fold greater against pAECs than PBMCs.
Extended Data Fig. 3 Clinical xenograft histopathology.
Xenograft biopsies were obtained post-reperfusion and on post-operative days (POD) 10, 14, 21, 28, 33, 45, 49, 56, and 61. The first two columns display hematoxylin and eosin-stained biopsy sections illustrating the glomerular and tubulointerstitial (TI) compartments. Images were captured at 20x magnification. Additionally, deposition of IgG, IgM, IgA, C1q, C3, and C4d was assessed by immunofluorescence on biopsy timepoints with adequate tissue. All immunofluorescence images display glomeruli, except the C4d column, which displays the TI. (Supplementary Table S2).
Extended Data Fig. 4 Additional xenograft histopathology with electron microscopy.
(A) Hematoxylin and eosin-stained representative glomeruli (row A) and peritubular capillaries (row B) are shown. Immunohistochemistry fields representative of CD15 (row C), CD68 (row D), CD3 (row E), CD20 (row F), and von Willebrand factor (vWF) (rows G) stains are shown. Shown in all rows are wild-type non-transplanted kidney (column 1), xenograft before implantation (column 2), xenograft at post-operative day (POD) 10 (column 3), xenograft at POD33 (column 4), xenograft at POD45 (column 5), xenograft at POD49 (column 6), and xenograft at POD61 (column 7). (B) Electron microscopy was performed on xenograft biopsy sections collected post-reperfusion and on post-operative days (POD) 10, 14, 28, 33, 49, 56, and 61. The images highlight the intact podocyte foot processes at the glomerular basement membrane interface, normal thickness basement membranes, and no electron dense immune complex deposits (Supplementary Table S2).
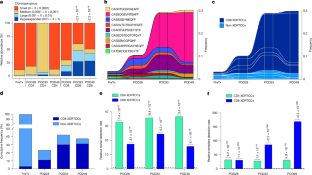
Extended Data Fig. 5 Expansion of CD4 XDRTCCs following transplant and convergence of XDRTCC TCR nucleotide sequences to shared amino acid sequences post-transplant.
(A) Cumulative frequency of CD4 XDRTCCs and non-XDRTCCs at each timepoint. Pre-transplant frequencies were determined by normalizing the frequency of individual CD4 clones within the CD3+ pre-transplant population to the proportion of CD4+ cells within the CD3+ gate as determined by flow cytometry (Extended Data Fig. 8g). (B) Average number of nucleotide sequences encoding each unique amino acid sequence (nucleotide-per-aa) for XDRTCCs and non-XDRTCCs found in the pre-transplant and post-transplant peripheral blood. “Remainder” indicates clones that were identifiable as neither XDRTCCs nor non-XDRTCCs post-transplant. Statistical analysis was done using a two-sided Fisher’s exact test.
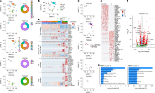
Extended Data Fig. 6 Identifying Pig and Human cells across samples and single-cell transcriptomic studies.
(A) The number of pig and human transcripts per cell is shown for the leukocyte samples isolated from kidney biopsies and the POD14 lymphocele, with the majority of cells containing primarily pig (y axis) or human cells (x axis) only. (B) Sequencing data were run in CellRanger using a human only reference generating the UMAP shown. (C) Pig cells (along y axis) and their associated barcodes in panel A were identified and removed from the UMAP in panel B, resulting in the UMAP shown, containing only human cells. Cluster 5 was composed entirely of pig cells and removed in the final human UMAP. Clusters were renumbered as shown in Fig. 4a after removal of this pig cell cluster. The following panels have the pig cluster removed. (D) Proportion of each cell type at different PODs, defined as indicated in the following sentences. T cell: CD3E+ and (TRBC1+ or TRDC+). NK cell: CD3−, NCR1+ and (FCGR3A+ or NCAM1+). APC: CD3−, NCR1, (CD14+ or CD11b+ or CD11c+), and (CD80+ or CD86+ or HLA-DRB1+). B cell: IgHM+ and (CXCR5+ or CD74+). (E) Frequency of each population per cluster. (F) T and NK cells in POD 33 kidney biopsy express activation and effector cell markers, including CD69, ICOS, IFNG, GATA3, CCL4, CCL5, TNF, STAT4, TBX21. These results implicate T and NK cell effectors in the AMR diagnosed on POD 33. (G) Antigen presenting cells (APCs) detected almost exclusively on POD 33 are in cluster 4 and express CD68, SIRPA, MRC1, and FCGR3A as well as ITGAX, FLT3, and TLR4. Additional activated APC markers in this cluster are shown in Fig. 4b, c.
Extended Data Fig. 7 XDRTCCs from the direct or indirect pathway are detected across samples over time and some exhibit Tfh phenotype.
(A). XDRTCC phenotypes are shown across samples. Phenotypes are determined by SingleR reference-based labeling using MonacoImmuneData. “CD4 helper” combines CD4 subsets Th1, Th2, and Th17. Representative CD8 clonotypes found across samples and their changes in phenotypes between the POD14L and POD33K samples are shown. One cell labeled “CD4 helper” was omitted for clarity. (B,C). XDRTCCs detected in the POD14L (clusters 0, 1, 6) and POD33 kidney biopsy (cluster 3) are primarily CD8 T cells from the direct pathway. (D). XDRTCCs with the indicated TCRB CDR3 sequences were detected in both the perinephric lymphocele at POD14 and within the kidney biopsy at POD33. (E). Cells in clusters 0 and 1 expressed CXCR5, CD154, and ICOS, consistent with a Tfh phenotype. One XDRTCC was identified among these Tfh.
Extended Data Fig. 8 Mixed lymphocyte reaction (MLR) results at post-transplant time points and evidence for recipient thymopoiesis in the explanted thymokidney.
(A) Percentages of donor-reactive CD4+ and CD8+ T cells in FCM CFSE dye dilution MLR assays performed at POD28 and POD49. Pig-specific responses declined between POD28 and 49 (mean of frequency ± SD is shown for two independent experiments) and was lower than responses to third party allogeneic human stimulators at the same time points. (B) FCM plots showing CFSE dilution of responding recipient T cells at POD49 vs donor pig. CD4+ T cells were identified as CD8— and γδ— T cells. (C) Anti human CD45 antibody specificity control using pig thymocytes. (D) FCM plots for human CD45 FMO and (E) CD45-stained tube (n = 499,000 cells). (F) Cell suspension from explanted thymokidney tissue stained for various markers. In Tube 1, thymocytes were gated on (i) live cells and (ii) human CD45+ cells. From (iii), which comprised 0.48% (n = 33 cells), we analyzed CD4 vs CD8 (iv), revealing 18.2% (n = 6 cells) double-negative (DN), 30.3% (n = 10 cells) double-positive (DP), 33.3% (n = 11 cells) single-positive CD4 (SPCD4), and 18.2% (n = 6 cells) single-positive CD8 (SPCD8) cells. The DN population was further gated and expression of CD34 (0%) (v), CD38 (83.3%, n = 5 cells) (vi) and CD1a (0%) (vii) is shown. The presence of these markers is consistent with the presence of early DN thymocyte populations and the presence of DP cells is consistent with active thymopoiesis. In Tube 2, we gated on thymocytes (i), live cells (ii), and human CD45+ and pig CD3- cells (0.21%, n = 298 cells). (G) FCM analysis of pre-transplant decedent PBMCs to demonstrate percentages of CD4+ and CD8+ cells, which comprised 74% and 20.0% of CD3+ cells, respectively. Gates used for adjacent plots are shown in red polygons.
Extended Data Fig. 9 Additional xenograft physiology data and ELISA testing of EPO and renin.
(A) Serum electrolyte levels for sodium, potassium, and magnesium, and repletion timings and doses for potassium and magnesium are shown. Serum electrolytes remained generally stable, with occasional repletion needed for potassium and magnesium. The median serum sodium was 141 mmol/L (IQR 137–142 mmol/L), the median serum potassium was 4.0 mmol/L (IQR 3.7–4.4 mmol/L), and the median serum magnesium was 1.9 mg/dL (IQR 1.7–2.1 mg/dL). (B) Hourly urine output (UOP), plasma arginine vasopressin (AVP) levels, serum sodium, and urine osmolality (Usom) were routinely monitored to evaluate xenograft water handling, alongside the corresponding vasopressin infusion rate outlined below. After an initial period of polyuria, UOP normalized within the first three days with urine concentration >600 mOsm/kg displayed within the first week post-transplant in the setting of ongoing exogenous vasopressin infusion. (C) Median plasma renin activity (PRA) and serum aldosterone levels remained low following bilateral nephrectomy and xenograft reperfusion, measuring on average 0.1 ng/mL/hr and <3.0 ng/dL, respectively. (D) Adrenocorticotrophic hormone stimulation test using cosyntropin IV 0.25 mg was performed. Plasma cortisol levels were measured at baseline, 30 min post injection, and 60 min post injection. Rise in cortisol after adrenal stimulation by cosyntropin demonstrated intact adrenal function in the decedent. (E) Results of the porcine EPO ELISA assay, with a lower limit of quantification (LLOQ) of 1 mIU/mL. Decedent serum samples tested for porcine EPO on POD 4 and POD 11 were undetectable. (F) Results of the porcine renin ELISA assay, with a LLOQ of 62.5 pg/mL. Decedent serum samples tested for porcine renin on POD 10 and 21 were below the LLOQ at 3.3 pg/mL and 0.7 pg/mL, respectively, so results should be considered below the reliable detection threshold. Porcine serum sample tested for porcine renin as a control was 207.8 pg/mL.
Extended Data Fig. 10 Vancomycin pharmacokinetics and markers of infection.
(A) Vancomycin trough levels were measured to assess the need to modify dosing based on improving creatinine clearance. The median vancomycin trough level was therapeutic at 12.75 μg/mL. (B) White blood cell (WBC) and platelet counts are displayed over the course of the study. The median WBC and platelet counts following reperfusion were 6.8 × 10³/μL (IQR 5–8.2 × 10³/μL) and 124 × 10³/μL (IQR 94–174.9 × 10³/μL), respectively, throughout the duration of xenograft perfusion up to day 61.
Extended Data Fig. 11 Zoonosis source animal screening and decedent viral monitoring.
A. Summary of results of real-time PCR testing for viruses of known interest for the source animal and the decedent recipient. This panel, surveilling ten porcine viruses, revealed positive results for PERV-ABC DNA and RNA in all donor tissue samples and PBMCs, and some recipient samples, as expected. All remaining viral targets were not detected in any samples. An equivocal PERV-ABC result (cycle threshold [Ct] values, 37 and 40) was obtained from recipient PBMC RNA in the post-reperfusion sample; all remaining recipient PBMCs and tissues were negative indicating a lack of active viral replication. B. Comparison of Ct values from real-time PCR testing for PERV-ABC DNA and porcine mitochondrial DNA (pcytb). Where a target analyte was not detected, a Ct value of 50 is applied to assist with visualization of the data. Using Ct values as an indirect measure of titer, the detection of PERV-ABC DNA was strongly correlated with pcytb DNA (R2 = 0.9949) in porcine origin samples. In recipient PBMCs and tissues where PERV-ABC DNA was detected, pcytb was also detected, although the correlation was weaker (R2 = 0.6464 and R2 = 0.6983, respectively). Unsupported results were obtained in the thymus (PERV-ABC Ct value, 33.6; pcytb, not detected) and POD 14 PBMCs (PERV-ABC, not detected; pcytb Ct value, 34.0) where respective analytes were detected at low titers. Human (hrpp30) and pig (prpp30) housekeeping assays were used to confirm adequate nucleic acid purification. C. Simultaneous detection of human and porcine mitochondrial DNA (pctyb) using a multiplexed qPCR assay. Copy numbers for porcine mitochondrial DNA (solid black) are plotted on the negative x-axis for clarity. Porcine PBMCs were cryopreserved using human serum, which likely explains the detection of human mitochondrial DNA signal.
Supplementary information
Supplementary Information (download PDF )
This file contains Supplementary Data and Supplementary Tables 1–10.
Rights and permissions
Springer Nature or its licensor (e.g. a society or other partner) holds exclusive rights to this article under a publishing agreement with the author(s) or other rightsholder(s); author self-archiving of the accepted manuscript version of this article is solely governed by the terms of such publishing agreement and applicable law.
About this article
Cite this article
Montgomery, R.A., Stern, J.M., Fathi, F. et al. Physiology and immunology of a pig-to-human decedent kidney xenotransplant. Nature 650, 218–229 (2026). https://doi.org/10.1038/s41586-025-09847-6
Received:
Accepted:
Published:
Version of record:
Issue date:
DOI: https://doi.org/10.1038/s41586-025-09847-6
This article is cited by
-
On the horizon in biomedical engineering
Nature Biomedical Engineering (2026)
-
Long-term results of pig-to-human decedent thymokidney xenotransplantation
Nature Reviews Nephrology (2026)
-
Multi-omics analysis of a pig-to-human decedent kidney xenotransplant
Nature (2026)
-
Pig-organ transplants are often rejected — researchers find a way to stop it
Nature (2025)


