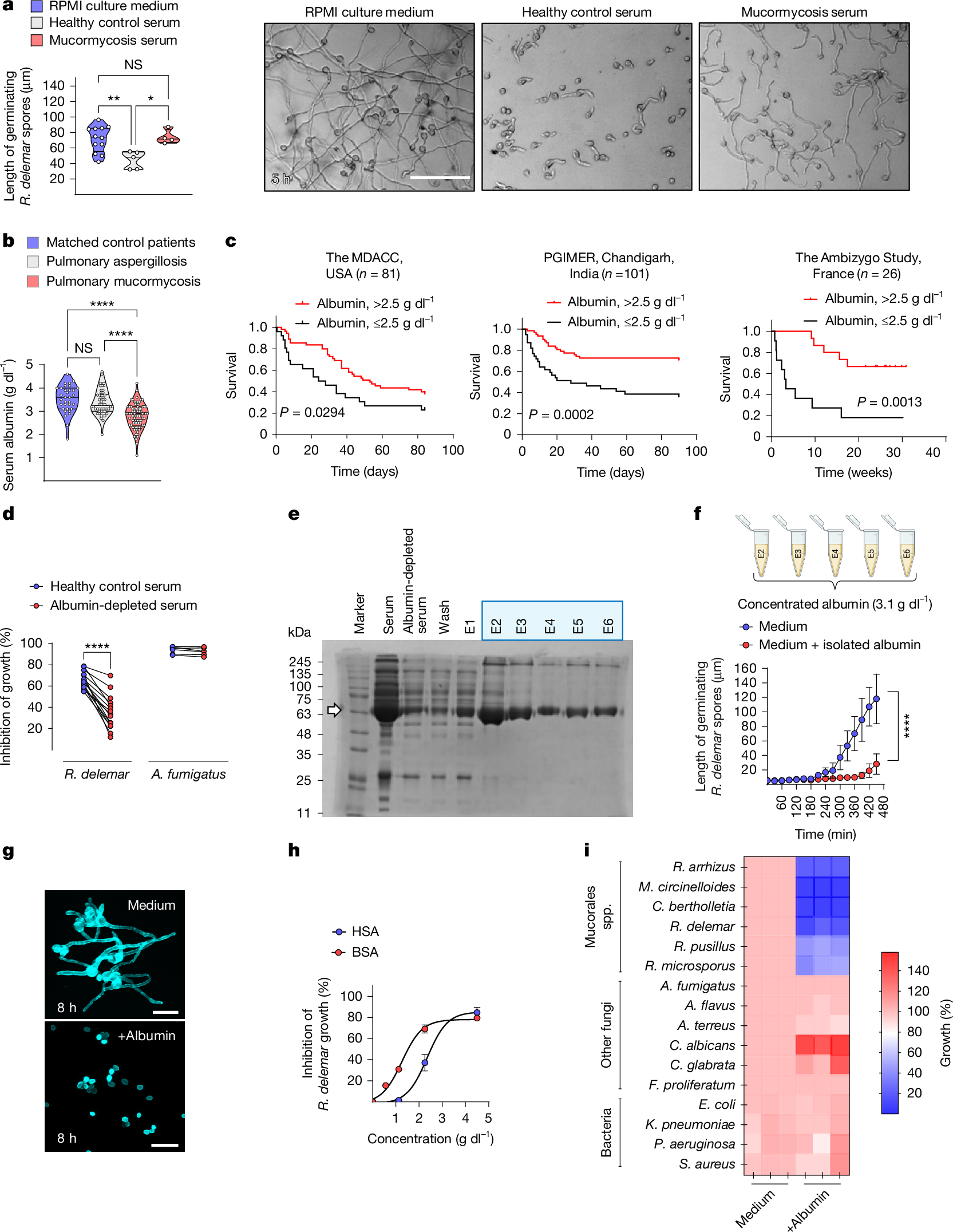
Fig. 1: Selective antifungal activity of albumin against Mucorales.
From: Albumin orchestrates a natural host defence mechanism against mucormycosis

a, The length of germinating R. delemar spores cultured for 5 h in RPMI medium (n = 12), serum from healthy individuals (n = 5) or serum from patients with mucormycosis before initiation of antifungals (n = 4). Statistical analysis was performed using one-way analysis of variance (ANOVA) with Tukey’s post hoc test; *P = 0.0213, **P = 0.0079. Representative images are shown. Scale bar, 100 µm. b, Serum albumin concentrations at diagnosis in contemporaneously matched controls (n = 33), patients with pulmonary aspergillosis (n = 50) and patients with mucormycosis (n = 81). Statistical analysis was performed using one-way ANOVA with Tukey’s post hoc test; NS, not significant (P = 0.466). c, Kaplan–Meier survival curves for patients with mucormycosis presenting with severe hypoalbuminaemia (≤2.5 g dl−1) compared with all other mucormycosis cases from independent clinical cohorts in the USA (n = 81), India (n = 101) and France (n = 26). Survival differences were assessed using the log-rank (Mantel–Cox) test. MDACC, MD Anderson Cancer Center. d, The effect of albumin depletion from human serum of healthy donors on the growth of R. delemar (n = 15) and A. fumigatus (n = 6). Statistical analysis was performed using two-sided Wilcoxon matched-pairs signed-rank test; NS, P = 0.156. e, Coomassie blue staining of intact human serum, albumin-depleted serum and albumin-enriched eluates. Representative of three independent experiments. f, Germ-tube elongation of R. delemar spores cultured in medium with or without purified HSA, quantified by time-lapse microscopy. n = 50–200 spores per timepoint; two independent experiments, performed in triplicate. Data are mean ± s.d. Statistical analysis was performed using two-way ANOVA with Sidak’s multiple-comparisons test. g, Representative images of Calcofluor White (CFW)-stained R. delemar spores after 8 h of culture in medium with or without HSA. Scale bars, 50 µm. h, Inhibition of R. delemar growth by increasing concentrations of HSA or BSA. n = 4 independent experiments performed in triplicate. Data are mean ± s.d. i, Quantification of the growth of different Mucorales species and other pathogens cultured in medium with or without HSA. Representative of three independent experiments in triplicate. Full scientific names are given in the Methods. ****P < 0.0001 (b,d,f). The diagram in f was created using BioRender.