Extended Data Fig. 5: Active uptake of non-oxidized FFAs by Mucorales.
From: Albumin orchestrates a natural host defence mechanism against mucormycosis

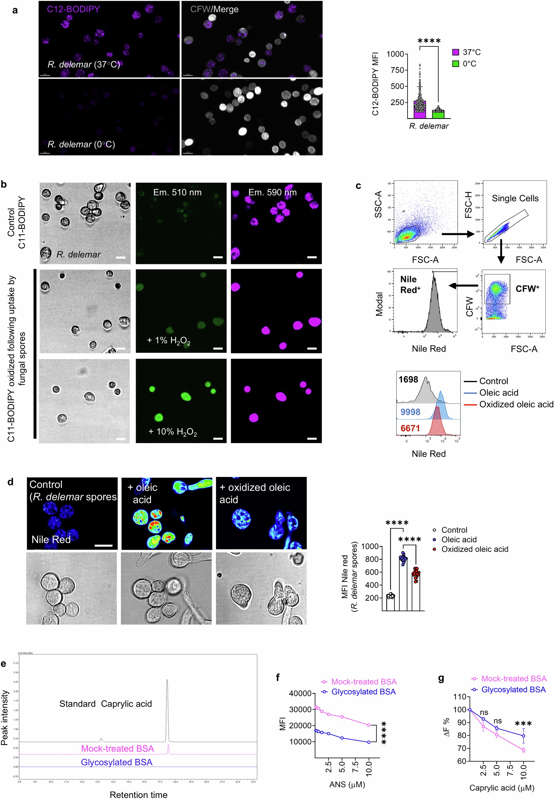
a, Representative fluorescence images and cumulative C12-BODIPY MFI of CFW-labelled R. delemar spores at 37 °C or 0 °C (n = 316–334 spores, 3 independent experiments). Data are mean ± s.d. ****p < 0.0001, Mann–Whitney test. b, Fluorescence of R. delemar spores cultured with C11-BODIPY ± 0%, 1%, or 10% H2O2 (3 independent experiments). Scale bar, 10 µm. c–d, Nile Red staining of spores in medium ± oleic acid or oxidized OA. Representative images and cumulative MFI (n = 25–20 optical fields, 3 experiments). Data are mean ± s.d. ****p < 0.0001, one-way ANOVA with Tukey’s test. e–g, GC-MS, ANS binding, and fluorescence quenching of caprylic acid on glycosylated/non-glycosylated BSA (n = 3 independent experiments). Data are mean ± s.d. **p-values as indicated.