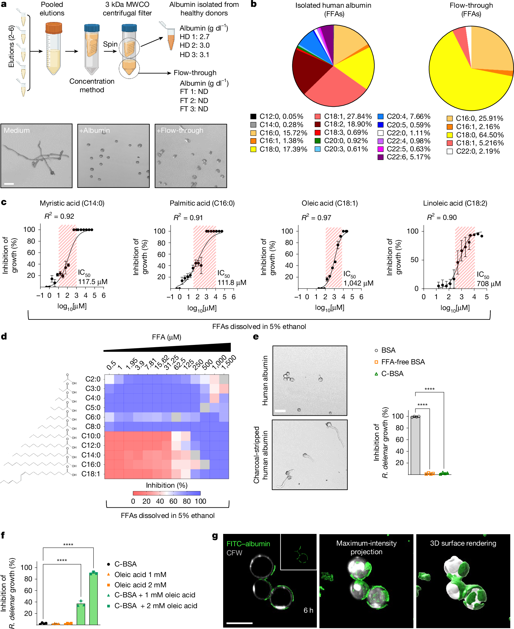
Fig. 2: Physiological FFAs mediate the antifungal activity of albumin against Mucorales.
From: Albumin orchestrates a natural host defence mechanism against mucormycosis

a, Schematic of the experimental workflow for generating flow-through and isolating albumin from human serum using a 3 kDa molecular weight cut-off (MWCO) centrifugal filter (top). Bottom, representative bright-field images from three independent experiments showing R. delemar spores cultured for 5 h in minimal medium alone or in medium supplemented with isolated HSA or albumin flow-through. FT, flow-through; HD, healthy donor; ND, not detectable. Scale bar, 50 µm. b, Lipidomic profiling of FFAs in isolated HSA and corresponding flow-through obtained as in a. c, Antifungal activity of the major serum FFAs against R. delemar. The red-striped areas indicate physiological serum concentrations of each FFA. Data are mean ± s.d., representative of n = 3 independent experiments. IC50, half-maximum inhibitory concentration. d, The dose-dependent inhibitory effect of short-, medium- and long-chain FFAs on R. delemar growth. e, Representative images of R. delemar spores cultured for 5 h in medium supplemented with isolated HSA or charcoal-stripped albumin (left). Scale bar, 50 µm. Right, quantification of R. delemar growth inhibition by BSA, FFA-free BSA or charcoal-stripped BSA. n = 4 independent experiments, performed in triplicate. Data are mean ± s.d. Statistical analysis was performed using one-way ANOVA with Tukey’s multiple-comparison test; NS, P = 0.574. f, The inhibitory effects of charcoal-stripped BSA, OA or charcoal-stripped BSA reconstituted with OA on R. delemar growth. Data are a representative example of n = 3 independent experiments, shown as the mean ± s.d., performed in triplicate. Statistical analysis was performed using one-way ANOVA with Tukey’s multiple-comparison test. g, Representative fluorescence microscopy images from three independent experiments showing CFW-labelled R. delemar spores cultured for 6 h in the presence of FITC-labelled albumin, performed in duplicate. Scale bar, 10 µm. ****P < 0.0001 (e,f). The diagram in a was created using BioRender.