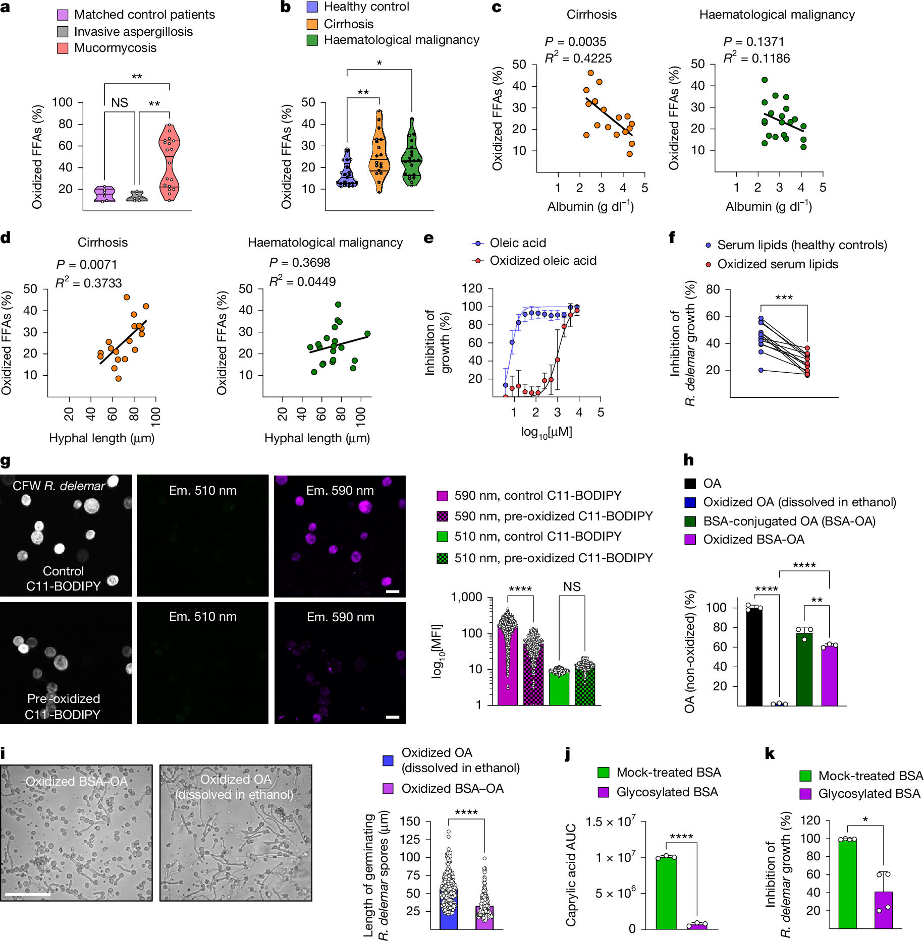
Fig. 3: Albumin protects FFAs from oxidation and preserves their antifungal activity against Mucorales.
From: Albumin orchestrates a natural host defence mechanism against mucormycosis

a, The relative concentrations of oxidized FFAs in sera from matched control patients (n = 6), patients with invasive aspergillosis (n = 6) and mucormycosis (n = 18). NS, P = 0.973; **P = 0.0061, **P = 0.0031. b, The relative concentrations of oxidized FFAs in sera from healthy controls (n = 21), patients with cirrhosis (n = 18) and patients with haematological malignancies (n = 20). NS, P = 0.576; *P = 0.0402, **P = 0.0066. c,d, Correlation between oxidized serum FFAs and albumin levels (c) or antifungal activity (d) of sera from patients with cirrhosis (n = 18) and haematological malignancies (n = 20) against R. delemar. Statistical analysis was performed using two-sided linear regression. e, Inhibitory effects of increasing concentrations of OA and oxidized OA on R. delemar growth. n = 2 independent experiments performed in triplicate. Data are mean ± s.d. f, Serum lipids from healthy individuals were oxidized and tested for antifungal activity. n = 13. Statistical analysis was performed using the two-sided Wilcoxon matched-pairs signed-rank test; ***P = 0.0002. g, CFW-labelled R. delemar spores cultured for 3 h with control or pre-oxidized C11-BODIPY (left). Scale bars, 8 µm. Right, quantification of C11-BODIPY mean fluorescence intensity (MFI) at 510 nm and 590 nm (n = 269–979 spores, three experiments). NS, P = 0.769. Em., emission. h, GC–MS analysis of non-oxidized OA in OA and BSA-conjugated OA before and after microwave oxidation. n = 3, triplicates. **P = 0.0041. i, R. delemar spores cultured for 5 h with oxidized OA or oxidized BSA–OA. Scale bar, 100 µm. Quantification of germling length is shown. n = 202–237 spores, three experiments. Statistical analysis was performed using two-sided Mann–Whitney U-tests. j, Area under the curve (AUC) quantification of caprylic acid in mock-treated and glycosylated BSA. n = 3, triplicates. Statistical analysis was performed using two-sided unpaired t-tests. k, The inhibitory effects of mock-treated and glycosylated BSA on R. delemar growth (n = 4, triplicates). Statistical analysis was performed using two-sided Mann–Whitney U-tests; *P = 0.0286. For i–k, data are mean ± s.d. For a, b, g and i, statistical analysis was performed using one-way ANOVA with Tukey’s test. ****P < 0.0001 (g–j).