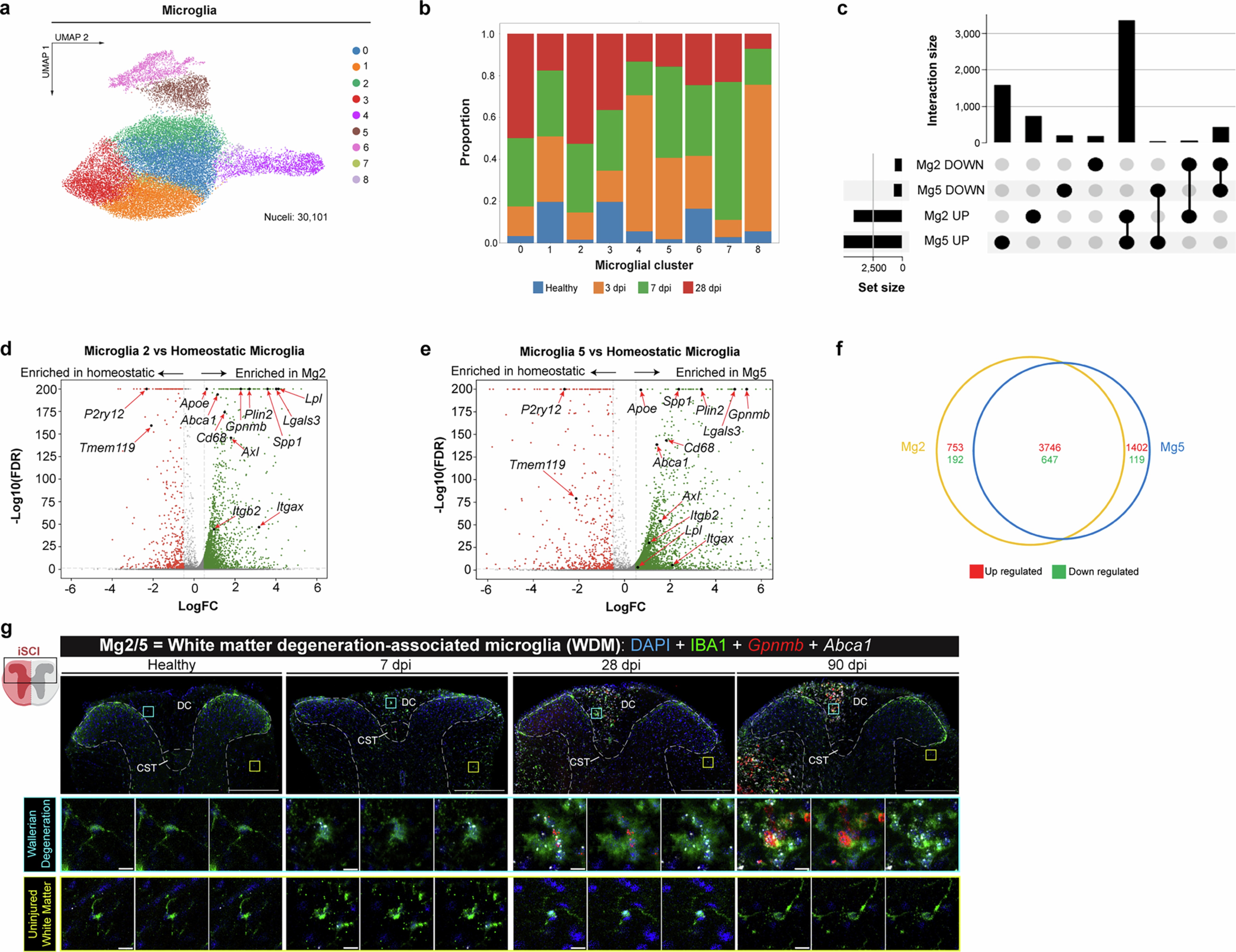
Extended Data Fig. 5: Injury-reactive microglia subtypes Mg2 and Mg5 (WDM) exhibit overlapping transcriptional profiles and are distinct from homeostatic microglia.
From: Lesion-remote astrocytes govern microglia-mediated white matter repair

a, UMAP of spinal cord microglia subtypes identified by snRNA-Seq for healthy and all post-injury time points, rostral and caudal. b, Microglia subtype proportions across healthy and iSCI groups reveals multiple injury-reactive alterations in subtype representation after iSCI. c, Upset plot of Mg2 and Mg5 microglia DEGs relative to all microglia. d, Venn diagram comparing Mg2 and Mg5 microglia DEGs relative to homeostatic microglia (Mg1/3). In addition to their shared spatial pattern, Mg2 and Mg5 microglia also exhibited largely overlapping transcriptomic identities and were combined for subsequent analyses. e, f, Volcano plots of Mg2 and Mg5 microglia DEGs relative to homeostatic microglia (Mg1/3). DEG FDR P ≤ 0.05 by Wilcoxon rank sum test with Bonferri correction for multiple corrections. DEG: differentially expressed gene. g, Expression of Mg2/5 marker genes (Gpnmb, Abca1) designate ‘WDM’ microglia that gradually assemble into multi-cellular nodules within Wallerian degenerating white matter regions of the injured spinal cord. Notably, appreciable numbers of multi-cellular microglia nodules are not apparent until after 7 dpi and increase in density thereafter. Mg2/5 microglia rostral to the iSCI lesion are restricted to Wallerian degenerating sensory tracts of the dorsal column white matter (DC), but mostly absent from the descending motor fibers of the corticospinal tract (CST), which are severed after iSCI, but do not undergo Wallerian degeneration in this region. Abbreviations: DC: dorsal column; CST: corticospinal tract. Exact P values can be found in source data. Scale bars h, low magnification: 250 µm; h inset and j: 10 µm.