Abstract
Spared regions of the damaged central nervous system undergo dynamic remodelling and exhibit a remarkable potential for therapeutic exploitation1. Lesion-remote astrocytes (LRAs), which interact with viable neurons and glia, undergo reactive transformations whose molecular and functional properties are poorly understood2. Here, using multiple transcriptional profiling methods, we investigated LRAs from spared regions of mouse spinal cord following traumatic spinal cord injury. We show that LRAs acquire a spectrum of molecularly distinct, neuroanatomically restricted reactivity states that evolve after spinal cord injury. We identify transcriptionally unique reactive LRAs in degenerating white matter that direct the specification and function of local microglia that clear lipid-rich myelin debris to promote tissue repair. Fuelling this LRA functional adaptation is the secreted matricellular protein CCN1. Loss of astrocyte-derived CCN1 results in excessive, aberrant activation of local microglia, characterized by abnormal molecular specification, impaired debris processing reflected by the intracellular accumulation of myelin and axon debris, and dysregulated lipid metabolism with distinctive attenuation in lipid droplet accumulation. Mechanistically, we find that CCN1 binds microglial SDC4 to augment lipid storage, linking this signalling axis to a vital repair-associated lipid buffering response in debris-clearing microglia. Accordingly, microglial deficits resulting from astrocyte CCN1 depletion culminate in blunted clearance of white matter debris and impaired neurological recovery from spinal cord injury. Ccn1-expressing white matter astrocytes are induced by local myelin damage and are generated in diverse demyelinating disorders in mice and humans, pointing to their fundamental, evolutionarily conserved role in white matter repair. Our findings show that context-specific cues shape regionally distinct LRA reactivity states with functional adaptations that orchestrate multicellular processes underlying neural repair and influence disease outcome.
Similar content being viewed by others
Main
Astrocytes tile the central nervous system (CNS), where they serve vital roles that uphold healthy nervous system function, including regulation of synapse development, buffering of neurotransmitters and ions, and provision of metabolic substrates3. In response to diverse CNS insults, astrocytes exhibit context-specific transformations that are collectively referred to as reactivity4,5,6,7,8,9. The characteristics of regionally and molecularly distinct reactivity states are incompletely understood. The mechanisms through which different reactivity states arise, how they evolve or resolve over time, and their consequences for local cell function and CNS disorder progression remain unknown.
Immediately adjacent to CNS lesions, border-forming astrocytes (BFAs) undergo transcriptional reprogramming and proliferation to form a neuroprotective barrier that restricts inflammation and supports axon regeneration10,11. Beyond the lesion, spared but dynamic regions of the injured CNS exhibit varying degrees of synaptic circuit remodelling and progressive cellular responses to secondary damage that have profound consequences for neural repair and recovery2,12. Throughout these cytoarchitecturally intact, but injury-reactive regions, LRAs intermingle with neurons and glia, undergo little to no proliferation, and exhibit varying degrees of cellular hypertrophy13,14. The molecular and functional properties of LRAs remain undefined, and whether regionally restricted microenvironments impose discrete astrocyte reactivity states is not understood. Therapeutically harnessing spared regions of the injured CNS will require a clearer understanding of the accompanying cellular and molecular landscape.
Here, we leveraged integrative transcriptional profiling methodologies to identify multiple spatiotemporally resolved, molecularly distinct states of LRA reactivity within the injured spinal cord. We show that LRAs exhibit a transcriptional identity that is distinct from that of BFAs and astrocytes associated with non-traumatic spinal cord insults and disorders. We used computational modelling of LRA-mediated heterotypic cell interactions, astrocyte-specific gene deletion, and multiple mouse models of acute and chronic CNS white matter degeneration to reveal and probe a previously unrecognized white matter LRA reactivity state. We show that this state (1) is induced by local myelin damage; (2) serves to govern the molecular, metabolic and functional specification of debris-clearing microglia; and (3) supports neurological recovery after injury. Our findings further suggest that CCN1 secreted by white matter LRAs may bind SDC4 on microglia to augment their lipid storage activity. Astrocyte-specific CCN1 depletion attenuates white matter debris clearance and impairs neurological recovery after spinal cord injury (SCI), linking LRA-mediated CCN1 signalling to vital repair-associated lipid buffering responses in debris-clearing microglia. These findings position LRAs as key orchestrators of multicellular neural repair processes that promote functional recovery after CNS injury.
Molecular dissection of LRAs after SCI
LRAs exhibit varying degrees of hypertrophy and intermingle with viable neurons, glia and neural circuitry throughout cytoarchitecturally intact regions of the injured CNS13 (Fig. 1a). Whether LRA reactivity evolves or resolves over time and how this form of reactivity differs from BFAs is unclear. We addressed these questions first by broadly examining injury-reactive gene expression dynamics of LRAs in a mouse model of anatomically and functionally incomplete SCI (iSCI). After iSCI, spared regions of the injured spinal cord rostral and caudal to the lesion undergo synaptic circuit reorganization that re-establishes brain–cord communication and gives rise to recovery of locomotor behaviour1,12,15 (Extended Data Fig. 1a). Concurrently, discrete spared white matter regions undergo widespread Wallerian axon degeneration, which gives rise to chronic gliosis and inflammation16. We performed bulk RNA sequencing (RNA-seq) of astrocyte-specific ribosome-associated mRNA (RiboTag) and whole-tissue mRNA from spared tissue regions rostral and caudal to the lesion epicentre at multiple post-injury time points. These time points reflect distinct phases of functionally meaningful neuroplasticity and locomotor recovery after iSCI1 (Fig. 1b and Extended Data Fig. 1a). Thus, we could investigate LRA transcriptional dynamics associated with post-traumatic neuroplasticity, inflammation and neurological recovery.
a, Comparison of BFAs and hypertrophic reactive LRAs after iSCI. b, RNA-seq of LRAs. HA, haemagglutinin. c, DEGS in bulk RNA-seq of LRAs (false discovery rate (FDR) P ≤ 0.05) at 3 (n = 5), 7 (n = 4), 14 (n = 6), and 28 (n = 6) dpi versus healthy LRAs (n = 5). Rostral and caudal data are combined. d, BFA expression of LRA DEGs across acute (3 dpi), subacute (7 and 14 dpi), and chronic (28 dpi) post-injury phases. On average, 46% of LRA DEGs are either not regulated in BFAs or are regulated in the opposite direction across these phases. e, Principal component analysis of astrocyte DEGs from SCI LRAs and BFAs, EAE, amyotrophic lateral sclerosis (ALS) and lipopolysaccharide (LPS)-reactive spinal cord astrocytes relative to healthy spinal cord astrocytes. LRAs acquire a separable reactivity state with a distinct trajectory relative to SCI and non-traumatic CNS insults. f, Schematic of combined snRNA-seq and spatial transcriptomics approach for investigating SCI-reactive LRAs and neighbouring cell types. g, Uniform manifold approximation and projection (UMAP) of cell types identified by snRNA-seq in healthy and all post-injury (all time points) spinal cord (230,570 cells). Tissue collected from uninjured thoracic (n = 5), uninjured lumbar (n = 4), 3 dpi thoracic (n = 4), 3 dpi lumbar (n = 4), 7 dpi thoracic (n = 4), 7 dpi lumbar (n = 4), 28 dpi thoracic (n = 6) and 28 dpi lumbar (n = 3) spinal cords. h, Diagram of intraspinal regions used in deconvolution of spatial transcriptomic data (n = 4 mice per time point per region). GM, grey matter; WM, white matter. i, UMAP of healthy and iSCI astrocytes, illustrating neuroanatomically restricted LRA subtypes and their distinct molecular states. Ast, astrocytes; cGM, central grey matter; dGM, dorsal grey matter; vGM, ventral grey matter. j, Spatial transcriptomic characterization of vGM3 astrocytes illustrates restricted positioning in ventral horn grey matter. k, High-magnification image of vGM3 markers Arex and Thrsp in Gfap+/Aldoc+ ventral horn grey matter astrocytes. Scale bars, 10 µm. l, Spatial transcriptomic characterization of WM4 astrocytes illustrates unilaterally restricted white matter expression. m, High-magnification image of WM4 markers shows expression of Glipr2 and Ccn1 in Gfap+/Aldoc+ white matter astrocytes. Scale bars, 10 µm. n, Heat map showing relative expression of functionally related genes across regionally restricted LRA molecular states. ECM, extracellular matrix; MHC, major histocompatibility complex. Exact P values are provided in the Source Data.
Analysis of differentially expressed genes (DEGs) uncovered large and persistent alterations in astrocyte molecular profile that progress over time following injury, many of which were significantly astrocyte enriched (Fig. 1c, Extended Data Fig. 1b–d and Supplementary Data 1). LRA DEG profiles were largely distinct from BFAs17, with an average of 46% (range: 34.4–52.2%) of LRA DEGs being either not regulated in BFA or altered in the opposite direction across acute, subacute and chronic time periods post-injury (Fig. 1d). Temporal transcriptomic profiles of LRAs and BFAs occupied discrete domains in principal component space (Fig. 1e). Further, we compared LRAs to reactive spinal cord astrocyte subtypes from across multiple divergent, non-traumatic CNS insults. DEG profiles of astrocytes from each of these conditions were heterogenous and exhibited divergent positioning in principal component space relative to LRAs (Fig. 1e and Extended Data Fig. 1b). Thus, LRAs undergo a reactive transformation in molecular phenotype that is unique relative to BFAs of the injured spinal cord and constitutes a subtype of reactivity that is distinct from that observed in spinal cord astrocytes under the context of divergent non-traumatic neurological disorders. Analysis of DEGs in LRAs revealed divergent patterns of temporal regulation and distinct functional pathway enrichment (Extended Data Fig. 1e–g). We also found that genetic deletion of astrocyte Stat3 (Stat3-cKO), a reactivity master regulator9, markedly attenuates injury-reactive LRA gene expression (Extended Data Fig. 1h and Supplementary Data 2). However, the effects of Stat3-cKO on LRA reactivity due to altered BFA function cannot be ruled out.
Together, these findings show that LRAs in spared regions of the injured spinal cord undergo a profound degree of transcriptional reprogramming that evolves over time after iSCI. The majority of injury-reactive alterations in LRA gene expression are: (1) divergent from SCI BFAs; (2) prominently distinct from other reactive subtypes observed in the spinal cord under diverse neurological insults and disorders; and (3) may be dependent on phosphorylation-dependent STAT3 signalling.
LRAs exhibit spatiotemporal heterogeneity
In contrast to BFAs, LRAs tile anatomically and functionally discrete white and grey matter domains of grossly intact spinal cord regions13. We reasoned that since transcriptional profiles of reactive astrocytes are highly context-dependent, LRAs from different neuroanatomical microenvironments of the injured cord may manifest divergent reactivity states. To test this hypothesis, we performed single-nuclei RNA-seq (snRNA-seq) and spatial transcriptomics on equivalent spared regions of the injured adult mouse spinal cord rostral and caudal to an iSCI lesion at 3, 7 and 28 days post injury (dpi) (Fig. 1f–h and Extended Data Fig. 2).
We identified 12 distinct astrocyte molecular states, the relative proportions of which varied from healthy to injured, and across post-injury time points (Fig. 1i). snRNA-seq profiles were used to deconvolve spatial transcriptomic data and map astrocyte molecular states to their native intraspinal anatomical location (Fig. 1h,i). This approach revealed that distinct snRNA-seq astrocyte subtypes mapped to discrete anatomical regions within the white matter and grey matter of the healthy and injured spinal cord (Fig. 1i–m and Extended Data Fig. 3a–i). Multiple grey matter astrocyte subtypes with unique spatiomolecular profiles along the dorsoventral axis of the spinal cord were also defined (Fig. 1i–k and Extended Data Fig. 3a–h). This separation of spinal cord astrocytes in functional neuroanatomical space paralleled marked transcriptional divergence, suggesting that region-specific alterations in LRA molecular state may differentially influence local cellular function, with consequences for neural tissue remodelling, inflammation and repair (Fig. 1n and Supplementary Data 3).
Decoding LRA reactivity states after SCI
We found multiple hypertrophic LRA reactivity states with characteristically increased expression of intermediate filament genes (Gfap and Vim) and that exhibit unique spatiotemporal profiles (Fig. 1i and Extended Data Fig. 3j). LRAs in the sensory laminae of the dorsal horn grey matter (dGM1 and dGM2) demonstrated a notable shift in molecular profile from dGM1 towards a dGM2 molecular state at 28 dpi (Fig. 1i and Extended Data Fig. 3c–g). Relative to astrocytes in the healthy dorsal horn grey matter (dGM1), the chronic dGM2 LRA reactivity state is characterized by increased expression of Glt1, Grm5 and multiple ionotropic AMPA glutamate receptor genes (Gria4, Grid1 and Grid2). dGM2 astrocytes also upregulate synaptogenic glypicans (Gpc5 and Gpc6) and genes implicated in debris and synapse phagocytosis (Megf10, Mertk and Dock1) (Fig. 1n and Supplementary Data 3). LRAs from the ventral grey matter (vGM1, vGM2 and vGM3) displayed a robust, but transient shift from vGM1 to vGM2 and vGM3 molecular state representation during acute and subacute post-injury time points (Fig. 1i–k and Extended Data Fig. 3a,h). Relative to astrocytes in the healthy ventral grey matter (vGM1), vGM2 and vGM3 LRAs dynamically upregulate metabotropic glutamate receptors Grm3 and Grm5. C1qa, C1qb, C1qc and C4b were also upregulated, consistent with potential involvement in complement-mediated post-traumatic synaptic circuit remodelling. Intra-regional reactive LRA heterogeneity is underscored by vGM2 versus vGM3 transcriptional differences. For example, LRAs acquiring a vGM2 reactivity state downregulate GABA (γ-aminobutyric acid) transporters (Gat1 and Gat3) and the primary astrocyte inward rectifying K+ channel Kir4.1 (Kcnj10), by contrast, vGM3 LRAs upregulate expression of these genes. vGM3 astrocytes also exhibited distinctly higher expression of genes encoding GABA receptor subunits (Gabbr1, Gabbr2 and Gabrg1), glutamate uptake and metabolism genes (Slc1a2, Slc1a3, Glul and Glud1) and key sterol metabolism genes (Hmgcs1, Dhcr24 and Sqle) (Fig. 1n and Supplementary Data 3). Thus, grey matter LRAs acquire region-specific hypertrophic reactivity states (dGM2, vGM2 and vGM3) with potential circuit-specific and functional consequences.
Hypertrophic white matter LRAs exhibiting WM2, WM3 or WM4 molecular states are restricted to the injured spinal cord and exhibit a lesion ipsilateral regional identity (Fig. 1i,l,m and Extended Data Figs. 2e and 3a,b,i). White matter LRA transcriptomic profiles evolve over time, with a greater proportion WM2 and WM3 LRAs at acute and subacute time points, transitioning to a WM4 molecular state in the chronic post-injury phase (Fig.1i). Relative to healthy white matter astrocytes (WM1), WM2, WM3 and WM4 LRAs displayed indicators of metabolic plasticity, namely widespread upregulation of lactate metabolism and transport genes (such as Mct1, Mct2 and Ldha) and glycolysis genes (such as Pgam1, Pgk1 and Pkm), which may underlie astrocyte-mediated alterations in axonal energy metabolism in lesion-remote white matter (Fig. 1n and Supplementary Data 3). Of note, we determined that WM2, WM3 and WM4 LRAs showed persistently increased expression of immune and inflammamodulatory genes, potentially implicating them in chronic white matter inflammation and repair (for example, Lcn2, Cxcl12, Ptx3, Tgfb1 and Tgfb2).
White matter degeneration-associated microglia
Deconvolution of our spatial transcriptomics data was used to define co-occurring cell states across space and time (Fig. 2a). This analysis identified multiple region-specific grey matter LRAs and co-occurring neurons, glia and endothelia (Extended Data Fig. 4). We further determined an ipsilesional white matter niche comprised of reactive white matter LRAs (WM3 and WM4 (hereafter WM3/4)) and two co-occurring white matter-restricted microglia subtypes (Mg2 and Mg5 (Mg2/5) with largely overlapping transcriptomic identities (Fig. 2b–d and Extended Data Fig. 5).
a, Non-negative matrix factorization (NMF) on deconvolved spatial transcriptomics data was used to identify co-occurring cell states across space and time. NMF loading weights plotted across healthy and post-injury time points predicts injury-reactive alterations in regionally co-occurring cell states. b, Spatial plotting of NMF 4 reveals enrichment in lesion ipsilateral white matter. NMF 4 is primarily composed of white matter LRAs (WM3/4) and Mg2/Mg5 microglia. c, Spatial transcriptomic localization of Mg2/Mg5 microglia and WM3/4 astrocytes illustrate overlapping unilateral white matter enrichment. d, Volcano plot of DEGs in Mg2/5 microglia versus homeostatic microglia (Mg1 and Mg3 (Mg1/3) (FDR P ≤ 0.05). FC, fold change. e,f, Dot plot of mean normalized expression of metabolism and function (e) and previously published microglia state-associated molecular signatures18,19,20,21,22,23,24,25,26 (f) in iSCI lesion-remote microglia clusters. g, WDM assemble into multicellular nodules that phagocytose myelin debris. Scale bars, 10 µm. h, NicheNet analysis of reactive WM3/4 LRAs (senders) and WDM (Mg2/5) (receivers) identified several putative ligands secreted by white matter astrocytes. i, Ccn1 is selectively expressed by LRAs neighbouring WDM nodules in degenerating white matter. Scale bar, 10 µm. j, Left, aligned average density plots of Ccn1-expressing astrocytes, illustrating regional and intraspinal relationships between Ccn1+ LRAs and anatomically defined zones of Wallerian degeneration. Right, quantification of Ccn1+ astrocytes per time point in each region. Cells were counted from cervical healthy (n = 5), thoracic healthy (n = 6), lumbar healthy (n = 4), cervical 3 dpi (n = 3), thoracic 3 dpi (n = 5), lumbar 3 dpi (n = 4), cervical 7 dpi (n = 5), thoracic 7 dpi (n = 4), lumbar 7 dpi (n = 5), cervical 14 dpi (n = 4), thoracic 14 dpi (n = 4), lumbar 14 dpi (n = 4), cervical 28 dpi (n = 4), thoracic 28 dpi (n = 8), lumbar 28 dpi (n = 6), cervical 90 dpi (n = 4), thoracic 90 dpi (n = 5) and lumbar 90 dpi (n = 4); 2–11 sections per mouse, region or time point. Scale bars, 250 µm. k, Schematic of iSCI lesion-remote spinal cord regions and expected patterns of Wallerian degeneration from which Ccn1+ astrocytes were evaluated. l, WDM nodules in Wallerian degenerating dorsal white matter (mid-thoracic) from wild-type (WT) and Ccn1-cKO spinal cord following iSCI. Yellow arrowheads indicate WDM in Wallerian degenerating regions; white arrowheads indicate spatially aberrant WDM nodules. Scale bars, 250 µm. m, Left, aligned average density plots of WDM nodules in Ccn1-cKO spinal cord after iSCI. Right, quantification of WDM nodules from lumbar, thoracic and cervical spinal cord of wild-type and Ccn1-cKO mice following iSCI. Statistical comparison between wild-type and Ccn1-cKO nodule counts by Conway–Maxwell–Poisson method and Tukey’s post hoc test. Nodules were counted from WT cervical 7 dpi (n = 5), Ccn1-cKO cervical 7 dpi (n = 5), WT thoracic 7 dpi (n = 4), Ccn1-cKO thoracic 7 dpi (n = 4), WT lumbar 7 dpi (n = 4), Ccn1-cKO lumbar 7 dpi (n = 4), WT cervical 28 dpi (n = 4), Ccn1-cKO cervical 28 dpi (n = 4), WT thoracic 28 dpi (n = 6), Ccn1-cKO thoracic 28 dpi (n = 5), WT lumbar 28 dpi (n = 6), Ccn1-cKO lumbar 28 dpi (n = 4), WT cervical 90 dpi (n = 5), Ccn1-cKO cervical 90 dpi (n = 4), WT thoracic 90 dpi (n = 5), Ccn1-cKO thoracic 90 dpi (n = 5), WT lumbar 90 dpi (n = 4), Ccn1-cKO lumbar 90 dpi (n = 5), 2–11 sections per mouse, genotype region or time point. Graphs show mean ± s.e.m. In graphs of histological counts or continuous data, coloured data points represent the mean value for each biological replicate (individual mouse); grey data points indicate replicate measurements from individual tissue sections. Unless stated otherwise, statistical analyses were performed using two-way ANOVA on mean values from biological replicates with Holm–Sidak’s post hoc test. Scale bars, 250 µm. *P ≤ 0.05, **P ≤ 0.002, ***P ≤ 0.0002, ****P ≤ 0.0001; NS, not significant. Exact P values are provided in the Source Data.
Relative to homeostatic microglia (Mg1 and Mg3) and Mg2/5 microglia showed coordinated upregulation of genes involved in phagocytosis, lipid metabolism and inflammatory regulation, accompanied by suppression of homeostatic genes (Fig. 2d,e and Extended Data Fig. 5d–f). Their molecular profile resembled that of phagocytic microglia that emerge in ageing, injury or in developmental white matter, including white matter-associated (WAM) and disease-associated (DAM) states18,19,20,21,22,23,24,25,26 (Fig. 2f). These data define Mg2/5 microglia as a conserved white matter inflammation- and repair-associated state across diverse CNS disorders. Remarkably, we that find molecular markers of the Mg2/5 snRNA-seq profile correspond to microglia within Wallerian degenerating white matter that gradually assemble into multicellular nodules and phagocytose myelin debris (Fig. 2d,g and Extended Data Fig. 5g). We refer to these cells collectively as white matter degeneration-associated microglia (WDM).
WDM intermingle with Ccn1+ LRAs
Although some fundamental properties of debris-clearing microglia are characterized in white matter damage and disease20,25,27,28,29, the cellular interactions that shape microglia responses, and how these affect debris clearance efficacy, inflammation regulation, repair or recovery after CNS injury are not well defined. We carried out NicheNet analysis30 to identify ligand-mediated pathways of communication from reactive WM3/4 LRAs and Mg2/5 WDM (Fig. 2h). Expression validation of putative WM3/4 LRA-derived ligands determined that cellular communication network factor 1 (Ccn1), which encodes a secreted matricellular protein, is prominently and specifically expressed by LRAs within degenerating spinal cord white matter (Fig. 2h–k). Ccn1-expressing LRAs intimately associate with myelin debris-clearing WDM nodules (Fig. 2i and Extended Data Fig. 6a). In the healthy spinal cord, Ccn1 expression is mainly restricted to ependymal cells, with astrocyte expression being exceptionally rare (Fig. 2j and Extended Data Fig. 6b–d). As early as 3 days post-SCI, abundant Ccn1-expressing astrocytes are found throughout degenerating white matter and persist for at least 90 dpi (Fig. 2j and Extended Data Fig. 6d,e). Notably, Ccn1+ LRAs contained significantly increased nuclear levels of YAP1, a canonical activator of Ccn1 transcription (Extended Data Fig. 6f). Consistently, we found that CCN1 is actively secreted by adult mouse astrocytes (Extended Data Fig. 6g and Supplementary Fig. 1). In contrast to LRAs, the number of Ccn1-expressing ependymal cells was unaltered by SCI (Extended Data Fig. 6b,c). Correspondingly, increased levels of CCN1 protein were detected in spared regions of the injured spinal cord, which can be attributed to Ccn1+ white matter LRAs (Fig. 2j, Extended Data Fig. 6b–d,h and Supplementary Fig. 1). A spinal cord-wide, spatiotemporally resolved analysis of Ccn1-expressing astrocytes revealed an unequivocal intraspinal regional relationship between Ccn1+ astrocytes and anatomically defined zones of Wallerian axon degeneration (Fig. 2j,k and Extended Data Fig. 6i,j).
Together, these data demonstrate that after SCI, a subset of reactive white matter LRAs (1) rapidly and persistently upregulate CCN1; (2) are restricted to Wallerian degenerating white matter; and (3) neighbour debris-clearing WDM nodules.
Astrocyte CCN1 restricts white matter inflammation
To determine the function of astrocyte-secreted CCN1, we examined WDM specification and function throughout lesion-remote Wallerian degenerating white matter after iSCI in young adult wild-type mice, and mice with conditional astrocyte-specific31 Ccn1 gene deletion32 (Ccn1-cKO mice, Aldh1l1-CreERT2::Ccn1fl/fl) (Extended Data Fig. 7a–f). Given the sustained intimate spatial relationship between Ccn1+ astrocytes and WDM (Fig. 2i), we quantified nodule formation dynamics across the rostrocaudal axis of the injured spinal cord (Fig. 2l,m and Extended Data Fig. 7g–k). WDM nodule accumulation was markedly accelerated in Ccn1-cKO mice, with significantly increased nodule formation evident by 7 dpi (Fig. 2l,m and Extended Data Fig. 7i). This amplified microglial response was observed across all spinal cord regions examined and persisted to 90 dpi, reaching up to a fourfold increase in WDM nodules relative to wild type (Fig. 2l,m and Extended Data Fig. 7i). Lesion-remote regions of the spinal cord of Ccn1-cKO mice also exhibited ectopic inflammation, including the increased presence of WDM nodules in the rostral corticospinal tract, contralateral white matter and grey matter (Fig. 2l,m and Extended Data Fig. 7i–k). Therefore, loss of astrocyte-derived CCN1 results in accelerated, chronically excessive and spatially aberrant activation of phagocytic microglia in degenerating white matter.
Astrocyte CCN1 aids white matter repair
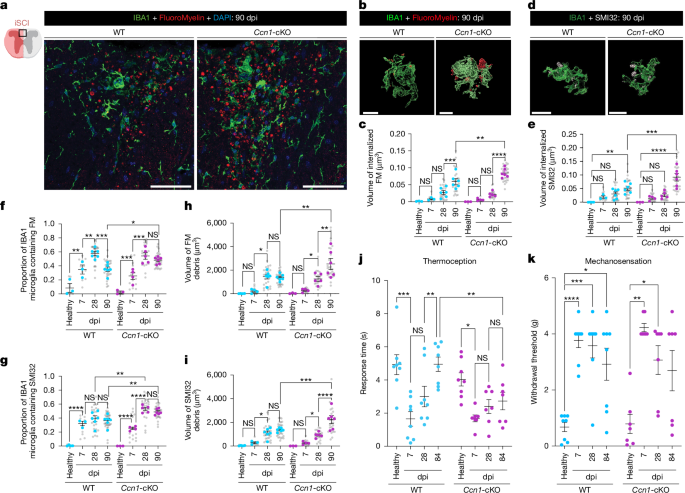
We investigated whether loss of astrocyte CCN1 signalling affects WDM-mediated phagocytosis of lipid-rich myelin and axon debris (Fig. 3a–i and Extended Data Fig. 7l). By 90 dpi, Ccn1-cKO microglia contained an approximately 40% greater volume of internalized myelin debris, and around 23% greater volume of axon debris than their wild-type equivalents (Fig. 3b–e and Extended Data Fig. 7l). Loss of astrocyte-secreted CCN1 resulted in a higher overall proportion of microglia containing myelin or axon debris at 90 dpi (Fig. 3f,g). However, we observed that loss of astrocyte CCN1 also led to significantly attenuated debris clearance (Fig. 3a,h,i). Thus, although loss of astrocyte CCN1 signalling results in the amplified accumulation of phagocytic microglia, these cells become engorged with undigested debris and do not mount an efficient debris clearance programme—a process that is critical for white matter repair.
a, Low-magnification image showing FluoroMyelin-labelled myelin debris and IBA1+ WDM nodules in Wallerian degenerating dorsal white matter of iSCI lesion-remote spinal cord (mid-thoracic) of wild-type and Ccn1-cKO mice. Scale bars, 50 μm. b, High-magnification 3D reconstructions showing IBA1+ WDM nodules with internalized FluoroMyelin-labelled myelin. Scale bars, 10 μm. c, Quantification of internalized myelin in WDM from uninjured control (healthy) and iSCI wild-type and Ccn1-cKO mice. WT healthy (n = 3), Ccn1-cKO healthy (n = 3), WT 7 dpi (n = 2), Ccn1-cKO 7 dpi (n = 4), WT 28 dpi (n = 6), Ccn1-cKO 28 dpi (n = 5), WT 90 dpi (n = 6), Ccn1-cKO 90 dpi (n = 6). FM, FluoroMyelin. d, High-magnification 3D reconstructions showing IBA1+ WDM nodules with internalized axon debris labelled with the neurofilament monoclonal antibody SMI32. Scale bars, 10 μm. e, Quantification of internalized axon debris in WDM from WT healthy (n = 4), Ccn1-cKO healthy (n = 3), WT 7 dpi (n = 3), Ccn1-cKO 7 dpi (n = 4), WT 28 dpi (n = 6), Ccn1-cKO 28 dpi (n = 5), WT 90 dpi (n = 6) and Ccn1-cKO 90 dpi (n = 6) mice. f, Proportion of WDM containing internalized myelin debris in WT healthy (n = 3), Ccn1-cKO healthy (n = 3), WT 7 dpi (n = 3), Ccn1-cKO 7 dpi (n = 4), WT 28 dpi (n = 6), Ccn1-cKO 28 dpi (n = 5), WT 90 dpi (n = 6) and Ccn1-cKO 90 dpi (n = 6) mice. g, Proportion of WDM containing internalized axon debris. WT healthy (n = 4), Ccn1-cKO healthy (n = 3), WT 7 dpi (n = 3), Ccn1-cKO 7 dpi (n = 4), WT 28 dpi (n = 6), Ccn1-cKO 28 dpi (n = 5), WT 90 dpi (n = 6), Ccn1-cKO 90 dpi (n = 6). h, Quantification of extracellular myelin debris accumulation in Wallerian degenerating dorsal white matter from WT healthy (n = 4), Ccn1-cKO healthy (n = 3), WT 7 dpi (n = 3), Ccn1-cKO 7 dpi (n = 4), WT 28 dpi (n = 6), Ccn1-cKO 28 dpi (n = 5), WT 90 dpi (n = 6) and Ccn1-cKO 90 dpi (n = 6) mice. i, Quantification of extracellular axon debris accumulation in Wallerian degenerating dorsal white matter from WT healthy (n = 4), Ccn1-cKO healthy (n = 3), WT 7 dpi (n = 3), Ccn1-cKO 7 dpi (n = 4), WT 28 dpi (n = 6), Ccn1-cKO 28 dpi (n = 5), WT 90 dpi (n = 6) and Ccn1-cKO 90 dpi (n = 6) mice. j, Quantification of cold thermoception behaviour recovery in left (lesion ipsilesional) hindpaw after iSCI (n = 8 WT mice, n = 7 Ccn1-cKO mice). k, Quantification of mechanosensation behaviour recovery in left (lesion ipsilesional) hindpaw after iSCI as assessed by Von Frey testing (n = 8 wild-type mice, n = 7 Ccn1-cKO mice). Graphs show mean ± s.e.m. In graphs of histological continuous data, coloured data points represent the mean value for each biological replicate (individual mouse); grey data points indicate replicate measurements from individual tissue sections. Unless stated otherwise, statistical analyses were performed using two-way ANOVA on mean values from biological replicates with Holm–Sidak post hoc test. Exact P values are provided in the Source Data.
Impaired clearance of myelin debris can restrict white matter repair33. We examined whether deficient astrocyte Ccn1 expression also affects spontaneous recovery of sensorimotor function after iSCI. Remarkably, recovery of locomotor function after iSCI was equivalent across wild-type and Ccn1-cKO mice (Extended Data Fig. 7m). iSCI severs the spinothalamic tract, which transmits information about pain, temperature and mechanosensation. We evaluated spinothalamic function after iSCI by measuring hindpaw sensitivity to non-noxious cold stimuli. In contrast to wild-type iSCI mice, who exhibited a full recovery of cold sensitivity, Ccn1-cKO iSCI mice did not recover cold thermoception (Fig. 3j and Extended Data Fig. 7n). Spinothalamic tract function was further assessed by Von Frey assay, which revealed a divergence in the trajectory of mechanosensory recovery, with Ccn1-cKO mice, but not wild-type mice, returning to baseline sensitivity by 84 dpi (Fig. 3k and Extended Data Fig. 7o). Therefore, astrocyte-secreted CCN1 regulates neurological recovery after SCI.
CCN1 reprogrammes microglial lipid metabolism
Next, we sought to dissect the direct effects of CCN1 on microglia by investigating molecular mechanisms underlying their apparent dysfunction in metabolizing phagocytosed debris from the degenerating Ccn1-cKO white matter. Transcriptomic analysis of CCN1-stimulated naïve microglia revealed the prominent upregulation of TREM2-dependent WAM25 and stage 2 DAM26 gene signatures previously linked to white matter repair, debris clearance and neuroprotection, which include genes related to phagocytosis and lipid metabolism (Cst7, Cd63, Clec7a, Lpl, Lgals3, Spp1 and Tspo), (Fig. 4a,b and Supplementary Data 4). In microglia, TREM2 signalling mediates the alterations in molecular profile that are necessary for metabolizing lipid-rich myelin debris25,27. TREM2 levels in WDM were markedly attenuated in the absence of astrocyte CCN1, which could curb their molecular and functional specification (Fig. 4c,d and Extended Data Fig. 8a,b). Indeed, microglia nodules from the injured Ccn1-cKO spinal cord white matter exhibit aberrant expression of Gpnmb and Igf1, which are central molecular indicators of the WDM transcriptional signature (Fig. 4e–h and Extended Data Fig. 8c,d). CCN1 also mediated broad enhancement of lipid uptake and expression of lipid storage genes (Plin3, Acat1, Pparg, Fabp4, Fabp5, Olr1 and Marco), while suppressing the expression of genes required for lipid efflux (Abca1, Abca3, Abca5, Abca7 and Apoe) (Fig. 4a,b and Supplementary Data 4). Congruently, treatment of wild-type microglia with recombinant CCN1 significantly reduced cholesterol efflux (Fig. 4i and Extended Data Fig. 8e). Thus, CCN1 signals directly to microglia to instruct transcriptomic alterations for lipid metabolism reprogramming implicated in lipid uptake, intracellular processing of lipid-rich cellular debris, and associated buffering of excess lipids.
a,b, Volcano plot of all DEGs (a) and associated functional pathway modulation (b) in CCN1-stimulated primary microglia, as determined by RNA-seq (log2-transformed fold change versus vehicle (BSA), FDR P ≤ 0.05; vehicle, n = 3, and CCN1, n = 4). c,d, High-magnification 3D reconstruction (c) and quantification (d) of TREM2 in wild-type and Ccn1-cKO WDM. WT healthy (n = 4), Ccn1-cKO healthy (n = 3), WT 7 dpi (n = 6), Ccn1-cKO 7 dpi (n = 6), WT 28 dpi (n = 6), Ccn1-cKO 28 dpi (n = 5), WT 90 dpi (n = 6), Ccn1-cKO 90 dpi (n = 6). e,f, High-magnification 3D reconstruction (e) and quantification (f) of Gpnmb expression in WDM, data from WT healthy (n = 3), Ccn1-cKO healthy (n = 3), WT 28 dpi (n = 4), Ccn1-cKO 28 dpi (n = 4), WT 90 dpi (n = 4), Ccn1-cKO 90 dpi (n = 4). g,h, High-magnification 3D reconstruction (g) and quantification (h) of Igf1 expression in WDM from WT healthy (n = 3), Ccn1-cKO healthy (n = 4), WT 28 dpi (n = 3), Ccn1-cKO 28 dpi (n = 4), WT 90 dpi (n = 3) and Ccn1-cKO 90 dpi (n = 4) mice. i, Cholesterol efflux from cultured primary mouse microglia (n = 5 replicates from independent cultures run in triplicate; Students t-test, **P ≤ 0.002). j, schematic for SCI lesion-remote microglia lipidomics. MRM, multiple reaction monitoring. k, Principal component analysis of lipidomic profiles of healthy and iSCI microglia from wild-type and Ccn1-cKO spinal cord. Microglia were isolated from WT healthy (n = 5), Ccn1-cKO healthy (n = 6), WT 28 dpi (n = 6) and Ccn1-cKO 28 dpi (n = 5) mice. l, Comparison of wild-type and Ccn1-cKO injury-reactive alterations in microglia lipid profile (log2-transformed fold change, iSCI versus healthy, FDR P ≤ 0.05). White represents non-significantly altered lipid species. CAR, carnitines; CE, cholesterol esters; CER, ceramides; FA, fatty acids; PC, phosphatidylcholines; PE, phosphatidylethanolamines; PG, phosphatidylglycerols; PI, phosphatidylinositols; PS, phosphatidylserines; SM, sphingomyelins; TAG, triacylglycerols. m,n, High-magnification 3D reconstructions (m) and quantification (n) of BODIPY+ lipid droplets in WDM from WT healthy (n = 4), Ccn1-cKO healthy (n = 3), WT 7 dpi (n = 4), Ccn1-cKO 7 dpi (n = 4), WT 28 dpi (n = 6), WT Ccn1-cKO (n = 5), WT 90 dpi (n = 6) and Ccn1-cKO 90 dpi (n = 6) mice. o,p, High-magnification 3D reconstructions (o) and quantification (p) of Abca1 expression in WDM from WT healthy (n = 3), Ccn1-cKO healthy (n = 3), WT 28 dpi (n = 4), Ccn1-cKO 28 dpi (n = 4), WT 90 dpi (n = 4) and Ccn1-cKO 90 dpi (n = 4) mice. q, Left, schematic for CCN1 receptor identification assay. Right, volcano plot of CCN1 binding partners in microglia from proteomic analysis of CCN1-directed co-immunoprecipitation (co-IP) (n = 4 experimental replicates from independent cultures; log2-transformed fold change ≥2, CCN1 co-immunoprecipitation versus negative control antibody co-immunoprecipitation; t-test −log10P > 1.3). Labels indicate microglial candidate CCN1 receptors. r,s, High-magnification images (r) and quantification (s) of Sdc4 in healthy IBA1+ microglia and IBA1+/Gpnmb+ WDM nodules from Wallerian degenerating regions in wild-type mice (n = 5 mice per group; two-sided Student’s t-test, *P ≤ 0.05). t,u, Quantification of lipid storage in microglia by flow cytometric analysis of lipid droplet-associated neutral lipid content in microglia with CCN1 and antibody treatments. Ctrl Ab, isotype control antibodies; fbAb, function-blocking antibodies. t, Median intensity of neutral lipid staining. u, Representative distribution of cell counts and intensity of neutral lipid staining (n = 4 replicates from independent cultures; one-way ANOVA with Holm–Sidak post hoc test, ****P ≤ 0.0001). AU, arbitrary units. Unless stated otherwise, graphs show mean ± s.e.m. In graphs of histological counts or continuous data, coloured data points represent the mean value for each biological replicate (individual mouse); grey data points indicate replicate measurements from individual tissue sections. Unless stated otherwise, statistical analyses were performed using two-way ANOVA on mean values from biological replicates with Holm–Sidak post hoc test. Exact P values are provided in the Source Data. Scale bars, 10 μm.
CCN1 directs microglial lipid buffering
CCN1 directly modulates microglial lipid metabolism gene expression and loss of astrocyte CCN1 leads to amplified activation of debris-laden microglia nodules, but impairs debris clearance. Intracellular accumulation of myelin debris-derived lipids and impaired debris clearance have been linked to maladaptive shifts in microglial lipid metabolism, including disruptions in essential lipid buffering mechanisms (lipid efflux and storage) that are required for white matter repair20,25,27,33,34. Therefore, we determined whether astrocyte-secreted CCN1 regulates microglia lipid metabolism in vivo by performing an unbiased lipidomics analysis on whole-cell extracts of microglia from lesion-remote spinal cord regions undergoing Wallerian degeneration in wild-type and Ccn1-cKO mice (Fig. 4j and Extended Data Fig. 8f). Although microglia lipidomes from the healthy wild-type or Ccn1-cKO spinal cord were grossly similar (Fig. 4k and Extended Data Fig. 8g), we observed highly divergent injury-induced alterations in lipidomic profile across multiple lipid classes (Fig. 4k,l and Extended Data Fig. 8g–l). Microglia from the injured Ccn1-cKO spinal cord contained significantly increased levels of multiple lipid classes found in myelin and axonal debris, including phosphatidylethanolamine, sphingomyelin and phosphatidylcholine (Fig. 4l), echoing the increased levels of internalized myelin debris observed in WDM of the Ccn1-cKO spinal cord white matter (Fig. 3b–e) and revealing a profound disruption in microglial debris processing and associated lipid metabolism.
Following phagocytosis, excess myelin-derived cholesterol is converted into cholesterol esters and stored with triacylglycerols in lipid droplets35. In microglia, cholesterol esterification and lipid droplet biogenesis are adaptive lipid buffering responses to myelin debris uptake that enable efficient debris clearance and white matter repair33. Though our analysis did not permit for detection of free cholesterol, we found that microglia from the injured Ccn1-cKO cord contained a significantly lower proportion of cholesterol esters and triacylglycerols, relative to wild type, indicative of impaired lipid storage (Fig. 4l). Validating this result and interpretation, WDM from the Ccn1-cKO cord contained significantly fewer lipid droplets than their wild-type-derived equivalents (Fig. 4m,n and Extended Data Fig. 8m–r). The proportion of WDM containing lipid droplets was also significantly attenuated (Extended Data Fig. 8n). Thus, astrocyte CCN1 is critical for injury-induced accumulation of storage-associated lipids and lipid droplets in phagocytic white matter microglia.
In addition to being esterified and stored in lipid droplets, intracellular cholesterol can exist in a free state, which is actively effluxed via ATP-binding cassette transporters. We hypothesized that the accumulation of myelin debris-derived lipids, including free cholesterol in WDM of the injured Ccn1-cKO spinal cord, could result in amplified Abca1 expression, favouring cholesterol efflux over storage. We observed that Ccn1-cKO-derived WDM indeed express significantly higher levels of Abca1 than those from the wild-type spinal cord (Fig. 4o,p and Extended Data Fig. 8s). These data further verify microglia transcriptomic profiling and cholesterol efflux assay results demonstrating the direct CCN1-mediated suppression of microglia lipid efflux-related gene expression and efflux activity (Fig. 4a,b,i).
Together, these data show that coordination of injury-induced lipid metabolic reprogramming in debris-clearing microglia relies on astrocyte-derived CCN1. These CCN1-dependent alterations hinge on an adaptive lipid buffering response characterized by lipid droplet accumulation and reduced cholesterol efflux capacity that supports efficient uptake and intracellular digestion of lipid-rich debris.
A CCN1–SDC4 axis regulates microglial lipid storage
We sought next to investigate the receptor-dependent mechanism of action through which CCN1 regulates microglia lipid metabolism. We carried out CCN1-directed co-immunoprecipitation in microglia and identified binding partners by mass spectrometry proteomics. (Fig. 4q and Supplementary Data 5). Analysis of binding partners for known CCN1 receptors identified SDC4 (ref. 36), a transmembrane heparan sulfate proteoglycan (Fig. 4q). Notably, Sdc4 expression was increased more than twofold in WDM of the injured spinal cord relative to healthy spinal cord microglia, as determined by snRNA-seq (Sdc4 log2-transformed fold change 1.09, adjusted P value = 6.4 × 10−6), which was verified histologically in the degenerating spinal cord white matter (Fig. 4r,s).
Given prior work linking SDC4 to regulation of lipid droplet dynamics37, we investigated whether CCN1 directly controls microglial lipid storage and whether this is dependent on SDC4. Stimulation of microglia with CCN1 led to an increase of about 400% in microglial lipid droplet accumulation (Fig. 4t,u and Supplementary Data 6), thus demonstrating a direct role for CCN1 in facilitating microglia lipid storage, as initially suggested by our in vivo microglia lipidomics and histological analyses (Fig. 4l–n and Extended Data Fig. 8m–r). This also provides functional validation of microglia transcriptomic profiling results demonstrating CCN1-mediated upregulation of key lipid storage enzymes and effectors (Fig. 4a,b). Remarkably, in alignment with CCN1 co-immunoprecipitation proteomics, the capacity of CCN1 to augment microglial lipid storage was abolished by SDC4 function-blocking antibodies (Fig. 4t,u and Supplementary Data 6).
Cumulatively, these findings suggest a CCN1–SDC4 signalling axis that regulates adaptive lipid buffering mechanisms in microglia. These results further establish astrocyte CCN1 as a direct and critical regulator of microglial lipid metabolic mechanisms that are necessary for the digestion of engulfed cellular debris and thereby the efficient clearance of debris from the degenerating white matter in the CNS.
Myelin degeneration induces astrocyte Ccn1
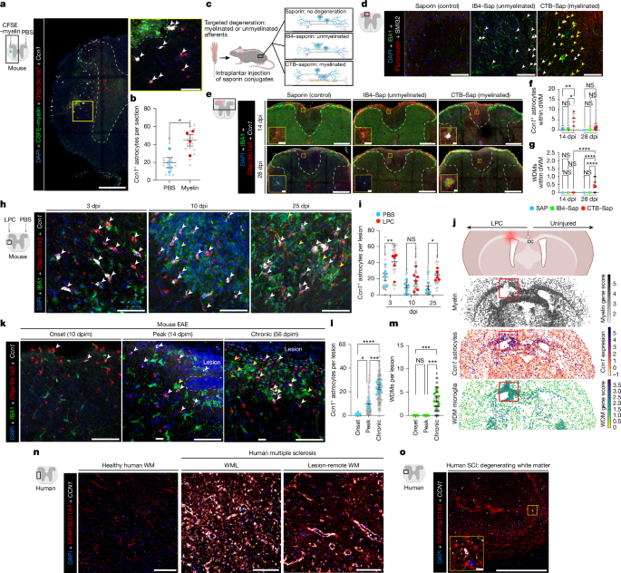
The nature of astrocyte-extrinsic mechanisms that trigger discrete reactivity states are not well understood. Using Ccn1 expression as a biomarker of a molecularly distinct white matter LRA reactivity state (Fig. 1l,m), we next explored the mechanism of its induction. Given that Ccn1-expressing LRAs localize to degenerating white matter, we investigated whether myelin debris is sufficient to induce astrocytic Ccn1 expression. We observed that intraspinal injection of CNS myelin triggered robust astrocytic Ccn1 expression (Fig. 5a,b and Extended Data Fig. 9a,b).
a,b, Ccn1+ astrocytes in mouse spinal cord lateral white matter following microinjection of carboxyfluorescein succinimidyl ester (CFSE)-conjugated myelin (a; scale bars, 250 μm (left) or 50 μm (right)) and quantification relative to vehicle control (PBS) (b; n = 4 mice per group, 3–5 sections per mouse; two-sided Student’s t-test). c, Schematic of saporin injection experiment to determine the mechanism of astrocyte Ccn1 induction. d, FluoroMyelin (yellow arrowheads) and SMI32 (white arrowheads) staining to detect myelin and axon degeneration following saporin (Sap) injections. Scale bars, 50 μm. e–g, Imaging (e) and quantification (f,g) of Ccn1+ astrocytes (e,f) and IBA1+ microglia (e,g) in spinal cord dorsal white matter (dWM) following saporin-mediated neurodegeneration. Ccn1+ astrocytes and WDM-like nodules are largely restricted to degenerated myelinated tracts in the CTB–saporin condition (n = 3 mice per treatment for 14 dpi and 4 mice per treatment for 28 dpi, 6–11 sections per mouse). Scale bars, 250 μm (main image) or 10 μm (inset). h,i, Ccn1+ astrocytes (white arrowheads) and nodules with IBA1+ microglia/macrophages (yellow arrowheads) in mouse spinal cord lateral white matter at 3 days (n = 6 mice per condition), 10 days (n = 6 mice per condition) and 25 days (n = 5 mice per condition) following microinjection of lysphophosphatidyl choline (LPC) (h), and quantification of Ccn1+ astrocytes relative to vehicle (PBS) (i). Scale bars, 50 μm. j, Spatial transcriptomics demonstrates enrichment of Ccn1+ astrocytes and WDM-like microglia within LPC-demyelinated corpus (data from ref. 42). k, Ccn1+ astrocytes (white arrowheads) intermingle with nodules containing IBA1+ microglia/macrophages (yellow arrowheads) neighbouring spinal cord white matter lesions in the mouse myelin oligodendrocyte glycoprotein (MOG35–55)-induced model of EAE. dpim, days post-immunization. Scale bars, 50 μm. l,m, Quantification of Ccn1+ astrocytes (l) and IBA1+ microglia (m) nodules per lesion at EAE onset (n = 4), peak EAE (n = 4) and in chronic EAE (n = 6) (6–32 sections per mouse). n, CCN1+ astrocytes are absent from white matter in healthy human spinal cord, but are present throughout the white matter in multiple sclerosis lesions (WML) and in lesion-remote normal-appearing white matter (WM). Scale bars, 250 μm. o, CCN1+ astrocytes in lesion-remote Wallerian degenerating corticospinal tract white matter in human SCI. Scale bars, 250 μm (main image) or 10 μm (inset). Graphs show mean ± s.e.m. In graphs of histological counts or continuous data, coloured data points represent the mean value for each biological replicate (individual mouse); grey data points indicate replicate measurements from individual tissue sections. Unless stated otherwise, statistical analyses were performed using two-way ANOVA on mean values from biological replicates with Holm–Sidak post hoc test. Exact P values are provided in the Source Data.
Injections into white matter inherently damage axons and their associated myelin, obscuring whether astrocyte Ccn1 expression is initiated by the degeneration of axons, myelin or both. To isolate this central mechanistic detail, we carried out intraplantar injection of saporin conjugated to cholera toxin subunit B (CTB) or isolectin B4 (IB4) to selectively degenerate myelinated or non-myelinated sensory afferents, respectively (Fig. 5c,d). We then quantitatively assessed astrocyte Ccn1 expression along degenerating afferent fibres innervating the cord. We observed that the degeneration of myelinated, but not non-myelinated axons resulted in significant astrocytic Ccn1 expression (Fig. 5e,f), which also preceded the arrival of WDM-like multicellular microglia nodules (Fig. 5e,g and Extended Data Fig. 9c,d).
A conserved white matter reactivity state
We next examined astrocyte Ccn1 expression in the context of demyelinating diseases and insults in mice and humans. Ccn1+ astrocytes were found throughout mouse spinal cord white matter lesions at 3 days following lysolecithin-mediated demyelination and persisted for at least 25 days thereafter (Fig. 5h,i and Extended Data Fig. 9e–g). Remarkably, Ccn1+ astrocytes were found to associate intimately with WDM-like microglia around lysolecithin demyelinated lesions (Fig. 5h,j). We also assessed astrocyte Ccn1 expression in the spinal cords of mice with experimental autoimmune encephalomyelitis (EAE) inflammatory demyelinating disease (Fig. 5k,l and Extended Data Fig. 9h). Few Ccn1+ astrocytes were present at disease onset, and these localized mainly to normal-appearing ventrolateral white matter (Fig. 5k,l). In peak and chronic disease, Ccn1+ astrocytes were prevalent, concentrated around inflammatory white matter lesions, and adjacent to microglia nodules (Fig. 5k–m and Extended Data Fig. 9i).
We also evaluated astrocyte CCN1 expression in archival human spinal cord tissue from individuals with multiple sclerosis or SCI and neurologically healthy controls (Extended Data Fig. 9j). CCN1-expressing astrocytes were frequent in white matter associated with multiple sclerosis lesions and lesion-remote normal-appearing white matter, but rare in multiple sclerosis-associated grey matter and healthy spinal cord (Fig. 5n and Extended Data Fig. 9k,l). Corroborating findings from our mouse iSCI model, we observed CCN1+ astrocytes throughout human SCI lesion-remote Wallerian degenerating white matter, but not in neighbouring grey matter (Fig. 5o and Extended Data Fig. 9m).
Together, these results demonstrate that astrocyte CCN1 expression is: (1) an evolutionarily conserved response of white matter damage-reactive astrocytes; (2) induced by degeneration of myelin but not of axons; and (3) implicated in the regulation of debris-clearing phagocytes across divergent forms of CNS white matter damage and disease in mice and humans.
Discussion
The present work resolves multiple fundamental attributes of LRAs, including (1) their unique transcriptional identity; (2) their neuroanatomical regional heterogeneity; (3) the temporal evolution of transcriptional LRA reactivity states; (4) the roles of LRAs in local multicellular responses to CNS injury and in repair; and (5) the mechanisms that drive LRA reactivity states. Astrocytes exhibit regional heterogeneity across the spinal cord dorsoventral divide in development and adulthood38,39. Correspondingly, our results indicate that after SCI, LRAs acquire intraspinal region-specific reactivity states that are likely to have distinct functions and consequences. According to transcriptomic profiling, LRAs do not exhibit a simplified or dampened BFA-like response to SCI. Rather, LRAs acquire discrete reactivity states, altering expression of many hundreds of genes that are not detected in BFAs, underscoring that these intraspinal reactivity programmes are fundamentally distinct. Our findings suggest that divergent LRA reactivity states are linked to selective modulation of gene expression implicated in neurotransmitter sensing and buffering, as well as structural and functional synapse development. Overall, the exploration of how regionally restricted LRA reactivity states affect local circuit structure and function is essential to shaping next-generation treatments that manipulate spared regions of the injured CNS to promote neural repair.
White matter astrocyte reactivity is relatively understudied. We identified a type of regionally restricted, white matter degeneration-reactive LRA that exhibits distinctive expression of Ccn1. We find that astrocyte CCN1 regulates local microglia nodule formation, molecular phenotype, supports debris clearance ability and is critical for neurological recovery from SCI (Extended Data Fig. 10). Notably, the selective impact of astrocyte CCN1 depletion on sensory recovery, without affecting locomotor function, may reflect the spatial distribution of CCN1 expression and its association with degenerating tracts, which are unlikely to support compensatory locomotor processes. Defining mechanisms that coordinate debris clearance after white matter damage is essential for developing therapies that promote repair. Efficient intracellular processing of lipid-rich cellular debris by microglia is crucial for debris clearance and white matter repair25,33. We found that microglial metabolism of lipid-rich debris is dependent on molecular cues from local astrocytes. Our results support a working model in which astrocyte-derived CCN1 aids microglia-mediated debris clearance by enabling microglial metabolism of ingested cell debris via the SDC4-dependent modulation of mechanisms that buffer excess debris-derived lipids, specifically augmenting their sequestration into lipid droplets and restricting efflux (Extended Data Fig. 10). Beyond buffering excess lipids and preventing lipotoxicity40, lipid droplets serve as microglial energy stores35. Disruption of this pathway may impair debris clearance41, consistent with the stalled phagocytic phenotype in microglia from the injured Ccn1-cKO spinal cord. Collectively, our findings across multiple mouse models and human disorders show that CCN1 expression is an evolutionarily conserved astrocyte-derived cue induced by local myelin degeneration. This suggests the possibility that a pathological trigger that is common to multiple CNS disorders (myelin damage) may drive an astrocyte response with conserved consequences. Indeed, an important question raised by our findings is whether astrocyte CCN1-mediated signalling can be therapeutically harnessed to enhance clearance of white matter debris, restrict inflammation and promote white matter repair across a spectrum of CNS disorders and insults.
Our results indicate that after CNS injury, LRAs acquire heterogenous, evolving and spatially restricted reactivity states that are mediated by microenvironmental context-specific cues. We show that LRAs retain, but modify, their interactions with local cell types, and potently govern multicellular processes underlying degeneration-associated inflammation and tissue repair. This work strongly suggests that the manipulation of LRA reactivity states may be a viable path for limiting chronic neuroinflammation, enhancing functionally meaningful regenerative plasticity, and promoting neurological recovery after CNS injury and in disease.
Methods
Mice
Young adult male and female mice were used between 2 and 4 months of age at the time of experimental procedures. C57BL/6 J mice (JAX: 000664) were used for experiments requiring a wild-type background. For RNA-seq of astrocyte-specific ribosome-associated mRNA mice expressing RiboTag43 (JAX: 029977) were crossed to the well-characterized, astrocyte-specific Cre-driver line, mGfap-cre 73.1237 to generate mGfap-cre-RiboTag mice. mGfap-cre-RiboTag mice were crossed to Stat3-loxP mice10 to generate mGfap-cre-Ribotag-Stat3-loxP mice (Stat3-cKO). Astrocyte-conditional Ccn1-knockout mice were obtained by crossing the well-characterized, astrocyte-specific Cre-driver line Aldh1l1-CreERT2 (ref. 31) JAX: 031008 to the Ccn1-LoxP line32 (a gift from K. Lyons) to generate Ccn1-cKO mice. Aldh1l1-CreERT2 mice were crossed to the floxed-STOP-tdT (Ai9) reporter line to generate Aldh1l1-CreERT2::floxed-STOP-tdT mice. Cre recombinase expression was activated in young adult mice (6–8 weeks old) by administering tamoxifen (Sigma, T5648-1G, 20 mg ml−1 in corn oil) by subcutaneous injection (100 mg kg−1, once a day) for 5 days followed by clearance for 3 weeks so that no residual tamoxifen remained at the time of experiment initiation. All mice were housed in a facility with a 12 h:12 h light:dark cycle and controlled temperature and humidity, and were allowed free access to food and water. Experiments were conducted according to protocols approved by the Institutional Animal Care and Use Committee at Cedars-Sinai medical centre.
Surgical procedures
All surgeries were performed on male and female young adult mice (8–12 weeks old) under general anaesthesia with isoflurane in oxygen-enriched air using an operating microscope (Zeiss), and rodent stereotaxic apparatus (David Kopf).
Spinal cord injury
Laminectomy of a single vertebra was performed at spinal cord level T12. Incomplete iSCI by unilateral T12 hemisection was performed on the left side of the spinal cord using a microknife (Fine Science Tools). To be included in the study, mice exhibited complete unilateral hindlimb paralysis for the first three days following surgery. A T12 crush SCI was made using no. 5 Dumont forceps (Fine Science Tools) with a 0.4 mm spacer and with a tip width of 0.5 mm. T12 crush mice exhibited paralysis in both hind limbs. In each case, mice received the opiate analgesic buprenorphine subcutaneously before surgery and every 12 h for 48 h after injury. Mice were evaluated thereafter blind to genotype and experimental condition. Daily bladder expression was performed for the duration of the study or until voluntary voiding returned.
Injections of lysolecithin or myelin into the spinal cord
Five-hundred nanolitres of 1% lysolecithin or 1 mg ml−1 CFSE-myelin in PBS was delivered by intervertebral microinjection to the lateral spinal cord white matter at spinal cord level T12 (coordinates: 200 μm medial–lateral, 300 μm dorsal–ventral). Injections were carried out at 150 nl min−1 using finely bevelled glass micropipettes connected via high-pressure tubing (Kopf) to 10 μl gastight syringes under the control of microinfusion pumps (Harvard Apparatus). Needles were left in place for 6 min prior to being slowly retracted. An equal volume of PBS was injected into the contralateral white matter as vehicle control. Mice were euthanized at 3 days post myelin injection and at 3, 10 and 25 days post-lysolethicin.
Sciatic nerve injury
A small incision was made on the left hindlimb and the two heads of the bicep femoris muscle were gently separated to reveal the sciatic nerve. The sciatic nerve was released from the muscle and elevated using forceps. The isolated nerve was then clamped with haemostats for 10 s and then replaced under the muscle. Mice were euthanized seven days following sciatic nerve crush.
Saporin injection
Conjugated saponins were used to degenerate myelinated and unmyelinated fibres as previously described44. In brief, mice were anaesthetised and 8 μg (10μl of 0.8 μg μl−1 in PBS) of saporin (non-conjugated control), IB4-conjugated saporin (targets unmyelinated fibres) or CTB-conjugated saporin (targets myelinated fibres) was injected subcutaneously into the plantar surface of the left hindpaw foot pad using a 30G insulin syringe. Injections of IB4–saporin and CTB–saporin were considered successful if there was local swelling in the treated hindpaw for 24–48 h following injection. Mice were euthanized at 14 and 28 days after injection.
EAE induction and assessment
Active EAE was induced as described45 with modifications. Nine-week-old C57BL/6 mice were immunized subcutaneously in both hind flanks with 100 μg of myelin oligodendrocyte glycoprotein peptide (MOG35–55) emulsified in Complete Freund’s adjuvant containing 200 μg of killed mycobacterium tuberculosis H37Ra (Hooke labs) and injected intraperitoneally on days 0 and 2 with 110 ng pertussis toxin. Assessment of EAE was as follows: 0, no disease; 1, decreased tail tone; 2, hind limb weakness; 2.5, partial hindlimb paralysis; 3, complete hind limb paralysis; 4, front and hind limb paralysis; and 5, moribund state. Mice were collected at different stages of disease on the basis of the following pre-defined criteria: onset, partial or completely limp tail (score 0.5–1) at day 10 ± 2 days; peak, near or complete paralysis of hindlimbs with or without forelimb weakness (score 2.5–3.5) at day 14 ± 2 days; chronic, mice that reached a score of at least 2.5 (limp tail and incomplete paralysis of hindlimbs) no later than day 16 and collected at day 56.
Myelin purification and conjugation
Myelin was purified from adult C57BL/6 mice brains by sequential ultracentrifugation on discontinuous sucrose gradient and hypo-osmotic shock as previously described25. Brains were homogenized with a glass Dounce in 10 mM HEPES, 5 mM EDTA and 0.32 M sucrose. This was layered on 0.85 M sucrose in HEPES/EDTA buffer and centrifuged in a SW41 Ti rotor at 24,600 rpm for 30 min with acceleration and deceleration set to 1. The crude myelin fraction was removed from interface, resuspended in ice-cold distilled water, and centrifuged at 9,500 rpm for 15 min. This step was repeated two more times. The pellet was then dissolved in 0.3 M sucrose in HEPES/EDTA buffer and placed on top of 0.85 M sucrose in HEPES/EDTA. All centrifugation/resuspension steps were then repeated. The final pure myelin pellet was resuspended in PBS, quantified using a BCA assay, and resuspended to 1 mg ml−1 and then conjugated to CFSE as previously described46. Myelin (1 mg ml−1) was incubated with 50 μM CFSE at 37 °C for 15 min and then washed with 100 mM glycine in PBS at 14,000 rpm for 15 min, washed twice with PBS at 14,000 rpm for 15 min each and pellets were then resuspended to 1 mg ml−1 in PBS.
Hindlimb locomotor evaluation
A modified Basso mouse scale (BMS) was developed to evaluate the gradual functional recovery of distinct hind limb muscle groups after iSCI, over time, in freely moving mice. We converted the original BMS protocol47 of 5 locomotor categories with a maximal score of 9 into 12 locomotor categories (ankle movement, toe movement, knee movement, weight support, paw placement, dorsal stepping, missing steps, paw position on lift-off, paw position on initial contact, coordination, trunk instability and tail tone) with a maximal score of 37. Analysis was performed at days −5, 0, 1, 2, 3, 7, 14, 28, 42, 56, 70 and 84 dpi.
Cold thermoception behavioural evaluation
Hindpaw sensitivity to cold stimuli was evaluated using the acetone test48. Spontaneous thermoceptive behaviours were monitored for 1 min after a drop of acetone (~25 μl) was applied to the plantar surface of left or right hindpaw with the aid of a 22G flexible gavage needle attached to a 1 ml syringe. The total duration of acetone-evoked behaviours (paw withdrawal, biting, licking or scratching) was measured from videos reviewed in slow motion. Analysis was performed at days −5, 7, 28 and 84 dpi.
Von Frey testing
Mechanical sensitivity was assessed using the von Frey filament test. Mice were placed in individual elevated chambers each measuring 3.75 × 3.75 × 5 inches with a mesh floor. Mice were acclimated to the testing chamber for 5 days before beginning any measurements and allowed to acclimate for 15 min prior to the start of testing on data recording days. A set of 20 nylon Semmes Weinstein monofilaments was used for testing. In brief, a fibre was gently pushed against the surface of the skin from below. Filaments of increasing stiffness (0.02–2.0 g) were applied perpendicularly to the plantar surface of the hind paw with sufficient force to cause slight bending and held for 2–3 s. A withdrawal response is categorized as an indicator of nociception and is defined as paw withdrawal, paw lifting, paw rotation, sniffing, licking, scratching, shaking or rapid movement, was recorded, and subsequent filament selection followed the up-down paradigm. If a withdrawal response was observed, the next lower force filament was applied; if no response occurred, the next higher force filament was tested. This process continued until six responses had been recorded in a series bracketing the threshold. Data were analysed using the up-down Reader algorithm to determine the 50% withdrawal threshold, which was calculated using Dixon’s formula.
Tissue processing, immunohistochemistry and mRNA in situ hybridization
Mice were euthanized by barbiturate overdose followed by cardiac perfusion with 4% paraformaldehyde. Spinal cords were removed, post-fixed for 4–8 h, and cryoprotected in buffered 30% sucrose. Spinal cords were blocked into 5 mm segments centred around the lesion epicentre, embedded in optimal cutting temperature (OTC) medium and stored at −80 °C until sectioning. Serial frozen sections of cervical (C8-T4), thoracic (T3-T12) and lumbar (T9–L3) segments (40 μm, transverse) were prepared using a cryostat microtome (Leica) and stored in antifreeze solution (glycerol, sucrose and TBS) at −20 °C until processed for evaluation by immunofluorescence and/or mRNA in situ hybridization as described9. Primary antibodies include: Rat-CD18 (1:100, Invitrogen), Rat-GFAP (1:1,000, Thermofisher), Rabbit-GFAP (1:1,000, Dako), Goat-IBA1 (1:1,000, Abcam), Rabbit-IBA1 (1:1,000, Wako), Rabbit-LPL (1:50, Abcam), Rabbit-PLIN2 (1:500, Progen), Goat-SOX9 (1:200, R&D system), Mouse- (1:3,000, Biolegend), Sheep-TREM2 (1:250, R&D systems), Rabbit-YAP1 (1:200, Protintech). Mouse primary antibodies were visualized using the M.O.M. (Mouse on Mouse) Immunodetection Kit (Vector Laboratories). Primary antibodies were selected on the basis of validation for fluorescence immunohistochemistry analysis in mouse tissue by the manufacturer, and/or by other investigators on the basis of peer-reviewed publications. Fluorescence secondary antibodies were conjugated to Alexa 488, Cy3 or Cy5 (all from Jackson Immunoresearch Laboratories). Nuclear staining was performed using DAPI (2 ng ml−1; Molecular Probes). Sections were cover-slipped using ProLong Glass mounting agent (ThermoFisher). When applicable, tissue sections were incubated in FluoroMyelin Green to label myelin and myelin debris (1:300) or the neutral lipid dye BODIPY to label lipid droplets (1:1,000) (ThermoScientific) prior to DAPI incubation.
Florescent in situ hybridization on fixed-frozen mouse spinal cord sections was performed using RNAscope probes and the Multiplex Fluorescent Detection Kit v.2 per manufacturer’s instructions (Advanced Cell Diagnostics). Mouse spinal cord sections were permeabilized with Protease IV. Probes used on mouse spinal cord tissue were as follows: Abca1 (522251), AldoC (429531-c2, 429531-c3), Arex (541871), Ak3 (454791), Boc (876211), Ccn1 (429001), Gfap (313211-c2, 313211-c3), Glipr2 (467171), Gpnmb (489511), Igf1 (443901-c2), Lair (509151), Prdm16 (584281) Scl1a3 (430781) and Thrsp (1090411). mRNAs of interest were labelled with the following fluorophores (Akoya): Opal 520 (FP1487001KT), Opal 570 (FP1488001KT), Opal 620 (FP1495001KT) and Opal 690 (FP1497001KT). Slides were then processed for immunohistochemistry or stained with DAPI before mounting. Human spinal cord tissue was permeabilized with target retrieval reagent and protease plus. Probes used in human tissue were as follows: CCN1 (4452081), GFAP (311801-C2) and SLC1AA3 (461081-C2). Sections were stained with DAPI and mounted with ProLong Glass or Vectashield mounting medium.
Reference to protein or gene names follow standardized guidelines for mouse and human as established by the Human Gene Nomenclature Committee (HGNC) and the Mouse Genome Informatics (MGI) database. Here, human and mouse proteins are referred to in all upper case, non-italicized font (for example, CCN1, IBA1, TREM2); genes and mRNA is referred in all upper case, italicized for human (for example, CCN1) and first letter capitalized and otherwise lower case, italicized for mouse (for example, Ccn1, Gpnmb, Igf1).
Imaging
Images of tissue sections used for quantitative analyses were collected using an Apotome epifluorescence microscope with structured illumination hardware and deconvolution software (Zeiss). For whole spinal cord Ccn1 and microglial analysis, we generated 10× tiles of the entire spinal cord at a single z-plane. Microglial quantification was imaged at 20× (Trem2, LPL) with a z-thickness of 1 μm or 40× (FluroMyelin, SMI32, PLIN2, BODIPY, Gpnmb and Abca1) with a z-thickness of 0.5 μm. Similarly, images of astrocytes with subtype markers and were imaged at 40× with a 0.5 μm z-stack. Representative images for illustrative purposes were imaged on a Leica SP7 Confocal microscope at 20× or 63×.
Image analysis
Imaris image analysis software (v.10) was used to generate 3D volumes of surfaces of IBA1+ microglial and a marker of interest (for example, FluroMyelin, SMI32, PLIN2, BODIPY, TREM2). Overlap between IBA1 and marker surfaces (≤0.5 μm distance) was used to determine the proportion of microglia that were marker-positive. Similarly, overlap of marker-positive surfaces that were within an IBA1 surface (≤0.5 μm: TREM2, PLIN2, BODIPY, FluroMyelin, SMI32) determined the volume of marker present within microglia. Measurements were normalized to the total volume to IBA1 microglia and measurements were restricted to the spinal cord dorsal white matter unless stated otherwise. For YAP1 analysis, 3D surfaces were generated for all DAPI+ nuclei, YAP1, Gfap/Slc1a3 mRNA and Ccn1 mRNA. Astrocyte nucelli were determined by setting the overlap volume of DAPI and Gfap/Slc1a3 to 15. Astrocytes nuclei expressing Ccn1 were those containing an overlap volume of Ccn1 greater than 0.16. Finally, the YAP1 expression within the Ccn1+ and Ccn1− astrocytes was the volume of YAP1 (<0 μm) within these Ccn1+ or Ccn1− astrocyte nuclei.
Spatiotemporal analysis of Ccn1+ astrocytes and microglial nodules
Regional quantification of Ccn1+ astrocytes and IBA1+ microglial nodules was performed on 10× image tiles of transverse spinal cord sections using the cell counter plugin (Fiji). Transverse sections were only evaluated if they appeared cytoarchitecturally intact with normal-appearing white and grey matter anatomy. Initially, 8 anatomical reference points were used to align transverse spinal cord images: central canal; top of the dorsal white matter; bottom of the dorsal white matter; left and right lateral white matter; top and bottom of the central grey matter; the left and right sides of the central grey matter; the top of the dorsal horn grey matter on left and right sides, and the bottom of the ventral horns on left and right sides. For injured samples, the side containing the majority of Ccn1+ astrocytes or microglial nodules was labelled as left (ipsilesional). Next, Ccn1+ astrocytes were quantified as Gfap/Slc1a3 containing nuclei that contained at least 3 Ccn1 mRNA puncta (RNAscope). Similarly, microglial nodules were quantified as closely associated clusters of microglia containing more than three microglial nuclei25. At least two sections were quantified per mouse. Ccn1+ astrocytes and microglia nodule counts from different tissue sections were aligned to a common coordinate system using a custom python script. First, all reference and cell coordinates were linearly shifted such that the central canal was set at (0,0). The average of each reference point across all sections per spinal region were used to define a template spinal section which was then used to perform non-rigid transformation (ThinPlateSplineShapeTransformer from the OpenCV2 library) of all cell coordinates. For visualization, Ccn1 astrocyte/microglia counts were spatially binned per section using a 2D histogram (bin area 19.35 μm2) and counts per bin were averaged per mouse and then per condition. The resulting cell count per bin was then plotted.
For statistical comparison of time-dependent differences in WDM nodule formation between wild-type and Ccn1-cKO mice, we employed a Conway–Maxwell–Poisson (COM–Poisson) generalized linear mixed model with a log link and fixed effects for group and time49. This model was selected to enable robust assessment of how nodule counts change over time in wild-type and Ccn1-cKO mice, and whether these changes differ by genotype. The COM–Poisson distribution accommodates both overdispersion and underdispersion in count data and accounts for the repeated-measures structure of the dataset, wherein multiple tissue sections were analysed per biological replicate at each post-injury time point. The model included fixed effects for group (Ccn1-cKO versus wild type), time (7, 28 and 90 dpi), and a random intercept for each mouse to account for within-subject clustering. The group-by-time interaction was formally tested using a likelihood ratio test comparing nested models with and without the interaction term. Post hoc pairwise comparisons of group (genotype) and time levels were conducted on the basis of model-derived estimated marginal means, with multiple testing adjustment using Tukey’s method. All hypothesis tests were two-sided with a significance level set at 5%. These statistical analyses were performed using R software (v.4.4.1). Mixed models were fitted using the glmmTMB package50, and marginal means were estimated using the emmeans package51.
Quantitative analysis of in situ mRNA hybridization
Quantification of RNAscope probe signal (mRNA) in astrocytes and microglia was carried as described52. In brief, thresholding of RNAscope probe signal was first carried out (Otsu method: Ccn1 and Gfap/Slc1a3; triangle method: Gpnmb and Abca1) and the area of pixels was then quantified within the soma of Gfap+/Slc1a3+ astrocytes, or IBA1+ microglia or microglial nodules, respectively. The area of Gfap/Slc1a3 and Ccn1 were analysed from the same astrocyte somas, whereas the area of Gpnmb, Abca1 and Sdc4 mRNA was then normalized to the size of the microglia or nodule.
Fresh spinal cord tissue collection for astrocyte RiboTag RNA-seq
Spinal cord tissue was isolated for astrocyte RiboTag RNA-seq as described9. In brief, wild-type (mGfap-cre-RiboTag) and Stat3-cKO (mGfap-cre-Ribotag-Stat3-loxP) mice were perfused with ice-cold PBS with heparin and spinal cords were dissected out. Three millimetres of spinal cord rostral (T9–T11) and caudal (L1–L3) to the lesion epicentre were then rapidly removed, snap-frozen in dry ice and stored at −80 °C until processing for RiboTag RNA-seq. Spinal cords were collected at 3, 7, 14 and 28 dpi and anatomically equivalent regions of spinal cord were isolated from age- and genotype-matched healthy controls.
Astrocyte ribosome-associated mRNA isolation, RNA-seq and analysis
Astrocyte ribosome-associated mRNA was isolated using our previously established methods9. In brief, fresh frozen spinal cord tissue was homogenized and haemagglutinin (HA) immunoprecipitation was carried out to purify of astrocyte ribosome-associated mRNA. Astrocyte RNA integrity was analysed using the 2100 Bioanalyzer (Agilent) with the RNA Pico chip, with RNA integrity number (RIN) ≥ 8 for all samples. RNA concentration was determined using the RiboGreen RNA Assay kit (Life Technologies). cDNA was generated from 10 ng of RNA using the Universal plus mRNA-seq Kit (Nugen). The workflow consisted of poly(A) RNA selection, RNA fragmentation and double-stranded cDNA synthesis using a mixture of random and oligo(dT) priming, followed by end repair to generate blunt ends, adaptor ligation, strand selection and PCR amplification to produce the final library. Multiplexed sequencing was performed using the NovaSeq 6000 sequencer (Illumina) on a NovaSeq S2 flow cell to produce 50 bp paired-end reads. Data quality was assessed using Illumina SAV and demultiplexing was performed using Illumina Bcl2fastq2 v.2.17. Sequences were aligned to the mouse mm10 genome using STAR aligner (v.2.4.0j). Average percent of uniquely mapped reads was 79 (±8.7)%. Read counts were determined using HT-seq (v.0.6.0). At least 4, and in most cases 6 samples were evaluated per experimental condition. Genes not expressed in minimum of 10 samples (5 counts or more) or average fragments per kilobase per million mapped fragments (FPKM) below 0.75 were filtered out from further analysis. Differential expression analysis (DEA) was conducted using the Bioconductor EdgeR package (v.3.6). DEGs were determined using FDR at 5%. To identify co-regulated astrocyte-enriched genes across time after injury, a gene-gene correlation matrix was constructed using genes that were significantly enriched in astrocytes with a logFC >1 and FDR P ≤ 0.05 at any time point. Astrocyte-enriched gene expression was identified by comparing astrocyte HA immunoprecipitation-derived ribosome-associated mRNA to whole-tissue mRNA (HA immunoprecipitation input-derived mRNA). Astrocyte versus whole-tissue DEA identified 1249 astrocyte-enriched DEGs, which were used as input for a spearman correlation using log2FC changes values from iSCI versus healthy DEA and kmeans clustered into 11 gene modules. Genes in each module were used as input into gene ontology (GO) using Enrichr (GO_Biological Process_2018 database).
LRA gene expression data were compared to multiple other spinal cord astrocyte transcriptomics data sets from SCI and other non-traumatic CNS insults and disorders: BFAs17, ALS53, LPS9 and EAE54. A composite list of DEGs (log2 fold change versus healthy) across all datasets was compiled (9,558 DEGs) and used for all downstream analyses. Principal component analysis was performed as a descriptive visualization of global relationships across datasets, in conjunction with gene-level analyses of DEG overlaps, directionality, and functional groups. Together, these complementary approaches allowed us to assess both overall transcriptomic relationships and specific gene-level distinctions. For comparison between LRAs and BFAs, LRA 3 and 7 dpi were compared to BFA 2 and 5 dpi, respectively. DEG information was available for 14 and 28 dpi in both datasets. These data were used to tabulate the proportion of LRA DEGs that were either also significantly upregulated, downregulated, oppositely regulated, or not regulated in BFAs at each time point.
Nuclei isolation
iSCI mice were perfused with ice-cold PBS with heparin at 3, 7 or 28 dpi, spinal cords dissected out and 3 mm of spinal cord rostral (T9–T11) and caudal (L1–L3) to the lesion epicentre were then rapidly removed, snap-frozen in dry ice and stored at −80 °C. An anatomically equivalent region of spinal cord (T11–L1) was isolated from age- and genotype-matched healthy controls. Frozen tissue was homogenized in homogenization buffer (320 mM sucrose, 0.1 mM EDTA, 0.1% IGEPAL CA-630, 5 mM CaCl2, 3 mM magnesium acetate, 10 mM Tris, Roche Protector RNAse Inhibitor, Complete Roche Protease Inhibitor v.12, 0.016 mM PMSF, 0.166 mM β-mercaptoethanol; pH=7.8). Nuclei were isolated from the homogenate by iodixanol gradient and resuspended in 1% BSA solution before proceeding immediately to 10x snRNA-seq.
snRNA-seq
snRNA-seq was performed using 10x Chromium Next GEMSingle Cell 3 (v.3.1) per manufacturer’s instructions. Samples were loaded to capture 10,000 nuclei per sample. During library preparation, the initial cDNA amplification was run for 13 cycles, which was found to be optimal for 10,000 nuclei. Following library preparation, quantitative PCR was run to quantify library concentration and samples were pooled to equivalent concentrations. Initially, a shallow sequencing run of the pooled libraries at ~20% sequencing saturation, the results of which informed library re-pooling in order to normalize nuclei number within the libraries to obtain ~40,000 reads per cell. Sequencing was performed by NovaSeq (Illumina) at 2 × 150 base pair reads at 150 pM (average reads per sample: mean: 2.9 × 108 ± 1.1 × 108).
snRNA-seq data analysis
Output FASTQ files for each sample were aligned with CellRanger v.6.0.2 using the mm10-2020-A reference genome for each sample. Cells matching the following criteria were removed from further analysis: >5% mitochondrial counts, >25,000 counts or <500 counts. Genes expressed in fewer than 50 cells were removed from downstream analysis. Scrublet55 was used to remove predicted doublets from each sample. Individual sample data were then concatenated, normalized to 104 total counts per cell, log-transformed, and batch corrected using Harmony56. Quality control thresholding resulted in 230,620 cells from 35 samples for downstream analysis. Cell types were identified on the basis of putative marker genes12,57,58,59. DEG testing utilized sc.tl.rank_genes_groups with method=‘wilcoxon’ and corr_method= ‘benjamini-hochberg’ for all comparisons. Molecular markers of regionally restricted LRA subtypes (such as vGM3: Thrsp/Arex; WM4: Glipr2/Ccn1; see Fig. 1) were identified by screening our snRNA-seq data for genes that were (1) astrocyte-enriched relative to other cell types; and (2) significantly enriched for in a spatially restricted LRA subtypes. Nichenet30 was performed on astrocytes (‘sender’) and ligands were identified by filtering Nichenet candidates for astrocyte subcluster enrichment relative to all other cell types. The relevant receiver cell type was selected on the basis of NMF cell subtype enrichment. Genes enriched in receiver cell subtype were used as gene set of interest. All expressed genes in the receiver cell subtype were used as the background gene set.
Spatial transcriptomics
Mouse spinal cord spatial transcriptomics was performed by Visium (10x Genomics). iSCI mice were perfused with ice-cold PBS with heparin at 3, 7 or 28 dpi, spinal cords were dissected out and rostral and caudal blocks were rapidly embedded in OTC, snap-frozen on dry ice and stored at −80 °C until sectioning. Visium slides were pre-chilled in a cryostat (Leica) for 30 min at the time of sectioning. Two 10-μm sections were taken from lesion-remote rostral (T9–T11) and caudal (L1–L3) blocks, equivalent to samples analysed by snRNA-seq. Samples were processed using the Visium Spatial Gene Expression Reagent Kit (10X Genomics) per the manufacturer’s established protocol. cDNA libraries were pooled in a NovaSeq6000 SP v.1.0 flowcell and paired-end sequencing was performed on an Illumina NovaSeq6000 sequencer.
Spatial transcriptomics analysis
Spots overlaying tissue sections were manually annotated in the Loupe (10X Genomics) and processed by spaceranger-v.1.3.0 and aligned against the mm10 reference genome mm10-2020-A. Haematoxylin and eosin staining of transverse spinal cord sections was used to manually annotate lateral white, ventral white, dorsal white, central grey, dorsal horn and ventral horn. Additionally, gene expression of inflammation and gliosis-associated genes was used to distinguish lesion ipsilateral and contralateral sides. Quality control thresholding resulted in 14,566 spots across 16 biological replicates (n = 4 mice per group; 2 sections per rostral and caudal block). Data were normalized to 104 counts and log-transformed before running principal component analysis and UMAP projection. To accommodate for morphological variation, a non-rigid transformation was applied (ThinPlateSplineShapeTransformer from the OpenCV2 library) using manually placed neuroanatomical reference points, in a manner equivalent to aligned average density plot construction for Ccn1+ astrocyte and WDM nodules counts. Tissue alignment was validated by examination of known spatially restricted gene expression (for example, Mbp and Syp). Cell2location was used to spatially integrate snRNA-seq subclusters and spatial transcriptomics data60. The top 30 highest expressed genes from each dataset, mitochondrial genes, and genes expressed in <5% of cells or spots and with mean <1.12 were filtered out to generate snRNA-seq input. Cell2location was run with the following parameters: (batch_key= “Date library prep”, continuous_covariates = “total_counts”, categorical_covariates = “User”, N_cells_per_location=12, detection_alpha=200) and trained for 40,000 epochs. The cell2location matrix was used as input for NMF to identify spatially co-occurring cell types. NMF from sklearn was run with the following parameters: (n_components=8, alpha=0.9,max_iter=1000, shuffle=True, init = “nndsvda”,l1_ratio=0.9).
Microglial isolation (lipidomic and culture)
Mice were perfused with ice-cold PBS with heparin and the brain and spinal cord were freshly dissected following. For iSCI mice, 1 mm rostral and caudal to the lesion epicentre was removed and discarded, and the injured lateral side of the spinal cord (rostral and caudal to the lesion) was collected for microglial isolation. Dissected tissue was minced with a sterile razor blade and then dissociated using the Neural Tissue Dissociation Kit (P) (Miltenyi Biotech) and the GentelMACS dissociator with heaters per the manufacturer’s instructions. Following dissociation, samples were filtered through a 70-μm strainer, and myelin was depleted using Myelin removal beads II (Miltenyi Biotech) and the AutoMACS separator. Finally, microglia were isolated by incubating samples with CD11b microbeads (Milteyni) and isolating with the AutoMACS per the manufacturer’s instructions. Cell number was then determined before proceeding to downstream applications (lipidomics and culture).
Microglial bulk RNA-seq and analysis
A 50 μl spot drop containing 50,000 microglia cells was seeded into the desired wells of a 24-well plate. Cells were cultured for 7 days, with a full media change given on day 1 followed by half media change on day 4. On day 7, cells were either left untreated or treated with CCN1 (Peprotech: 120-25) at 50 ng ml−1 or vehicle (BSA) for 24 h. Each condition was carried out in triplicate for each experiment. Cells were then removed using a cell scraper, replicates pooled, and then processed for RNA isolation using RNeasy Plus Micro Kit (Qiagen, 74034). Microglia RNA samples were prepared for analysis by RNA-seq. RNA integrity was analysed using the 2100 Bioanalyzer (Agilent) with the RNA Pico chip, with RIN ≥ 9.6 for all samples. RNA concentration was determined using the RiboGreen RNA Assay. Multiplexed paired-end sequencing was performed using the NovaSeq X Plus sequencer (Illumina). Data quality was assessed using Illumina SAV and demultiplexing was performed using Illumina Bcl2fastq2. Sequences were aligned to the mouse mm39 genome using STAR aligner (v.2.7.11b). DEA was conducted using EdgeR with a FDA of 5%. DEGs were defined with a log2-transformed fold change threshold of 0.25 and adjusted P value < 0.05 (CCN1 stimulation versus vehicle).
Microglia lipid efflux and lipid droplet content evaluation
Primary microglia isolated from male and female mice 8–12 weeks of age were seeded at 1 × 105 cells per well in a flat-bottom 96-well plate coated with poly-L-lysine (0.01%, Sigma-Aldrich). Cells were grown in microglia media (10% fetal bovine serum, 1× penicillin-streptomycin, 10 ng ml−1 carrier-free (CF) recombinant mouse GM-CSF, 10 ng ml−1 CF recombinant mouse M-CSF, 10 ng ml−1 CF recombinant human TGFβ1, in DMEM/F-12 Ham) for 4 days at 37 °C, 5% CO2 with full media change after 24 h. Microglia cholesterol efflux was assessed using a Fluorometric Cholesterol Efflux Assay Kit (Abcam; ab196985) following the manufacturer’s instructions. In brief, on day 4 microglia were loaded with fluorescent cholesterol for one hour, then placed into equilibration media containing CCN1 (50 ng ml−1 in 0.1%BSA) or vehicle (0.1% BSA) for 16 h. Following incubation, cells were washed with phenol red-free DMEM/F-12 Ham and incubated with cholesterol acceptor solution (2% (2-Hydroxypropyl)-β-cyclodextrin) for 6 h. Plates were then centrifuged for 2 min at 1,000g and the cell supernatant was collected for fluorometric analysis of cholesterol content. Meanwhile, adherent cells were lysed and processed for fluorometric cholesterol content within the cell. Fluorometric measurements were performed using Varioskan LUX (ThermoFisher) (excitation/emission, 485/523 nm). Per cent cholesterol efflux was then calculated for each sample by dividing relative fluorescence unit (RFU) of the supernatant by the total cholesterol content (RFU of supernatant plus cell lysate). The effect of treatment was then calculated by subtracting the percent cholesterol efflux of the negative control (no cholesterol acceptor) from the percent cholesterol efflux of treatment (CCN1 or vehicle), followed by normalization with the percent cholesterol efflux of vehicle.
For microglial lipid storage analysis, primary microglia were seeded at 500,000 cells per well in 6-well plates and cultured for 7 days, with a full media change on day 1 and a half media change on day 4. On day 7, cells were treated with purified recombinant CCN1 (50 ng ml−1; Peprotech) or vehicle control (BSA) for 22 h. To assess the involvement of SDC4, cells were pre-treated with either SDC4 function-blocking antibodies (Rat Anti-Mouse SDC4 Clone KY/8.2, BD Pharmingen, 550350) or serotype-matched control antibodies (Rat IgG2a kappa Isotype Control, eBioscience, 14-4321-82) (25 µg ml−1) for 1 h. Media containing antibodies was then washed out and replaced with media containing CCN1. After 22 h, culture media was removed and cells were labelled with LipidTOX Deep Red Neutral Lipid stain (Thermo Scientific, H34477; 1:500 in PBS) for 30 min. Cells were washed with PBS-EDTA, gently dissociated by pipetting, and collected by centrifugation (300g, 10 min, 4 °C). Cell pellets were resuspended in 500 µl of flow cytometry buffer (PBS + 5% FBS), stained with DAPI, and analysed on a SONY ID7000 Spectrum Cell Analyzer at the Cedars-Sinai Medical Center Flow Cytometry Core. FlowJo software was used for downstream analysis. The gating strategy used to identify and quantify microglia populations is provided in Supplementary Data 6.
Sample preparation for lipid extraction
Lipid extraction from the frozen microglial cell pellets was done following Bligh and Dyer protocol with slight modifications61,62. In brief, the pellets were thawed at 4 °C for 10 min, after which, cold methanol, and HPLC-grade chloroform were added in a ratio of 2:1. The samples were vortexed for 10 s, resulting in a one-phase solution which was then incubated for 15 min at 4 °C. A biphasic solution was then obtained by adding ultrapure water and chloroform in a 1:1 ratio. Next, the samples were centrifuged at 16,000g for 10 min, giving rise to 3 phases in each tube. The bottom phase in the tube is the organic phase that contains lipids. Next, the solvents from the organic phase were evaporated using SpeedVac vacuum concentrator for 1 h resulting in dried lipid extracts.
Unbiased Lipidomics using MRM profiling
Dried lipid extracts from microglial cells were reconstituted in 200 µl of a 50:50 methanol:chloroform solution containing 10 mM ammonium formate. Prior to analysis, lipid extracts were further diluted in acetonitrile: methanol 70:30, with 10 mM ammonium formate. The quality control sample was the injection solvent containing 0.02 µg ml−1 of the quantitative mass spectrometry internal standard EquiSPLASH (Avanti Polar Lipids, 330731), which was monitored over time to ensure the instrument’s appropriate operation. All MRM profiling experiments were conducted on an Agilent 6495C triple quadrupole mass spectrometer outfitted with an Agilent 1290 Infinity II LC system and G7167B autosampler. A volume of 8 μl of diluted lipid extract was introduced into the Agilent Jet Stream (AJS) ion source of the mass spectrometer by flow injection for each MRM method. In brief, MRM methods were established for 10 lipid classes and spanned 1,497 individual lipid species62,63. Lipid classes of interest were phosphatidylcholine (PC), phosphatidylethanolamine (PE), phosphatidylglycerol (PG), phosphatidylinositol (PI), phosphatidylserine (PS), acyl carnitine (CAR), cholesterol ester (CE), diacylglycerol (DG), triacylglycerol (TG), and sphingomyelin (SM).
Lipidomics data analysis
Statistical analysis of lipid MRM transitions for all sample comparisons was performed using the CLAW in-house MRM processing software64, followed by differential analysis with the edgeR software package65, as described in our previous study62,63. The ion count of each lipid was denoted by l for a given sample s. An intercept sample, representing the experimental blank (injection medium), was included to ensure that all comparisons are meaningful relative to the blank. The expected count for lipid l in sample s was written as μls. The design matrix entry \({X}_{s}^{T}\) encoded the group or condition for sample s, and βl represented the set of regression coefficients for lipid l. The edgeR package fits a generalized linear model to a log-linear formula for mean variance relationship as follows:
This formula calculates the total ion intensity for each sample s, summing to Ns. This approach enables the determination of the coefficient of variation (CV) for the ion count of each lipid in a sample (yls). The dispersion (Φl) of each lipid and is calculated using the common dispersion method5. On the basis of these values, the log2 fold change (log2FC) between samples is calculated, and the corresponding P values are derived using the likelihood ratio test. P values less than 0.05 were considered significant. Microglia lipidomics data are available online at https://github.com/chopralab/Lesion-remote_astrocytes_govern_microglia-mediated_white_matter_repair.
CCN1 co-immunoprecipitation
To identify candidate CCN1 receptors on microglia, a CCN1-directed bait-and-prey approach was used. Co-immunoprecipitation was performed using the Pierce Crosslink Magnetic IP/Co-IP Kit (Thermo Fisher Scientific, 88805) following the manufacturer’s protocol with minor modifications. In brief, 25 µl of protein A/G magnetic beads were resuspended, washed on a magnetic stand, and incubated with 5 µg of anti-DDK for 2 h at 4 °C for conjugation. Beads were incubated with 5 µg IgG isotype control antibodies for negative control. Bead–antibody conjugates were then washed twice with 500 µl of wash buffer.
HEK-293T cells expressing Mouse CCN1 with a DDK–MYC molecular tag (Origene MR221828) were lysed in buffer supplemented with protease inhibitors, followed by centrifugation at 12,000g for 10 min to remove debris. The cleared lysate was incubated with bead–antibody conjugates overnight at 4 °C on a rotator to allow CCN1 binding. The following day, the beads were washed three times with 500 µl of wash buffer before incubation with microglial lysates. Next, primary microglia were cultured for 7 days then lysed by sonication in sample buffer (50 mM Tris, 150 mM NaCl, 1% NP-40 (v/v), 0.5% CHAPS (w/v), protease and phosphatase inhibitors, pH 7.4). The whole-cell lysate was then incubated with bead–antibody–CCN1 complexes overnight at 4 °C on a rotator. Bead–antibody–CCN1 complexes were then washed three times with wash buffer and sent to the Cedars-Sinai Proteomics and Metabolomics Core for on-bead digestion and proteomic analysis by liquid chromatography–mass spectrometry (LC–MS/MS).
Sample preparation for proteomics
Samples were lysed in 6 M urea, 1 M ammonium bicarbonate, 5% SDS lysis buffer and sonicated for 10 min at 70% power using a QSonica Q800 sonicator. Samples were cleared by centrifugation at 20,000g for 10 min and protein concentration measured by BCA. Samples were digested by an automated SP3 protocol adapted to a Beckman i7 workstation. Bead aliquoting, reduction, alkylation, digestion, and elution were all performed on-deck with a 96-well plate format. In brief, 50 μg of protein in 40 μl of the previously mentioned lysis buffer was reduced with the addition of 10 μl of 200 mM dithiothreitol and incubated 30 min at 37 °C with shaking at 300 rpm, then alkylated with 10 μl of 400 mM iodoacetamide at room temperature for 15 min in the dark. The volume was brought to 70 μl with Tris-HCl pH 8, then 5 μl of bead suspension (10:1 mass ratio of beads to protein), 1:1 mixture of hydrophilic/hydrophobic beads (Cytiva) was aliquoted into the samples using the span-8 pipetting head with constant agitation of the bead reservoir between transfers. Samples were brought to 50% acetonitrile (ACN) and incubated for 18 min, and then the solvent was removed on-magnet, and samples were rinsed with 2× 80% ethanol then 2× ACN with 200 μl volumes each. After the solvent was completely removed, the samples were resuspended in 50 mM Tris-HCl pH 8 and 10 mM CaCl2 with trypsin at a 1:20 ratio. Samples were bath sonicated for 5 min then incubated 18 h at 37 °C and 1,200 rpm overnight. After digestion, the samples were then removed from beads and brought to 0.1% formic acid and 2% DMSO for injection into the instrument.
LC–MS/MS analysis
Approximately 500 ng of peptides from digested samples were analysed on a Thermo Orbitrap Astral coupled to a NeoVanquish LC. To assess carryover, a blank injection was included after every three injections. Samples were separated using 24 min gradient. The compositions for solvent A and B were 0.1% formic acid in water and 80% ACN with 0.1% formic acid, respectively. The gradient used was as follows: 1.2 μl min−1 flow, 0 min 4% B, 2 min 9% B, 13 min 25% B, 17 min 35% B. NeoVanquish LC was operated in direct injection mode, using a 150 μm internal diameter × 15 cm, 1.5 μm PepSep C18 (Bruker) column coupled to a nano source (Thermo EasySpray) on the Orbitrap Astral MS platform (ThermoFisher). All sample runs were acquired in data independent acquisition (DIA) mode from 380 to 980 Da with 240k Orbitrap resolution and 5 ms maximum injection time for MS1. All DIA scans were set to a 7 ms maximum injection time with varying window schemes between 2 and 5 Th depending on gradient length.
Proteomic data analysis
Mass spectrometry raw data files were searched against UniProt mouse reviewed protein sequence entries (accessed April 2023) using DIA-NN (v.1.8.1) (PMID: 31768060) in library-free mode with default parameters. On the basis of recent comparisons with library-based approaches, DIA-NN in library-free mode has been found to produce results that are comparable or better than those of experimental library-based searches while being freely available and was hence chosen for the analysis of all data. (PMID: 36609502). The output protein group matrix from DIA-NN was used to perform downstream analysis using MetaboAnalyst 6.0 (PMID: 38587201). Pairwise comparisons between CCN1 co-immunoprecipitation and negative control antibody co-immunoprecipitation were performed using uncorrected two-sided t-tests, with a significance threshold of −log10(P) > 1.3 (P < 0.05). No multiple hypothesis correction was applied given the exploratory nature of the analysis.
Adult mouse cortical astrocyte culture and conditioned media
Adult mice were perfused with ice-cold PBS with heparin and mouse brains freshly dissected. Cortices were dissociated using Neural Tissue Dissociation Kit (P) (Miltenyi Biotech) and the GentleMACS dissociator with heaters per the manufacturer’s instructions. Following dissociation, samples were filtered through a 70-μm strainer, and myelin was depleted using 120 μl of Myelin removal beads II (Miltenyi Biotech) in 1,000 μl of MACS Buffer (0.5% BSA, 2 mM EDTA in PBS) using LS columns (modified from PMID: 26919701). The myelin-depleted sample was then treated with Debris Removal Solution (Miltenyi Biotech) per the manufacturer’s instructions to remove any further cellular debris. Finally, astrocytes were isolated using ACSA-2 beads with LS columns per the manufacturer’s instructions (Miltenyi Biotech). Astrocytes were resuspended in AstroMACS media (Miltenyi Biotech) and plated at 100,000 cells per well on laminin and poly-l-lysine coated coverslips and incubated at 37 °C with 5% CO2. A half media change was performed every two days per the manufacturer instructions. On day 8 astrocyte conditioned media was collected, centrifuged (300g, 10 min, 4 °C) and the supernatant concentrated using 10 kDa Amcon Ultra Spin Columns (4,000g, 30 min, 4 °C). Concentrated astrocyte conditioned media samples were stored at −80 °C until analysis.
Western blot
Spinal cords were isolated from healthy and 3 dpi adult mice (n = 4, male and female) to evaluate CCN1 protein levels. Lesion-remote spinal cord tissue rostral and caudal to the SCI lesion and equivalent regions from the healthy core were homogenized by Dounce homogenizer using ice-cold RIPA lysis buffer (Thermo Scientific 89900) with cOmplete, Mini, EDTA-free Protease Inhibitor Cocktail (Roche, 04693159001). Homogenates were centrifuged at 17,000g for 30 min at 4 °C, and the resulting supernatant was collected. Protein concentration was estimated by Pierce BCA Protein Assay Kits and Reagents, (Thermo Scientific 23225). Total protein from astrocyte conditioned media was precipitated with acetone (−20 °C for 2 h) and centrifuged. The precipitated proteins were then centrifuged at 13,000 rpm for 10 min, and subsequently dissolved in RIPA buffer. Finally, samples were mixed with Laemmli sample buffer, heated, and resolved via SDS–PAGE for subsequent western blotting.
In each case, equal amounts of protein were resolved by 10% polyacrylamide gel electrophoresis (Tgx FastCast Acrylamide Kit, 10%, 1610173, Bio-Rad laboratories) with Precision Plus Protein Blue-Stained Protein Standards, 10–250 kDa (Bio-Rad, 1610373) and transferred onto a polyvinylidene fluoride (PVDF) membrane Trans-Blot Transfer Kit, (Bio-Rad, 1704272). To block non-specific binding, membranes were incubated for 2 h at room temperature in Tris-buffered saline with 0.1% Tween 20 (TBST, pH 7.4), supplemented with 5% dried skimmed milk. Following blocking, the membranes were incubated overnight at 4 °C under gentle shaking with CYR61 (E5W3H) Rabbit monoclonal primary antibodies (1:1,000; Cell Signaling, 39382S). After 24 h of incubation, membranes were washed with TBST and subsequently incubated with peroxidase (HRP) Anti-rabbit IgG goat secondary antibodies (Cell Signaling, 7074P) for 1 h at room temperature. Specific protein bands were visualized using Clarity Max Western ECL Substrate, (1705062, Bio-Rad laboratories). Membranes were stripped with Restore Western Blot Stripping Buffer, (Thermo Scientific, 21059), and reprobed for β-actin (13E5) rabbit monoclonal antibody (1:1,000; Cell Signaling, 4970S0). For quantitative analysis, protein band density was measured using ImageJ, with target signal normalization performed using the corresponding β-actin loading control. In the case of astrocyte conditioned media blots, protein loading was determined by Ponceau S staining.
Human multiple sclerosis and SCI spinal cord tissue
Human formalin-fixed paraffin-embedded (FFPE) spinal cord tissues from individuals with multiple sclerosis and neurologically healthy controls were prepared from autopsy-derived tissues collected by the rapid autopsy protocol approved by the Cleveland Clinic Institutional Review Board. Transverse spinal cord sections (7 μm) were prepared and the demyelinated lesions were identified by loss of proteolipid protein immunoreactivity. FFPE spinal cord tissues from individuals with SCI and associated clinical and neuropathological information were obtained from the International Spinal Cord Injury Biobank. The Clinical Research Ethics Board of the University of Columbia (Vancouver, Canada) granted permission for post-mortem spinal cord acquisition and for sharing biospecimens. Spinal cord biospecimens were collected from consented participants or their next of kin and provided as FFPE tissue sections at a thickness of 5 μm. SCI tissue sections evaluated herein derive from lesion-remote regions of the injured cord that exhibit white matter damage and/or Wallerian degeneration as determined by an experienced International Spinal Cord Injury Biobank neuropathologist on the basis of combined LFB with H&E staining, and results from 7 T magnetic resonance imaging of these spinal cord tissue blocks prior to sectioning. Deidentified information for healthy, multiple sclerosis and SCI patients is provided in Extended Data Fig. 9j.
Statistics, transparency and reproducibility
Statistical evaluations of repeated measures were performed using one-way or two-way ANOVA with post hoc independent pairwise analysis using Holm–Sidak test, Wilcoxon rank sum test, or t-tests using Prism 8 (GraphPad) unless indicated otherwise. In all cases, statistical measurements derive from means of biological replicates and error bars illustrate s.e.m. across biological replicates. P values are reported in the figures or figure legends. Differences with P < 0.05 were considered to be statistically significant. Power calculations were performed using G*Power Software v.3.1.9.2. All immunohistochemistry and in situ hybridization analyses shown were repeated at least three times with similar results. In graphs of histological continuous or count data, coloured data points represent the mean value for each biological replicate (individual mouse), while grey data points indicate replicate measurements from individual tissue sections. Mice were assigned numerical codes and randomized into experimental groups. In vitro culture experiments were repeated at least three times using independent cultures. Experimental procedures and quantitative analyses were conducted by individuals blinded to experimental group assignments.
Reporting summary
Further information on research design is available in the Nature Portfolio Reporting Summary linked to this article.
Data availability
Raw and normalized genomic data have been deposited at the NCBI Gene Expression Omnibus under the SuperSeries accession number GSE312911. Source data are provided with this paper.
References
Courtine, G. et al. Recovery of supraspinal control of stepping via indirect propriospinal relay connections after spinal cord injury. Nat. Med. 14, 69–74 (2008).
O’Shea, T. M., Burda, J. E. & Sofroniew, M. V. Cell biology of spinal cord injury and repair. J. Clin. Invest. 127, 3259–3270 (2017).
Khakh, B. S. & Deneen, B. The emerging nature of astrocyte diversity. Annu. Rev. Neurosci. 42, 187–207 (2019).
Wheeler, M. A. et al. MAFG-driven astrocytes promote CNS inflammation. Nature 578, 593–599 (2020).
Habib, N. et al. Disease-associated astrocytes in Alzheimer’s disease and aging. Nat. Neurosci. 23, 701–706 (2020).
Laug, D. et al. Nuclear factor I-A regulates diverse reactive astrocyte responses after CNS injury. J. Clin. Invest. 129, 4408–4418 (2019).
Diaz-Castro, B., Bernstein, A. M., Coppola, G., Sofroniew, M. V. & Khakh, B. S. Molecular and functional properties of cortical astrocytes during peripherally induced neuroinflammation. Cell Rep. 36, 109508 (2021).
Hasel, P., Rose, I. V. L., Sadick, J. S., Kim, R. D. & Liddelow, S. A. Neuroinflammatory astrocyte subtypes in the mouse brain. Nat. Neurosci. 24, 1475–1487 (2021).
Burda, J. E. et al. Divergent transcriptional regulation of astrocyte reactivity across disorders. Nature 606, 557–564 (2022).
Herrmann, J. et al. STAT3 is a critical regulator of astrogliosis and scar formation after spinal cord injury. J. Neurosci. 28, 7231–7243 (2008).
Anderson, M. A. et al. Astrocyte scar formation aids central nervous system axon regeneration. Nature 532, 195–200 (2016).
Matson, K. J. E. et al. Single cell atlas of spinal cord injury in mice reveals a pro-regenerative signature in spinocerebellar neurons. Nat. Commun. 13, 5628 (2022).
Wanner, I. B. et al. Glial scar borders are formed by newly proliferated, elongated astrocytes that interact to corral inflammatory and fibrotic cells via STAT3-dependent mechanisms after spinal cord injury. J. Neurosci. 33, 12870–12886 (2013).
Tyzack, G. E. et al. Astrocyte response to motor neuron injury promotes structural synaptic plasticity via STAT3-regulated TSP-1 expression. Nat. Commun. 5, 4294 (2014).
Takeoka, A., Vollenweider, I., Courtine, G. & Arber, S. Muscle spindle feedback directs locomotor recovery and circuit reorganization after spinal cord injury. Cell 159, 1626–1639 (2014).
Wang, L. et al. Glial and axonal responses in areas of Wallerian degeneration of the corticospinal and dorsal ascending tracts after spinal cord dorsal funiculotomy. Neuropathology 29, 230–241 (2009).
O’Shea, T. M. et al. Derivation and transcriptional reprogramming of border-forming wound repair astrocytes after spinal cord injury or stroke in mice. Nat. Neurosci. 27, 1505–1521 (2024).
Absinta, M. et al. A lymphocyte–microglia–astrocyte axis in chronic active multiple sclerosis. Nature 597, 709–714 (2021).
Wlodarczyk, A. et al. A novel microglial subset plays a key role in myelinogenesis in developing brain. EMBO J. 36, 3292–3308 (2017).
Berghoff, S. A. et al. Microglia facilitate repair of demyelinated lesions via post-squalene sterol synthesis. Nat. Neurosci. 24, 47–60 (2021).
Hou, J. et al. Transcriptomic atlas and interaction networks of brain cells in mouse CNS demyelination and remyelination. Cell Rep. 42, 112293 (2023).
Li, Q. et al. Developmental heterogeneity of microglia and brain myeloid cells revealed by deep single-cell RNA sequencing. Neuron 101, 207–223 e210 (2019).
Hammond, T. R. et al. Single-cell RNA sequencing of microglia throughout the mouse lifespan and in the injured brain reveals complex cell-state changes. Immunity 50, 253–271.e256 (2019).
Hagemeyer, N. et al. Microglia contribute to normal myelinogenesis and to oligodendrocyte progenitor maintenance during adulthood. Acta Neuropathol. 134, 441–458 (2017).
Safaiyan, S. et al. White matter aging drives microglial diversity. Neuron 109, 1100–1117 e1110 (2021).
Keren-Shaul, H. et al. A unique microglia type associated with restricting development of Alzheimer’s disease. Cell 169, 1276–1290 e1217 (2017).
Nugent, A. A. et al. TREM2 regulates microglial cholesterol metabolism upon chronic phagocytic challenge. Neuron 105, 837–854 e839 (2020).
Miron, V. E. et al. M2 microglia and macrophages drive oligodendrocyte differentiation during CNS remyelination. Nat. Neurosci. 16, 1211–1218 (2013).
Lloyd, A. F. et al. Central nervous system regeneration is driven by microglia necroptosis and repopulation. Nat. Neurosci. 22, 1046–1052 (2019).
Browaeys, R., Saelens, W. & Saeys, Y. NicheNet: modeling intercellular communication by linking ligands to target genes. Nat. Methods 17, 159–162 (2020).
Srinivasan, R. et al. New transgenic mouse lines for selectively targeting astrocytes and studying calcium signals in astrocyte processes in situ and in vivo. Neuron 92, 1181–1195 (2016).
Kim, K. H., Chen, C. C., Monzon, R. I. & Lau, L. F. Matricellular protein CCN1 promotes regression of liver fibrosis through induction of cellular senescence in hepatic myofibroblasts. Mol. Cell. Biol. 33, 2078–2090 (2013).
Gouna, G. et al. TREM2-dependent lipid droplet biogenesis in phagocytes is required for remyelination. J. Exp. Med. 218, e20210227 (2021).
Cantuti-Castelvetri, L. et al. Defective cholesterol clearance limits remyelination in the aged central nervous system. Science 359, 684–688 (2018).
Prakash, P., Randolph, C. E., Walker, K. A. & Chopra, G. Lipids: emerging players of microglial biology. Glia 73, 657–677 (2025).
Lau, L. F. CCN1/CYR61: the very model of a modern matricellular protein. Cell. Mol. Life Sci. 68, 3149–3163 (2011).
De Nardo, W. et al. Proteomic analysis reveals exercise training induced remodelling of hepatokine secretion and uncovers syndecan-4 as a regulator of hepatic lipid metabolism. Mol. Metab. 60, 101491 (2022).
Molofsky, A. V. et al. Astrocyte-encoded positional cues maintain sensorimotor circuit integrity. Nature 509, 189–194 (2014).
Kronschlager, M. T. et al. Lamina-specific properties of spinal astrocytes. Glia 69, 1749–1766 (2021).
Nguyen, T. B. et al. DGAT1-dependent lipid droplet biogenesis protects mitochondrial function during starvation-induced autophagy. Dev. Cell 42, 9–21.e25 (2017).
Loving, B. A. et al. Lipoprotein lipase regulates microglial lipid droplet accumulation. Cells 10, 198 (2021).
Androvic, P. et al. Spatial transcriptomics-correlated electron microscopy maps transcriptional and ultrastructural responses to brain injury. Nat. Commun. 14, 4115 (2023).
Sanz, E. et al. Cell-type-specific isolation of ribosome-associated mRNA from complex tissues. Proc. Natl Acad. Sci. USA 106, 13939–13944 (2009).
Kohno, K. et al. A spinal microglia population involved in remitting and relapsing neuropathic pain. Science 376, 86–90 (2022).
Stromnes, I. M. & Goverman, J. M. Active induction of experimental allergic encephalomyelitis. Nat. Protoc. 1, 1810–1819 (2006).
Zhou, T. et al. Microvascular endothelial cells engulf myelin debris and promote macrophage recruitment and fibrosis after neural injury. Nat. Neurosci. 22, 421–435 (2019).
Basso, D. M. et al. Basso Mouse Scale for locomotion detects differences in recovery after spinal cord injury in five common mouse strains. J. Neurotrauma 23, 635–659 (2006).
Millecamps, M., Tajerian, M., Sage, E. H. & Stone, L. S. Behavioral signs of chronic back pain in the SPARC-null mouse. Spine 36, 95–102 (2011).
Guikema, S. D. & Coffelt, J. P. A flexible count data regression model for risk analysis. Risk Anal. 28, 213–223 (2008).
Brooks, M. E. et al. glmmTMB balances speed and flexibility among packages for zero-inflated generalized linear mixed modeling. R J. 9, 378–400 (2017).
Lenth, R. V. emmeans: estimated marginal means, aka least-squares means. R package. CRAN https://cran.r-project.org/web/packages/emmeans/index.html (2025).
Farhy-Tselnicker, I. et al. Activity-dependent modulation of synapse-regulating genes in astrocytes. eLife 10, e70514 (2021).
Sun, S. et al. Translational profiling identifies a cascade of damage initiated in motor neurons and spreading to glia in mutant SOD1-mediated ALS. Proc. Natl Acad. Sci. USA 112, E6993–E7002 (2015).
Itoh, N. et al. Cell-specific and region-specific transcriptomics in the multiple sclerosis model: focus on astrocytes. Proc. Natl Acad. Sci. USA 115, E302–E309 (2018).
Wolock, S. L., Lopez, R. & Klein, A. M. Scrublet: computational identification of cell doublets in single-cell transcriptomic data. Cell Syst. 8, 281–291.e289 (2019).
Korsunsky, I. et al. Fast, sensitive and accurate integration of single-cell data with Harmony. Nat. Methods 16, 1289–1296 (2019).
Sathyamurthy, A. et al. Massively parallel single nucleus transcriptional profiling defines spinal cord neurons and their activity during behavior. Cell Rep. 22, 2216–2225 (2018).
Zeisel, A. et al. Molecular architecture of the mouse nervous system. Cell 174, 999–1014.e1022 (2018).
Habib, N. et al. Massively parallel single-nucleus RNA-seq with DroNc-seq. Nat. Methods 14, 955–958 (2017).
Kleshchevnikov, V. et al. Cell2location maps fine-grained cell types in spatial transcriptomics. Nat. Biotechnol. 40, 661–671 (2022).
Bligh, E. G. & Dyer, W. J. A rapid method of total lipid extraction and purification. Can. J. Biochem. Physiol. 37, 911–917 (1959).
Prakash, P. et al. Amyloid-beta induces lipid droplet-mediated microglial dysfunction via the enzyme DGAT2 in Alzheimer’s disease. Immunity 58, 1536–1552.e8 (2025).
Guttenplan, K. A. et al. Neurotoxic reactive astrocytes induce cell death via saturated lipids. Nature 599, 102–107 (2021).
Beveridge, C. et al. CLAW-MRM: comprehensive lipidomics automation workflow for multiple reaction monitoring using large language models. Anal. Chem. 97, 19409–19418 (2025).
Robinson, M. D., McCarthy, D. J. & Smyth, G. K. edgeR: a Bioconductor package for differential expression analysis of digital gene expression data. Bioinformatics 26, 139–140 (2010).
Jakel, S. et al. Altered human oligodendrocyte heterogeneity in multiple sclerosis. Nature 566, 543–547 (2019).
Acknowledgements
This work was supported by US National Institutes of Health grants 5R01NS128094, R00NS105915, K99NS105915 (J.E.B.), F31NS129372 (K.B.S.), K99AG084864 (S.M.), R35NS097303 (R.D.), R01NS123532 (R.D.), R01MH128866, U18TR004146 and P30 CA023168; an ASPIRE Challenge and Reduction-to-Practice award (G.C.); the Paralyzed Veterans Research Foundation of America (J.E.B.); Wings for Life (J.E.B.); Cedars-Sinai Center for Neuroscience and Medicine Postdoctoral Fellowship (S.M.); American Academy of Neurology Neuroscience Research Fellowship (S.M.); California Institute for Regenerative Medicine Postdoctoral Scholarship (S.M.); The United States Department of Defense USAMRAA award W81XWH2010665 through the Peer Reviewed Alzheimer’s Research Program (G.C.); The Arnold O. Beckman Postdoctoral Fellowship (C.E.R.); and The Purdue University Center for Cancer Research funded by US National Institutes of Health grant P30 CA023168. G.C. is the James Tarpo Jr. and Margaret Tarpo Professor. The authors thank Agilent Technologies for donation of the Triple Quadrupole LC/MS instrument to the Chopra Laboratory; K. Lyons for providing the Ccn1 floxed mouse line; D. Lall for sharing expertise in microglia isolation and culture; and K. Tang for assistance with flow cytometry data analysis. Select illustrations were generated with BioRender under a publication license (BioRender.com/sne5gt6, BioRender.com/m3wsy6m, BioRender.com/2qndh5q, BioRender.com/en2za0v, BioRender.com/m9pw8ye, BioRender.com/58rye8y, BioRender.com/ddjmh6q, BioRender.com/qnzc1vw, BioRender.com/akvtyte, BioRender.com/bgqg4yo, BioRender.com/t6jc1y0 and BioRender.com/8mwglup). The authors acknowledge the International Spinal Cord Injury Biobank for providing the human SCI specimens used in this project; the Cedars-Sinai Applied Genomics, Computation and Translational Core for RNA-seq; A. Stotland and the Cedars-Sinai Proteomics and Metabolomics Core for assistance with proteomics analyses; and J. Suda and the Cedars-Sinai Flow Cytometry Core and the Cedars-Sinai Biobehavioral Research Core for support in conducting behavioural tests.
Author information
Authors and Affiliations
Contributions
S.M., K.B.S. and J.E.B. carried out SCI procedures. J.E.B. performed SCI astrocyte RiboTag sample collection and preparation for RNA-seq. R.K. carried our initial RNA-seq data processing, including read alignment and quality control. Differential expression analysis for SCI astrocyte RiboTag RNA-seq data was carried out by R.K., K.B.S. and J.E.B. S.M. and K.B.S. performed spinal cord single-nuclei isolation and carried out Ccn1+ astrocyte and WDM nodule time course analysis with assistance from A.W.S, A.P., D.L., B.K. and T.S.I. S.M. carried out human SCI histological evaluations. S.M. carried out mouse sciatic nerve injury studies and performed SCI histological evaluations with assistance from T.S.I, A.W.S., I.Y. and S.E.S. S.M. prepared single nuceli RNA-seq libraries, established adult mouse primary astrocyte culture method and carried out conditioned media studies with help from M.K.T. S.M. isolated spinal cord microglia for lipidomics studies and carried out saporin experiments. S.M. and O.S. performed SCI behavioural testing with assistance from A.W.S. K.B.S. carried out spinal cord tissue processing for spatial transcriptomics and J.P. performed downstream sample preparation for RNA-seq. K.B.S. carried out initial single-nuclei and spatial transcriptomics data processing, including read alignment, and quality control. K.B.S. performed all single nuclei and spatial transcriptomics analyses and data integration analyses with intellectual guidance from S.M., S.R.V.K. and J.E.B. K.B.S. also performed lysolecithin and myelin intraspinal injection studies with assistance from S.M. and T.S.I. K.B.S, S.M. and K.L. carried out microglia bulk RNA-seq analysis with help from J.E.B. M.K.T. performed CCN1 co-immunoprecipitation studies, prepared samples for LC–MS/MS and carried out all western blot analyses. M.K.T. also carried out microglia flow cytometry experiments with help from T.S.I. and technical guidance from P.M. T.S.I. performed cholesterol efflux assay experiments and microglia CCN1 stimulation studies for bulk RNA-seq, including primary microglia isolations and culture, with assistance from S.M. G.P.M. carried out mouse EAE, including behavioural assessment and provided tissue for histological analysis. S.M. carried out histological evaluations of EAE tissue with assistance from A.W.S. Lipidomics sample processing was carried out by C.H.B., P.M., C.E.R. and G.C. C.H.B. performed lipidomics data analysis with intellectual guidance from P.M., G.C., S.M. and J.E.B. V.F.C. assisted with statistical analyses and performed COM–Poisson testing for statistical comparison of time-dependent differences in WDM nodule formation, with help from S.M. and J.E.B. R.D. provided human multiple sclerosis tissue samples and carried out RNAscope staining and imaging of these samples. J.E.B. conceived and directed the project, planned experiments and guided analyses. J.E.B. prepared the manuscript with help from S.M., K.B.S. and G.C.
Corresponding author
Ethics declarations
Competing interests
G.C. is the director of the Merck–Purdue Center funded by Merck Sharp & Dohme, a subsidiary of Merck, and is a co-founder of Meditati, BrainGnosis and LIPOS BIO. The other authors declare no competing interests.
Peer review
Peer review information
Nature thanks the anonymous reviewers for their contribution to the peer review of this work. Peer review reports are available.
Additional information
Publisher’s note Springer Nature remains neutral with regard to jurisdictional claims in published maps and institutional affiliations.
Extended data figures and tables
Extended Data Fig. 1 Temporal dynamics of lesion-remote astrocyte gene expression after SCI, their divergence from BFAs and other forms of astrocyte reactivity.
a, Spontaneous recovery of locomotor behavior in the left hindlimb after iSCI as scored by a modified BMS protocol. b, Heat map showing differential expression of BFA reactivity-associated functional gene sets across in LRAs and BFAs over time after SCI, and astrocytes from non-traumatic insults and disorders (lipopolysaccharide, LPS; experimental autoimmune encephalomyelitis, EAE; amyotrophic lateral sclerosis, ALS). (FDR P ≤ 0.05 vs Healthy). Due to differences in experimental design across LRA and BFA gene expression analysis, the closest available timepoints were used for comparison, enabling alignment of early, subacute, and chronic phases of post-injury astrocyte responses. c, UpSet plot illustrating overlap between LRA RiboTag RNA-Seq DEGs over time after iSCI, vs Healthy (FDR P ≤ 0.05) (n = 4-6 mice/genotype/group). d, Bar graphs of rostral and caudal LRA RiboTag RNA-Seq DEGs over time after iSCI, vs Healthy (FDR P ≤ 0.05) illustrate only minimal transcriptomic differences across regions. e, Identification of temporally co-regulated LRA-enriched gene modules by Spearman correlation. f, Line graphs illustrating temporally regulated gene expression of LRA co-regulated gene modules rostral and caudal to the injury. Temporal regulation patterns for rostral (red) and caudal (blue) are illustrated independently. Unless stated otherwise, statistical analyses were performed using two-way ANOVA with Tukeys, *P ≤ 0.05, **P ≤ 0.002, ***P ≤ 0.0002, ****P ≤ 0.0001. Lines represent average expression across all co-regulated genes. g, Heat map of gene ontology terms enriched in each LRA gene module. h, Heatmaps illustrating Stat3cKO effects on WT LRA RiboTag RNA-Seq DEGs over time after iSCI, (vs Healthy; rostral and caudal combined; FDR P ≤ 0.05, Log2FC ≥ 0.5). Abbreviations: DEG: differentially expressed gene; EMT: epithelial-to-mesenchymal transition; dARGs: delayed astrocyte reactivity genes; pARGs: persisting astrocyte reactivity genes; cAEGs: consensus healthy astrocyte expressed genes. Exact P values can be found in source data.
Extended Data Fig. 2 Integrated snRNA-seq and spatial transcriptomic profiling of lesion-remote regions of the injured mouse spinal cord.
a, UMAP of the final snRNAseq dataset after quality control (230,570 nuclei) colored by timepoint (healthy, 3dpi, 7dpi, 28dpi) and b, spinal region (Rostral vs Caudal). c, Heatmap plotting expression of putative marker genes used to identify different cell types. d, Violin plots showing the distribution of total counts and genes detected, and a stacked bar plot showing the proportions of cell types for each individual snRNAseq sample. All samples showed similar quality control statistics and cell type contribution. e, Aligned Visium data shown for the rostral and caudal regions in space and colored by timepoint (healthy, 3dpi, 7dpi, 28dpi). f, Mean expression for Synaptophysin (Syp) and g, Myelin Basic Protein (Mbp) confirming localization to the grey and white matter respectively. h, Violin plots showing the distribution of total counts and genes detected, and a stacked barplot showing the proportions of spinal region for each individual Visium experimental replicate. All replicates showed similar quality control metrics and tissue region contribution. Exact P values can be found in source data. i, Schematic showing pipeline for intraspinal regional spatial transcriptomics. For iSCI tissue sections, unbiased clustering identifies the lesion ipsilateral spinal cord white matter, which exhibits elevated expression of inflammation and gliosis genes relative to contra-lesional spinal cord regions.
Extended Data Fig. 3 Identification of spatially distinct LRA reactivity states.
a, Quantification of LRA subtype markers for vGM3 (Thrsp, Arex) and WM4 (Ccn1, Glipr2) demonstrates region-enriched expression. LRA data from 7 and 28 dpi was combined for analysis. Statistical analysis was performed using students Two-sided t-test, *P ≤ 0.05, **P ≤ 0.002, ***P ≤ 0.0002, ****P ≤ 0.0001 (Thrsp/Arex: n = 3 uninjured,n = 6 injured, Ccn1: n = 3 uninjured, n = 4 injured, Glipr: n = 3 uninjured, n = 5 injured). b, Cell2Location abundance plots of regionally-restricted astrocyte molecular states across lesion-remote rostral spinal cord. Astrocyte cluster 11 (not shown) was not used for this analysis due to the small number of cells in this cluster. C, Cell2Location abundance plots of dGM2 astrocytes in lesion-remote rostral and caudal spinal cord. d-g, High magnification image of dGM2 marker Ak4 and Lair shows elevated expression in astrocytes (Gfap+/Aldoc+) in dorsal horn grey matter, but not white matter. h, High magnification image of vGM3 markers Thrsp and Arex shows lack of injury-reactive astrocyte expression in white matter. i, High magnification image of WM4 markers Glipr2 and Ccn1 show lack of injury-reactive astrocyte expression in grey matter. j, Mean expression of Gfap and Vim is used to identify hypertrophy-associated astrocyte molecular states (red bars) detected by snRNA-Seq expression. Differential expression testing for Gfap and Vim relative to regional healthy cluster by Wilcoxon rank sum test with Bonferri correction for multiple corrections. Graphs show mean ± SEM. In graphs of histological count or continuous data, colored data points represent the mean value for each biological replicate (individual mouse), while grey data points indicate replicate measurements from individual tissue sections. *P ≤ 0.05, ****P ≤ 0.0001. Exact P values can be found in source data. Scale bars: 10 µm.
Extended Data Fig. 4 Spatial transcriptomics integration reveals region-specific interactions between LRAs and neighboring cell types after SCI.
a, Spatial profiles of additional NMF factors. b, UMAP of spinal cord neuron subtypes identified by snRNA-Seq for healthy and all post-injury time points, rostral and caudal. c, Neuron subtype proportions across healthy and iSCI reveals little injury-reactive alterations in neuron subtype representation after iSCI. d, UMAP of spinal cord neurons colored by expression of established subtype markers. e-h, Spatial and cell identity loading profiles of NMF3 revealed that dorsal horn astrocytes (dGM1,dGM2) intermingle with multiple subtypes of sensory neurons of the superficial laminae (Neuron 8, 9). i, j, Volcano plots of DEGs in Neuron 8 Gal+-expressing inhibitory interneurons or Neuron 9 Tac2+ excitatory interneurons, relative to other neuron subtypes (FDR P ≤ 0.05, LogFC>0.25). k, l, NicheNet analysis of dGM2 LRAs (senders) and cluster 8 or 9 neurons (receivers) identified several putative dorsal grey matter LRA-secreted ligands. m, UMAP of spinal cord endothelial cell subtypes identified by snRNA-Seq for all time points, rostral and caudal. n, Endothelia subtype proportions across healthy and iSCI groups reveals multiple injury-reactive alterations in endothelia subtype representation after iSCI. o-q Spatial and cell identity loading profiles of NMF6 revealed that ventral grey matter reactive LRAs (vGM2) intermingle with local endothelia 14. r, Volcano plot of Endothelia 14 DEGs, relative to other endothelia subtypes (FDR P ≤ 0.05, LogFC>0.25). s, NicheNet analysis of vGM2 LRAs (senders) and cluster 14 endothelia (receivers) identified several putative ventral grey matter LRA-secreted ligands.
Extended Data Fig. 5 Injury-reactive microglia subtypes Mg2 and Mg5 (WDM) exhibit overlapping transcriptional profiles and are distinct from homeostatic microglia.
a, UMAP of spinal cord microglia subtypes identified by snRNA-Seq for healthy and all post-injury time points, rostral and caudal. b, Microglia subtype proportions across healthy and iSCI groups reveals multiple injury-reactive alterations in subtype representation after iSCI. c, Upset plot of Mg2 and Mg5 microglia DEGs relative to all microglia. d, Venn diagram comparing Mg2 and Mg5 microglia DEGs relative to homeostatic microglia (Mg1/3). In addition to their shared spatial pattern, Mg2 and Mg5 microglia also exhibited largely overlapping transcriptomic identities and were combined for subsequent analyses. e, f, Volcano plots of Mg2 and Mg5 microglia DEGs relative to homeostatic microglia (Mg1/3). DEG FDR P ≤ 0.05 by Wilcoxon rank sum test with Bonferri correction for multiple corrections. DEG: differentially expressed gene. g, Expression of Mg2/5 marker genes (Gpnmb, Abca1) designate ‘WDM’ microglia that gradually assemble into multi-cellular nodules within Wallerian degenerating white matter regions of the injured spinal cord. Notably, appreciable numbers of multi-cellular microglia nodules are not apparent until after 7 dpi and increase in density thereafter. Mg2/5 microglia rostral to the iSCI lesion are restricted to Wallerian degenerating sensory tracts of the dorsal column white matter (DC), but mostly absent from the descending motor fibers of the corticospinal tract (CST), which are severed after iSCI, but do not undergo Wallerian degeneration in this region. Abbreviations: DC: dorsal column; CST: corticospinal tract. Exact P values can be found in source data. Scale bars h, low magnification: 250 µm; h inset and j: 10 µm.
Extended Data Fig. 6 Ccn1 is selectively upregulated by WDM-adjacent white matter LRAs after SCI and is actively secreted by adult mouse astrocytes in vitro.
a, Plotting the distribution of distances of Ccn1+ astrocytes to WDM nodules within Wallerian degenerating dorsal column white matter relative to a randomly shuffled distribution illustrates that WDM nodules are more likely to be proximate to Ccn1+ astrocytes (mean = 78 μm) than would be expected by random chance (mean = 150 µm). **** = P < 0.001, Wilcoxon test. b, Low magnification of Ccn1 expression (RNAscope) at spinal cord central canal illustrates constitutive Ccn1 expression by ependymal cells. In contrast to white matter LRA, ependymal Ccn1 expression is unaltered by SCI. c, Quantification Ccn1 expression by white matter astrocyte, grey matter astrocytes, ependymal cells of the central canal and non-astrocyte/non-ependymal cell types. Ccn1 expression in the healthy spinal cord is mainly restricted to ependymal cells. Following SCI, Ccn1+ white matter LRAs are numerous, while expression by other cell types is unchanged. Statistical analysis was performed using two-way ANOVA, post-hoc Holm-Sidak, *P ≤ 0.05, **P ≤ 0.002, ***P ≤ 0.0002, ****P ≤ 0.0001. Data from Healthy (n = 4) and 28dpi (n = 3) mice., 2–7 tissue sections/mouse. d, Low magnification of Ccn1+ astrocytes (white arrowheads) in healthy vs lesion-remote spinal cord (rostral). e, Low magnification of Ccn1 expression (RNAscope) in SCI lesion core demonstrates expression by Gfap−/Slc1a3− cells (non-astrocytes). f, Comparison of nuclear YAP levels in Ccn1+ and Ccn1− astrocytes (Gfap+/Slc1a3+) (n = 6 mice, 2–4 sections/mouse **P ≤ 0.005, Nested t-test). g, Immunoblot for CCN1 from adult mouse astrocyte conditioned media demonstrates robust secretion of CCN1. Blot contains protein from n = 4 independent astrocyte cultures from adult mouse brain. Ponceau S is provided to show protein loading. h, CCN1 immunoblot with densitometry of lysates from WT healthy spinal cord and lesion-remote regions of the injured spinal cord at 3 dpi (n = 4 mice per condition). Statistical analysis was performed by Two-sided Student’s t-test, *P ≤ 0.05. i, Density plots of Ccn1+ astrocyte counts within the dorsal white matter at different spinal cord levels illustrates that their spatial distribution closely follows that of Wallerian Degeneration after iSCI. Rostral to the lesion (cervical, thoracic), Ccn1-expressing astrocytes localize to the Wallerian degenerating dorsal column white matter. Caudal to the lesion, Ccn1-expressing astrocytes localize mainly to the Wallerian degenerating corticospinal tract. j, Ccn1+ astrocytes (white arrowheads) are observed bilaterally after crush SCI that damages both sides of the spinal cord. Graph shows mean ± SEM. In graphs of histological count or continuous data, colored data points represent the mean value for each biological replicate (individual mouse), while grey data points indicate replicate measurements from individual tissue sections. Exact P values can be found in source data. Scale bar b: 50 µm; d: 250 µm; e: 50 µm; f: 10 µm; j: 250 µm.
Extended Data Fig. 7 Astrocyte-specific Ccn1 deletion is efficient and selective and leads to aberrant white and grey matter inflammation after SCI.
a, Low magnification of Ccn1+ and Gfap+/Slc1a3+ in iSCI WT and Ccn1-cKO spinal cord. b, Percentage Ccn1 knockout in Ccn1-cKO spinal cord as proportion of WT Ccn1+ astrocytes (n = 6 mice/genotype at 7dpi, 5 mice/genotype at 28dpi and 6 mice/genotype at 90dpi, 5–25 sections per mouse). c, High magnification of Ccn1 expression in Gfap+/Slc1a3+ astrocytes from degenerating white matter of the 28 dpi WT and Ccn1-cKO spinal cord. d, Quantification of Ccn1 and Gfap/Slc1a3 expression in individual astrocytes shows reduction in Ccn1 expression per astrocyte in Ccn1-cKO spinal cord, while Gfap/Slc1a3 remain equivalent to WT astrocytes (n = 3 mice/genotype, 23–53 astrocytes analyzed/mouse; *P ≤ 0.05, Two-sided Student’s t-test). e, Ccn1 expression in Gfap+/Slc1a3+ ependymal cells of the central canal of injured WT and Ccn1-cKO spinal cord illustrates no effect of astrocyte Ccn1 gene targeting on ependymal Ccn1 expression. f, Quantification of tdT+ cells from Aldh1l1-CreERT2::floxed-STOP-tdT mice demonstrating ≥96% of tdT+ cells are SOX9+ astrocytes within the healthy and lesion-remote injured spinal cord. n = 3 mice/genotype. g, Spatial characterization of WDM nodules relative to Wallerian degenerating dorsal column white matter (DC; cervical, thoracic) and corticospinal tract white matter (CST; lumbar). h, Quantification of WDM nodules in the healthy cord in WT and Ccn1-cKO animals. (n = 3 WT mice, 8 cKO mice, 4–35 sections per mousen.s. = non-significant, Two-sided Students t-test). i, Quantification of WDM nodules in the lesion ipsilateral and contralateral white matter after iSCI in WT vs Ccn1-cKO (data from WT 7dpi (n = 8), cKO 7dpi (n = 6), WT 28dpi (n = 9), cKO 28dpi (n = 5), WT 90dpi (n = 5), cKO 90dpi (n = 6), 4–35 sections per mouse.***P ≤ 0.0002, ****P ≤ 1 × 10−4, two-way ANOVA with Holm-Sidak). j, Low and high magnification images of IBA1+ WDM nodules in Ccn1-cKO grey matter at 28 dpi. k, Comparison of grey matter WDM counts per spinal cord section in iSCI WT vs Ccn1-cKO (n = 16 WT mice, 29 cKO mice, 346–411 sections analyzed/genotype; *P ≤ 2 × 10−3, Student’s t-test). l, High magnification 3D images of FM+ and SMI32+ within IBA1+ WDM nodules from WT and Ccn1-cKO Wallerian degenerating dorsal column white matter. m, Bar graph illustrating spontaneous recovery of locomotor behavior in the left hindlimb after iSCI in WT vs Ccn1-cKO mice by modified Basso mouse scale scoring. n.s = non significant, two-way ANOVA with Holm-Sidak) n, Quantification of right hind-paw (lesion contralateral) cold thermoception after iSCI. n.s = non signficant, two-way ANOVA with Holm-Sidak) o, Quantification of the right hind-paw mechanosensation after iSCI. n.s = non signficant, two-way ANOVA with Holm-Sidak). (n = 8 WT mice, 7 cKO mice) Graphs show mean ± SEM. In graphs of histological count or continuous data, colored data points represent the mean value for each biological replicate (individual mouse), while grey data points indicate replicate measurements from individual tissue sections. Exact P values can be found in source data. Scale bar a: 250 µm; c: 10 µm; e: 50 µm; j: 150 µm, inset:10 µm; l: 10 µm.
Extended Data Fig. 8 Astrocyte Ccn1 regulates the molecular specification and lipid metabolism of ‘WDM’ microglia after SCI.
a, High magnification image of IBA1+/TREM2+ WDM used for 3D reconstruction in main Fig. 5b. b, Relative proportions of IBA1+ microglia that are TREM2+ from WT and Ccn1c-KO Wallerian degenerating dorsal column white matter (Data from WT Healthy (n = 4), cKO Healthy (n = 3), WT 7dpi (n = 6), cKO 7dpi (n = 6), WT 28dpi (n = 6), cKO 28dpi (n = 5), WT 90dpi (n = 6), cKO 90dpi (n = 6), 2–5 sections per mouse. c, d, High magnification image of IBA1+/Gpnmb+ or Igf1+ WDM used for 3D reconstruction in main Fig. 5e and g. e, Cholesterol efflux measured from cultured primary mouse microglia following stimulation with positive control (Abcam 196985) or vehicle (BSA) (n = 6 experimental replicates from independent cultures; Students t-test, **P ≤ 0.05). f, Microglia lipid species distribution across treatment groups. Note that in both WT and Ccn1-cKO animals, the total microglia lipidome is reduced at 28 dpi. g, Heat map showing relative (Z-scored) levels of all significant lipid subtypes detected by unbiased microglia lipidomic analysis. h, i, Lipid pathway enrichment of the WT and Ccn1-cKO injury response highlighting a shift in the predominant lipid pathways employed after iSCI. j, Direct pairwise comparison of WT and Ccn1-cKO microglia lipid profile for healthy and iSCI, including lipid droplet- and myelin-associated lipid subtypes (Log2 fold-change FDR P ≤ 0.01). k, Schematic of ceramide to sphingomyelin conversion mediated by sphingomyelin synthase predicted by Biopan lipid pathway analysis comparing the iSCI and healthy Ccn1cKO animals (z-score 1.921). l, Plots show percentage maximum summed intensity for sphingomyelin (SM) and ceramide (CER) in both WT and Ccn1-cKO mice. m, High magnification image of IBA1+/BODIPY+ WDM used for 3D reconstruction in in main Fig. 5m. n, Quantification of the proportion of BODIPY containing microglia from WT or Ccn1-cKO Wallerian degenerating dorsal column white matter (Data from WT Healthy (n = 4), cKO Healthy (n = 3), WT 7dpi (n = 4), cKO 7dpi (n = 4), WT 28dpi (n = 6), cKO 28dpi (n = 5), WT 90dpi (n = 6), cKO 90 dpi (n = 6), 1–6 sections per mouse). o, p, High magnification 3D image reconstruction and quantification of PLIN2+ lipid droplets within IBA1+ WDM nodules from WT and Ccn1cKO Wallerian degenerating dorsal column white matter (Data from WT Healthy (n = 4), cKO Healthy (n = 3), WT 7dpi (n = 4), cKO 7dpi (n = 4), WT 28dpi (n = 6), cKO 28dpi (n = 5), WT 90dpi (n = 6), cKO 90 dpi (n = 6), 4–6 sections/mouse). q, High magnification image of IBA1+/PLIN2+ WDM used for 3D reconstruction in panel o. r, Proportions of IBA1+ microglia that are PLIN2+ from WT and Ccn1-cKO Wallerian degenerating dorsal column white matter(Data from WT Healthy (n = 4), cKO Healthy (n = 3), WT 7dpi (n = 4), cKO 7dpi (n = 4), WT 28dpi (n = 6), cKO 28dpi (n = 5), WT 90dpi (n = 6), cKO 90 dpi (n = 6),; 1–6 sections per mouse). s, High magnification image of IBA1+/Abca1+ WDM used for 3D reconstruction in main Fig. 5n. Bar graphs show mean ± SEM. In graphs of histological count or continuous data, colored data points represent the mean value for each biological replicate (individual mouse), while grey data points indicate replicate measurements from individual tissue sections/cells. Unless stated otherwise, statistical analyses were performed using two-way ANOVA with Holm-Sidak, *P ≤ 0.05, **P ≤ 0.002, ***P ≤ 0.0002, ****P ≤ 0.0001. Exact P values can be found in source data. Scale bars, 10 µm.
Extended Data Fig. 9 Ccn1-expressing astrocytes are selectively induced by CNS white matter degeneration, and observed in acute and chronic demyelinating disorders in mouse and human spinal cord.
a, High magnification of Ccn1 expression labeling and astrocytes (Gfap+/Slac1a3+ cells) in spinal cord lateral white matter 72 hrs following injection of PBS (vehicle control for CFSE-myelin). b, High magnification of Ccn1+ astrocytes (Gfap+/Slac1a3+ cells, white arrowheads) in spinal cord grey matter following injection of CFSE-conjugated myelin into dorsal horn grey matter. c, Low magnification and quantification of Ccn1+ astrocytes (Gfap+/Slac1a3+ cells) in dorsal half of lumbar spinal cord following unilateral (left) sciatic nerve crush (n = 3 mice). We did not observe Ccn1+ astrocytes following sciatic nerve crush, indicating that astrocyte Ccn1 expression depends on CNS myelin breakdown and not a generalized neuronal stress response. d, Evaluation of myelin and axon degeneration in spinal cord dorsal white matter following sciatic nerve crush. e, Ccn1 expression and astrocytes (Gfap+/Slac1a3+ cells) in spinal cord lateral white matter following injection of PBS (vehicle control for LPC). f-g, Assessment of myelin degeneration (Fluoromyelin, yellow arrowheads) and damaged axons (SMI32, white arrowheads) in spinal cord lateral white matter following demyelination by LPC or injection of. h, EAE disability severity scores assessing locomotor disability. Onset (n = 4), peak (n = 4), and chronic (n = 6) EAE timepoints. Graph shows mean ± SEM across experimental replicates. i, Astrocyte RiboTag RNA-Seq from mouse chronic EAE spinal cord shows significantly elevated Ccn1 expression54 (n = 3 Healthy, n = 5 Chronic EAE, FDR P ≤ 0.05). Graph show mean ± SEM. Data points illustrate biological replicates. j, Anonymized pathology notes for human tissue used in this study. k, CCN1 expression and GFAP+/SLC1A3+ astrocytes in healthy human spinal cord grey matter; MS grey matter lesion, MS lesion-remote normal appearing grey matter. l, Comparison of astrocyte CCN1 expression in healthy and MS human brains by single cell RNA-seq66. Top plot: control: 35 cells, MS samples: 70 cells; ***P ≤ 0.0002, Two-sided Student t-test). m, CCN1 expression and GFAP+/SLC1A3+ astrocytes in human SCI lesion-remote spinal cord grey matter. Abbreviations: CFSE: Carboxyfluorescein Succinimidyl Ester; LPC: lysphophosphatidyl choline; dpl: days post-lesion. Exact P values can be found in source data. Scale bar a,b,d,e,f,g: 50 µm, c,j,k,l: 250 µm.
Extended Data Fig. 10 CCN1 from myelin degeneration-reactive LRAs orchestrates molecular and lipid metabolic reprogramming of local phagocytic microglia to mediate white matter repair after SCI.
Following SCI, LRAs in spared but reactive tissue regions exhibit molecularly distinct, neuroanatomically restricted reactivity states that evolve over time. Wallerian degeneration of severed axons extends white matter pathology into lesion-remote regions of the injured spinal cord. In response to local myelin breakdown, reactive white matter LRAs rapidly and persistently upregulate expression of the matricellular protein CCN1. Astrocyte-secreted CCN1 directs the molecular and lipid metabolic specification and function of local white matter degeneration-associated microglia (WDM), which acquire a repair-associated molecular profile and phagocytose myelin and axon debris. Specifically, astrocyte CCN1 can engage SDC4 receptors on microglia to aid the intracellular digestion of lipid-rich cellular debris via modulation of mechanisms that buffer excess debris-derived lipids – processes known to be essential for debris clearance and white matter repair. Accordingly, astrocyte CCN1 signaling to local microglia facilitates efficient white matter repair and aids neurological recovery. In the absence of astrocyte CCN1 (Ccn1-cKO), phagocytic microglia in degenerating white matter are dysfunctional and exhibit intracellular accumulation of undigested cellular debris and impaired buffering of excess lipids, characterized by disrupted lipid storage. Consequently, phagocytic microglia recruitment is amplified, resulting in chronically excessive and spatially aberrant white matter inflammation. This compensatory mechanism ultimately fails to effectuate debris clearance, culminating in attenuated white matter repair and impaired neurological recovery.
Supplementary information
Supplementary Figure 1 (download PDF )
Uncropped immunoblots corresponding to Extended Data Fig. 6g,h. a, Uncropped CCN1 immunoblot and corresponding Ponceau S membrane staining from astrocyte conditioned media (corresponding to Extended Data Fig. 6g). All lanes shown in the CCN1 blot and Ponceau S stain were run on the same gel and transferred to a single membrane. b, Uncropped CCN1 and β-actin immunoblots from spinal cord lysates (corresponding to Extended Data Fig. 6h). CCN1 and β-actin were probed sequentially on the same membrane. Molecular mass markers are visible at left in each panel. Boxed regions indicate the areas shown in the final extended data figure panels. No other lanes were cropped or removed.
Supplementary Data 1–6 (download ZIP )
Supplementary Data 1: Differential gene expression data from bulk RNA-seq of wild type spinal cord LRAs (RiboTag) and paired whole tissue. Supplemental Data 2: Differential gene expression data from bulk RNA-seq of wild type and Stat3-cKO spinal cord LRAs after SCI (RiboTag). Supplementary Data 3: LRA snRNA-seq genome-wide expression. Supplementary Data 4: Differential gene expression data from bulk RNA-seq of purified adult mouse cortical microglia stimulated with CCN1. Supplementary Data 5: Proteomic analysis of CCN1 co-immunoprecipitation eluent. Supplementary Data 6: Flow cytometry gating strategy for microglia neutral lipid load (LipidTox staining).
Source data
Rights and permissions
Open Access This article is licensed under a Creative Commons Attribution-NonCommercial-NoDerivatives 4.0 International License, which permits any non-commercial use, sharing, distribution and reproduction in any medium or format, as long as you give appropriate credit to the original author(s) and the source, provide a link to the Creative Commons licence, and indicate if you modified the licensed material. You do not have permission under this licence to share adapted material derived from this article or parts of it. The images or other third party material in this article are included in the article’s Creative Commons licence, unless indicated otherwise in a credit line to the material. If material is not included in the article’s Creative Commons licence and your intended use is not permitted by statutory regulation or exceeds the permitted use, you will need to obtain permission directly from the copyright holder. To view a copy of this licence, visit http://creativecommons.org/licenses/by-nc-nd/4.0/.
About this article
Cite this article
McCallum, S., Suresh, K.B., Islam, T.S. et al. Lesion-remote astrocytes govern microglia-mediated white matter repair. Nature 649, 959–970 (2026). https://doi.org/10.1038/s41586-025-09887-y
Received:
Accepted:
Published:
Version of record:
Issue date:
DOI: https://doi.org/10.1038/s41586-025-09887-y
This article is cited by
-
Regional Molecular Diversity in Chronic Spinal Cord Injury
Cellular and Molecular Neurobiology (2026)







