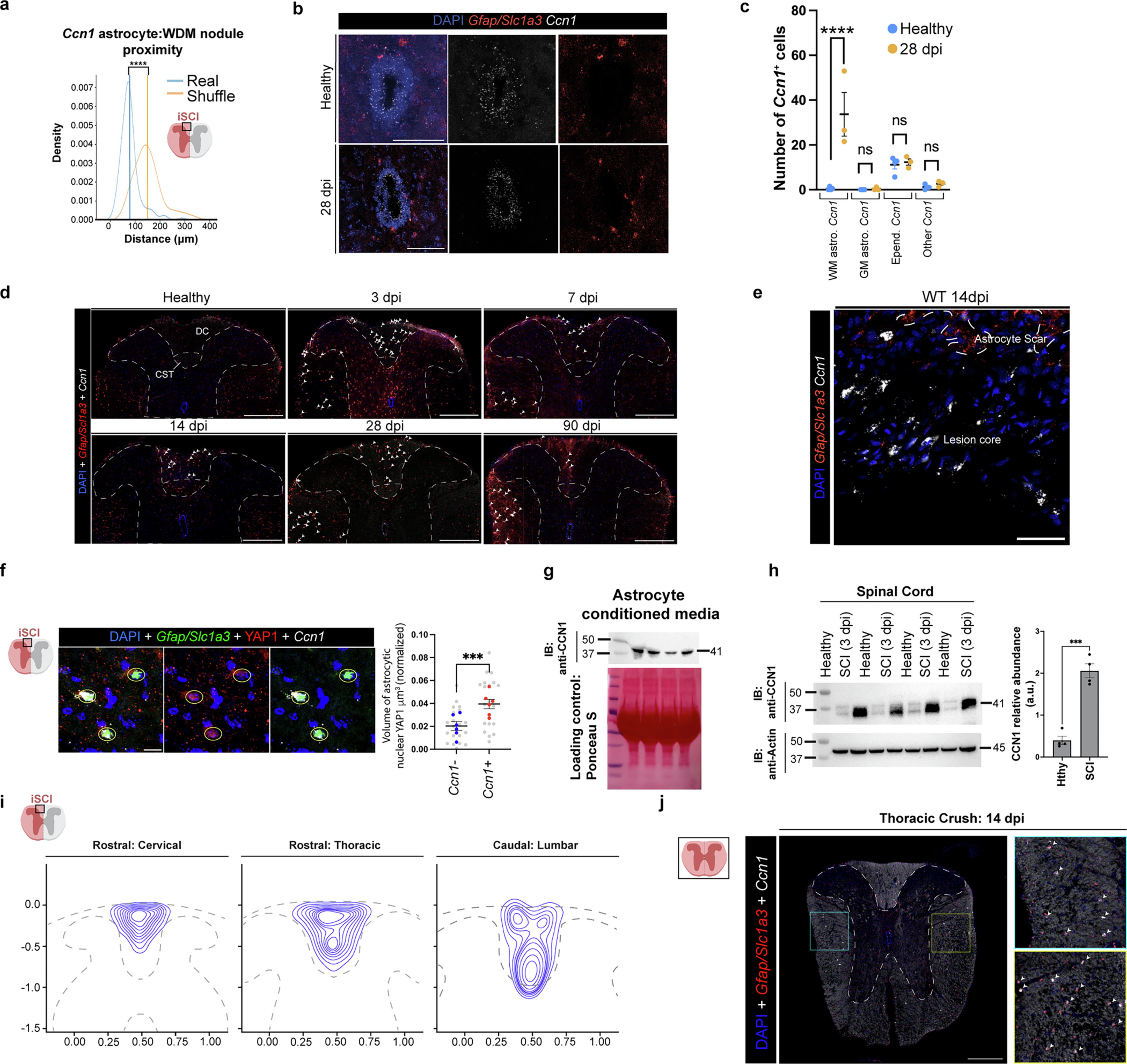
Extended Data Fig. 6: Ccn1 is selectively upregulated by WDM-adjacent white matter LRAs after SCI and is actively secreted by adult mouse astrocytes in vitro.
From: Lesion-remote astrocytes govern microglia-mediated white matter repair

a, Plotting the distribution of distances of Ccn1+ astrocytes to WDM nodules within Wallerian degenerating dorsal column white matter relative to a randomly shuffled distribution illustrates that WDM nodules are more likely to be proximate to Ccn1+ astrocytes (mean = 78 μm) than would be expected by random chance (mean = 150 µm). **** = P < 0.001, Wilcoxon test. b, Low magnification of Ccn1 expression (RNAscope) at spinal cord central canal illustrates constitutive Ccn1 expression by ependymal cells. In contrast to white matter LRA, ependymal Ccn1 expression is unaltered by SCI. c, Quantification Ccn1 expression by white matter astrocyte, grey matter astrocytes, ependymal cells of the central canal and non-astrocyte/non-ependymal cell types. Ccn1 expression in the healthy spinal cord is mainly restricted to ependymal cells. Following SCI, Ccn1+ white matter LRAs are numerous, while expression by other cell types is unchanged. Statistical analysis was performed using two-way ANOVA, post-hoc Holm-Sidak, *P ≤ 0.05, **P ≤ 0.002, ***P ≤ 0.0002, ****P ≤ 0.0001. Data from Healthy (n = 4) and 28dpi (n = 3) mice., 2–7 tissue sections/mouse. d, Low magnification of Ccn1+ astrocytes (white arrowheads) in healthy vs lesion-remote spinal cord (rostral). e, Low magnification of Ccn1 expression (RNAscope) in SCI lesion core demonstrates expression by Gfap−/Slc1a3− cells (non-astrocytes). f, Comparison of nuclear YAP levels in Ccn1+ and Ccn1− astrocytes (Gfap+/Slc1a3+) (n = 6 mice, 2–4 sections/mouse **P ≤ 0.005, Nested t-test). g, Immunoblot for CCN1 from adult mouse astrocyte conditioned media demonstrates robust secretion of CCN1. Blot contains protein from n = 4 independent astrocyte cultures from adult mouse brain. Ponceau S is provided to show protein loading. h, CCN1 immunoblot with densitometry of lysates from WT healthy spinal cord and lesion-remote regions of the injured spinal cord at 3 dpi (n = 4 mice per condition). Statistical analysis was performed by Two-sided Student’s t-test, *P ≤ 0.05. i, Density plots of Ccn1+ astrocyte counts within the dorsal white matter at different spinal cord levels illustrates that their spatial distribution closely follows that of Wallerian Degeneration after iSCI. Rostral to the lesion (cervical, thoracic), Ccn1-expressing astrocytes localize to the Wallerian degenerating dorsal column white matter. Caudal to the lesion, Ccn1-expressing astrocytes localize mainly to the Wallerian degenerating corticospinal tract. j, Ccn1+ astrocytes (white arrowheads) are observed bilaterally after crush SCI that damages both sides of the spinal cord. Graph shows mean ± SEM. In graphs of histological count or continuous data, colored data points represent the mean value for each biological replicate (individual mouse), while grey data points indicate replicate measurements from individual tissue sections. Exact P values can be found in source data. Scale bar b: 50 µm; d: 250 µm; e: 50 µm; f: 10 µm; j: 250 µm.