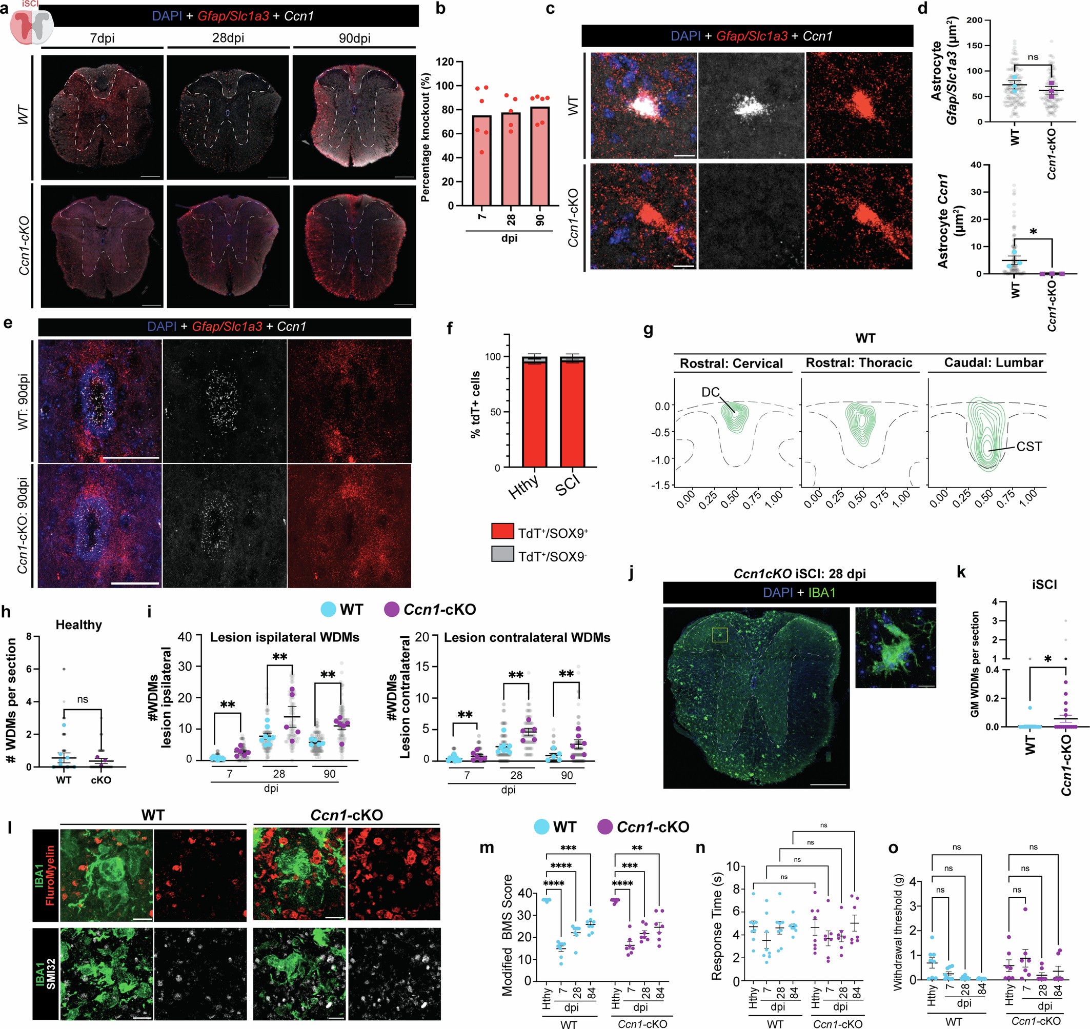
Extended Data Fig. 7: Astrocyte-specific Ccn1 deletion is efficient and selective and leads to aberrant white and grey matter inflammation after SCI.
From: Lesion-remote astrocytes govern microglia-mediated white matter repair

a, Low magnification of Ccn1+ and Gfap+/Slc1a3+ in iSCI WT and Ccn1-cKO spinal cord. b, Percentage Ccn1 knockout in Ccn1-cKO spinal cord as proportion of WT Ccn1+ astrocytes (n = 6 mice/genotype at 7dpi, 5 mice/genotype at 28dpi and 6 mice/genotype at 90dpi, 5–25 sections per mouse). c, High magnification of Ccn1 expression in Gfap+/Slc1a3+ astrocytes from degenerating white matter of the 28 dpi WT and Ccn1-cKO spinal cord. d, Quantification of Ccn1 and Gfap/Slc1a3 expression in individual astrocytes shows reduction in Ccn1 expression per astrocyte in Ccn1-cKO spinal cord, while Gfap/Slc1a3 remain equivalent to WT astrocytes (n = 3 mice/genotype, 23–53 astrocytes analyzed/mouse; *P ≤ 0.05, Two-sided Student’s t-test). e, Ccn1 expression in Gfap+/Slc1a3+ ependymal cells of the central canal of injured WT and Ccn1-cKO spinal cord illustrates no effect of astrocyte Ccn1 gene targeting on ependymal Ccn1 expression. f, Quantification of tdT+ cells from Aldh1l1-CreERT2::floxed-STOP-tdT mice demonstrating ≥96% of tdT+ cells are SOX9+ astrocytes within the healthy and lesion-remote injured spinal cord. n = 3 mice/genotype. g, Spatial characterization of WDM nodules relative to Wallerian degenerating dorsal column white matter (DC; cervical, thoracic) and corticospinal tract white matter (CST; lumbar). h, Quantification of WDM nodules in the healthy cord in WT and Ccn1-cKO animals. (n = 3 WT mice, 8 cKO mice, 4–35 sections per mousen.s. = non-significant, Two-sided Students t-test). i, Quantification of WDM nodules in the lesion ipsilateral and contralateral white matter after iSCI in WT vs Ccn1-cKO (data from WT 7dpi (n = 8), cKO 7dpi (n = 6), WT 28dpi (n = 9), cKO 28dpi (n = 5), WT 90dpi (n = 5), cKO 90dpi (n = 6), 4–35 sections per mouse.***P ≤ 0.0002, ****P ≤ 1 × 10−4, two-way ANOVA with Holm-Sidak). j, Low and high magnification images of IBA1+ WDM nodules in Ccn1-cKO grey matter at 28 dpi. k, Comparison of grey matter WDM counts per spinal cord section in iSCI WT vs Ccn1-cKO (n = 16 WT mice, 29 cKO mice, 346–411 sections analyzed/genotype; *P ≤ 2 × 10−3, Student’s t-test). l, High magnification 3D images of FM+ and SMI32+ within IBA1+ WDM nodules from WT and Ccn1-cKO Wallerian degenerating dorsal column white matter. m, Bar graph illustrating spontaneous recovery of locomotor behavior in the left hindlimb after iSCI in WT vs Ccn1-cKO mice by modified Basso mouse scale scoring. n.s = non significant, two-way ANOVA with Holm-Sidak) n, Quantification of right hind-paw (lesion contralateral) cold thermoception after iSCI. n.s = non signficant, two-way ANOVA with Holm-Sidak) o, Quantification of the right hind-paw mechanosensation after iSCI. n.s = non signficant, two-way ANOVA with Holm-Sidak). (n = 8 WT mice, 7 cKO mice) Graphs show mean ± SEM. In graphs of histological count or continuous data, colored data points represent the mean value for each biological replicate (individual mouse), while grey data points indicate replicate measurements from individual tissue sections. Exact P values can be found in source data. Scale bar a: 250 µm; c: 10 µm; e: 50 µm; j: 150 µm, inset:10 µm; l: 10 µm.