Extended Data Fig. 8: Astrocyte Ccn1 regulates the molecular specification and lipid metabolism of ‘WDM’ microglia after SCI.
From: Lesion-remote astrocytes govern microglia-mediated white matter repair

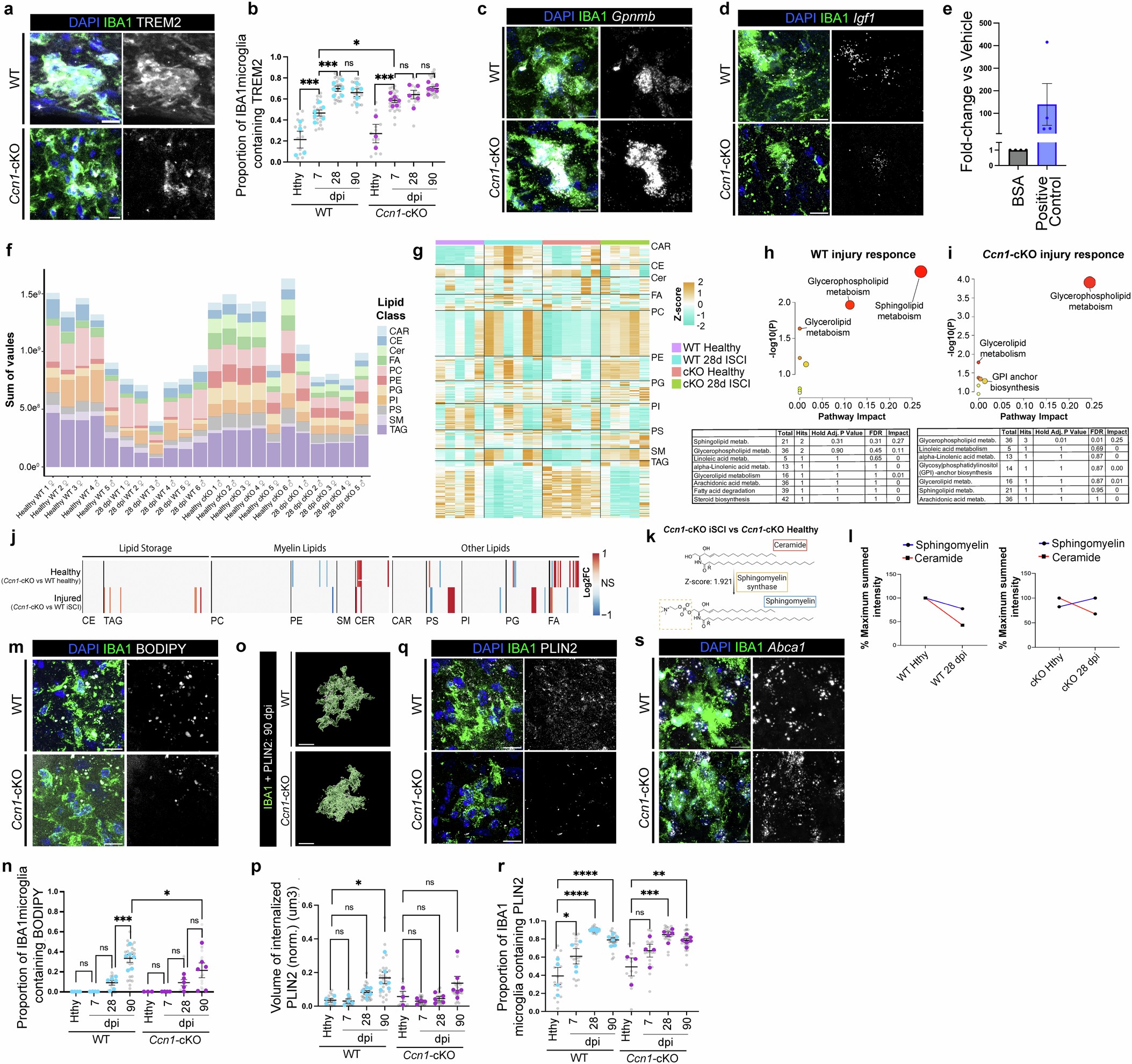
a, High magnification image of IBA1+/TREM2+ WDM used for 3D reconstruction in main Fig. 5b. b, Relative proportions of IBA1+ microglia that are TREM2+ from WT and Ccn1c-KO Wallerian degenerating dorsal column white matter (Data from WT Healthy (n = 4), cKO Healthy (n = 3), WT 7dpi (n = 6), cKO 7dpi (n = 6), WT 28dpi (n = 6), cKO 28dpi (n = 5), WT 90dpi (n = 6), cKO 90dpi (n = 6), 2–5 sections per mouse. c, d, High magnification image of IBA1+/Gpnmb+ or Igf1+ WDM used for 3D reconstruction in main Fig. 5e and g. e, Cholesterol efflux measured from cultured primary mouse microglia following stimulation with positive control (Abcam 196985) or vehicle (BSA) (n = 6 experimental replicates from independent cultures; Students t-test, **P ≤ 0.05). f, Microglia lipid species distribution across treatment groups. Note that in both WT and Ccn1-cKO animals, the total microglia lipidome is reduced at 28 dpi. g, Heat map showing relative (Z-scored) levels of all significant lipid subtypes detected by unbiased microglia lipidomic analysis. h, i, Lipid pathway enrichment of the WT and Ccn1-cKO injury response highlighting a shift in the predominant lipid pathways employed after iSCI. j, Direct pairwise comparison of WT and Ccn1-cKO microglia lipid profile for healthy and iSCI, including lipid droplet- and myelin-associated lipid subtypes (Log2 fold-change FDR P ≤ 0.01). k, Schematic of ceramide to sphingomyelin conversion mediated by sphingomyelin synthase predicted by Biopan lipid pathway analysis comparing the iSCI and healthy Ccn1cKO animals (z-score 1.921). l, Plots show percentage maximum summed intensity for sphingomyelin (SM) and ceramide (CER) in both WT and Ccn1-cKO mice. m, High magnification image of IBA1+/BODIPY+ WDM used for 3D reconstruction in in main Fig. 5m. n, Quantification of the proportion of BODIPY containing microglia from WT or Ccn1-cKO Wallerian degenerating dorsal column white matter (Data from WT Healthy (n = 4), cKO Healthy (n = 3), WT 7dpi (n = 4), cKO 7dpi (n = 4), WT 28dpi (n = 6), cKO 28dpi (n = 5), WT 90dpi (n = 6), cKO 90 dpi (n = 6), 1–6 sections per mouse). o, p, High magnification 3D image reconstruction and quantification of PLIN2+ lipid droplets within IBA1+ WDM nodules from WT and Ccn1cKO Wallerian degenerating dorsal column white matter (Data from WT Healthy (n = 4), cKO Healthy (n = 3), WT 7dpi (n = 4), cKO 7dpi (n = 4), WT 28dpi (n = 6), cKO 28dpi (n = 5), WT 90dpi (n = 6), cKO 90 dpi (n = 6), 4–6 sections/mouse). q, High magnification image of IBA1+/PLIN2+ WDM used for 3D reconstruction in panel o. r, Proportions of IBA1+ microglia that are PLIN2+ from WT and Ccn1-cKO Wallerian degenerating dorsal column white matter(Data from WT Healthy (n = 4), cKO Healthy (n = 3), WT 7dpi (n = 4), cKO 7dpi (n = 4), WT 28dpi (n = 6), cKO 28dpi (n = 5), WT 90dpi (n = 6), cKO 90 dpi (n = 6),; 1–6 sections per mouse). s, High magnification image of IBA1+/Abca1+ WDM used for 3D reconstruction in main Fig. 5n. Bar graphs show mean ± SEM. In graphs of histological count or continuous data, colored data points represent the mean value for each biological replicate (individual mouse), while grey data points indicate replicate measurements from individual tissue sections/cells. Unless stated otherwise, statistical analyses were performed using two-way ANOVA with Holm-Sidak, *P ≤ 0.05, **P ≤ 0.002, ***P ≤ 0.0002, ****P ≤ 0.0001. Exact P values can be found in source data. Scale bars, 10 µm.