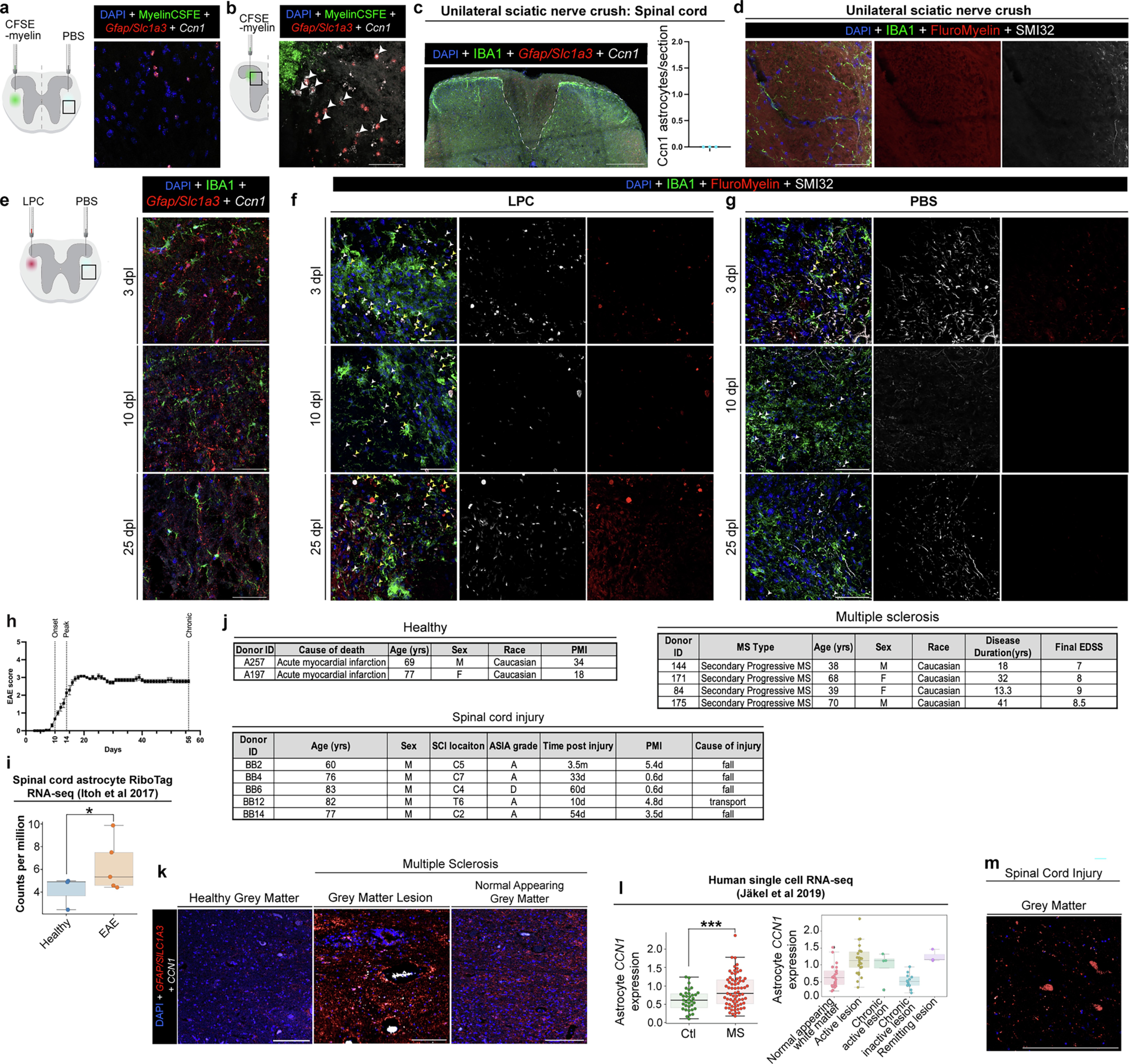
Extended Data Fig. 9: Ccn1-expressing astrocytes are selectively induced by CNS white matter degeneration, and observed in acute and chronic demyelinating disorders in mouse and human spinal cord.
From: Lesion-remote astrocytes govern microglia-mediated white matter repair

a, High magnification of Ccn1 expression labeling and astrocytes (Gfap+/Slac1a3+ cells) in spinal cord lateral white matter 72 hrs following injection of PBS (vehicle control for CFSE-myelin). b, High magnification of Ccn1+ astrocytes (Gfap+/Slac1a3+ cells, white arrowheads) in spinal cord grey matter following injection of CFSE-conjugated myelin into dorsal horn grey matter. c, Low magnification and quantification of Ccn1+ astrocytes (Gfap+/Slac1a3+ cells) in dorsal half of lumbar spinal cord following unilateral (left) sciatic nerve crush (n = 3 mice). We did not observe Ccn1+ astrocytes following sciatic nerve crush, indicating that astrocyte Ccn1 expression depends on CNS myelin breakdown and not a generalized neuronal stress response. d, Evaluation of myelin and axon degeneration in spinal cord dorsal white matter following sciatic nerve crush. e, Ccn1 expression and astrocytes (Gfap+/Slac1a3+ cells) in spinal cord lateral white matter following injection of PBS (vehicle control for LPC). f-g, Assessment of myelin degeneration (Fluoromyelin, yellow arrowheads) and damaged axons (SMI32, white arrowheads) in spinal cord lateral white matter following demyelination by LPC or injection of. h, EAE disability severity scores assessing locomotor disability. Onset (n = 4), peak (n = 4), and chronic (n = 6) EAE timepoints. Graph shows mean ± SEM across experimental replicates. i, Astrocyte RiboTag RNA-Seq from mouse chronic EAE spinal cord shows significantly elevated Ccn1 expression54 (n = 3 Healthy, n = 5 Chronic EAE, FDR P ≤ 0.05). Graph show mean ± SEM. Data points illustrate biological replicates. j, Anonymized pathology notes for human tissue used in this study. k, CCN1 expression and GFAP+/SLC1A3+ astrocytes in healthy human spinal cord grey matter; MS grey matter lesion, MS lesion-remote normal appearing grey matter. l, Comparison of astrocyte CCN1 expression in healthy and MS human brains by single cell RNA-seq66. Top plot: control: 35 cells, MS samples: 70 cells; ***P ≤ 0.0002, Two-sided Student t-test). m, CCN1 expression and GFAP+/SLC1A3+ astrocytes in human SCI lesion-remote spinal cord grey matter. Abbreviations: CFSE: Carboxyfluorescein Succinimidyl Ester; LPC: lysphophosphatidyl choline; dpl: days post-lesion. Exact P values can be found in source data. Scale bar a,b,d,e,f,g: 50 µm, c,j,k,l: 250 µm.