Fig. 3: Astrocyte CCN1 enables microglial clearance and intracellular digestion of white matter debris and is required for sensory recovery after SCI.
From: Lesion-remote astrocytes govern microglia-mediated white matter repair

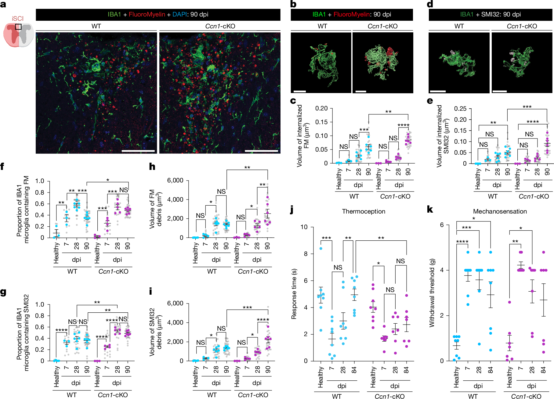
a, Low-magnification image showing FluoroMyelin-labelled myelin debris and IBA1+ WDM nodules in Wallerian degenerating dorsal white matter of iSCI lesion-remote spinal cord (mid-thoracic) of wild-type and Ccn1-cKO mice. Scale bars, 50 μm. b, High-magnification 3D reconstructions showing IBA1+ WDM nodules with internalized FluoroMyelin-labelled myelin. Scale bars, 10 μm. c, Quantification of internalized myelin in WDM from uninjured control (healthy) and iSCI wild-type and Ccn1-cKO mice. WT healthy (n = 3), Ccn1-cKO healthy (n = 3), WT 7 dpi (n = 2), Ccn1-cKO 7 dpi (n = 4), WT 28 dpi (n = 6), Ccn1-cKO 28 dpi (n = 5), WT 90 dpi (n = 6), Ccn1-cKO 90 dpi (n = 6). FM, FluoroMyelin. d, High-magnification 3D reconstructions showing IBA1+ WDM nodules with internalized axon debris labelled with the neurofilament monoclonal antibody SMI32. Scale bars, 10 μm. e, Quantification of internalized axon debris in WDM from WT healthy (n = 4), Ccn1-cKO healthy (n = 3), WT 7 dpi (n = 3), Ccn1-cKO 7 dpi (n = 4), WT 28 dpi (n = 6), Ccn1-cKO 28 dpi (n = 5), WT 90 dpi (n = 6) and Ccn1-cKO 90 dpi (n = 6) mice. f, Proportion of WDM containing internalized myelin debris in WT healthy (n = 3), Ccn1-cKO healthy (n = 3), WT 7 dpi (n = 3), Ccn1-cKO 7 dpi (n = 4), WT 28 dpi (n = 6), Ccn1-cKO 28 dpi (n = 5), WT 90 dpi (n = 6) and Ccn1-cKO 90 dpi (n = 6) mice. g, Proportion of WDM containing internalized axon debris. WT healthy (n = 4), Ccn1-cKO healthy (n = 3), WT 7 dpi (n = 3), Ccn1-cKO 7 dpi (n = 4), WT 28 dpi (n = 6), Ccn1-cKO 28 dpi (n = 5), WT 90 dpi (n = 6), Ccn1-cKO 90 dpi (n = 6). h, Quantification of extracellular myelin debris accumulation in Wallerian degenerating dorsal white matter from WT healthy (n = 4), Ccn1-cKO healthy (n = 3), WT 7 dpi (n = 3), Ccn1-cKO 7 dpi (n = 4), WT 28 dpi (n = 6), Ccn1-cKO 28 dpi (n = 5), WT 90 dpi (n = 6) and Ccn1-cKO 90 dpi (n = 6) mice. i, Quantification of extracellular axon debris accumulation in Wallerian degenerating dorsal white matter from WT healthy (n = 4), Ccn1-cKO healthy (n = 3), WT 7 dpi (n = 3), Ccn1-cKO 7 dpi (n = 4), WT 28 dpi (n = 6), Ccn1-cKO 28 dpi (n = 5), WT 90 dpi (n = 6) and Ccn1-cKO 90 dpi (n = 6) mice. j, Quantification of cold thermoception behaviour recovery in left (lesion ipsilesional) hindpaw after iSCI (n = 8 WT mice, n = 7 Ccn1-cKO mice). k, Quantification of mechanosensation behaviour recovery in left (lesion ipsilesional) hindpaw after iSCI as assessed by Von Frey testing (n = 8 wild-type mice, n = 7 Ccn1-cKO mice). Graphs show mean ± s.e.m. In graphs of histological continuous data, coloured data points represent the mean value for each biological replicate (individual mouse); grey data points indicate replicate measurements from individual tissue sections. Unless stated otherwise, statistical analyses were performed using two-way ANOVA on mean values from biological replicates with Holm–Sidak post hoc test. Exact P values are provided in the Source Data.