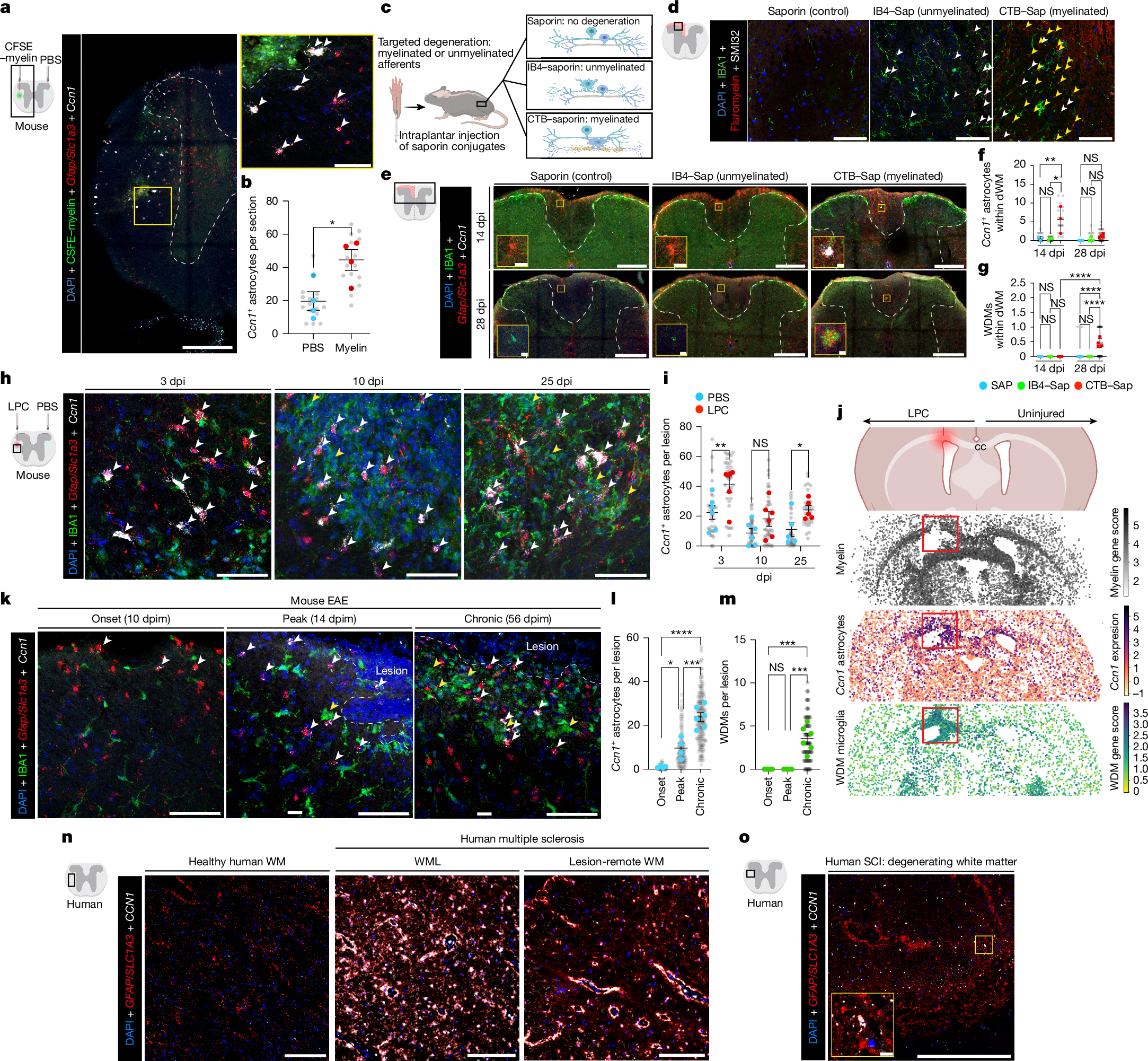
Fig. 5: Ccn1+ astrocytes are induced by myelin damage and are generated in diverse CNS white matter disorders in mouse and human.
From: Lesion-remote astrocytes govern microglia-mediated white matter repair

a,b, Ccn1+ astrocytes in mouse spinal cord lateral white matter following microinjection of carboxyfluorescein succinimidyl ester (CFSE)-conjugated myelin (a; scale bars, 250 μm (left) or 50 μm (right)) and quantification relative to vehicle control (PBS) (b; n = 4 mice per group, 3–5 sections per mouse; two-sided Student’s t-test). c, Schematic of saporin injection experiment to determine the mechanism of astrocyte Ccn1 induction. d, FluoroMyelin (yellow arrowheads) and SMI32 (white arrowheads) staining to detect myelin and axon degeneration following saporin (Sap) injections. Scale bars, 50 μm. e–g, Imaging (e) and quantification (f,g) of Ccn1+ astrocytes (e,f) and IBA1+ microglia (e,g) in spinal cord dorsal white matter (dWM) following saporin-mediated neurodegeneration. Ccn1+ astrocytes and WDM-like nodules are largely restricted to degenerated myelinated tracts in the CTB–saporin condition (n = 3 mice per treatment for 14 dpi and 4 mice per treatment for 28 dpi, 6–11 sections per mouse). Scale bars, 250 μm (main image) or 10 μm (inset). h,i, Ccn1+ astrocytes (white arrowheads) and nodules with IBA1+ microglia/macrophages (yellow arrowheads) in mouse spinal cord lateral white matter at 3 days (n = 6 mice per condition), 10 days (n = 6 mice per condition) and 25 days (n = 5 mice per condition) following microinjection of lysphophosphatidyl choline (LPC) (h), and quantification of Ccn1+ astrocytes relative to vehicle (PBS) (i). Scale bars, 50 μm. j, Spatial transcriptomics demonstrates enrichment of Ccn1+ astrocytes and WDM-like microglia within LPC-demyelinated corpus (data from ref. 42). k, Ccn1+ astrocytes (white arrowheads) intermingle with nodules containing IBA1+ microglia/macrophages (yellow arrowheads) neighbouring spinal cord white matter lesions in the mouse myelin oligodendrocyte glycoprotein (MOG35–55)-induced model of EAE. dpim, days post-immunization. Scale bars, 50 μm. l,m, Quantification of Ccn1+ astrocytes (l) and IBA1+ microglia (m) nodules per lesion at EAE onset (n = 4), peak EAE (n = 4) and in chronic EAE (n = 6) (6–32 sections per mouse). n, CCN1+ astrocytes are absent from white matter in healthy human spinal cord, but are present throughout the white matter in multiple sclerosis lesions (WML) and in lesion-remote normal-appearing white matter (WM). Scale bars, 250 μm. o, CCN1+ astrocytes in lesion-remote Wallerian degenerating corticospinal tract white matter in human SCI. Scale bars, 250 μm (main image) or 10 μm (inset). Graphs show mean ± s.e.m. In graphs of histological counts or continuous data, coloured data points represent the mean value for each biological replicate (individual mouse); grey data points indicate replicate measurements from individual tissue sections. Unless stated otherwise, statistical analyses were performed using two-way ANOVA on mean values from biological replicates with Holm–Sidak post hoc test. Exact P values are provided in the Source Data.